Fig. 6: Overexpressed kinases correlated with phosphosignaling pathways.
From: Pan-cancer proteogenomic investigations identify post-transcriptional kinase targets

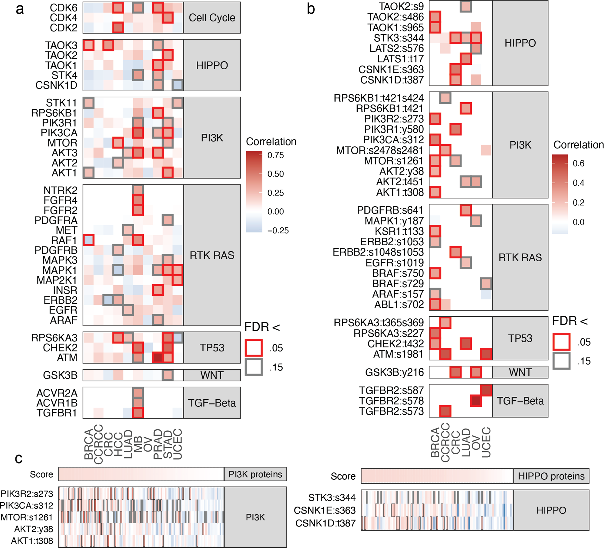
a Overexpressed kinases that correlate with its associated pathway level in the cancer cohort. The heatmap includes all kinases that exhibit a suggestive (FDR < 0.15) and positive (R > 0) pathway correlation in at least one cancer type. b Oncosignaling pathway kinases whose phosphorylation correlates with pathway activity across the cases. The heatmap includes all kinase phosphosites that exhibit a significant (FDR < 0.05) or suggestive (FDR < 0.15) and positive (R > 0) pathway correlation in at least one cancer type. c Phosphosites significantly associated with the activities of the PI3K pathway in BRCA and the HIPPO pathway in CRC. Cases are ordered by the pathway scores.