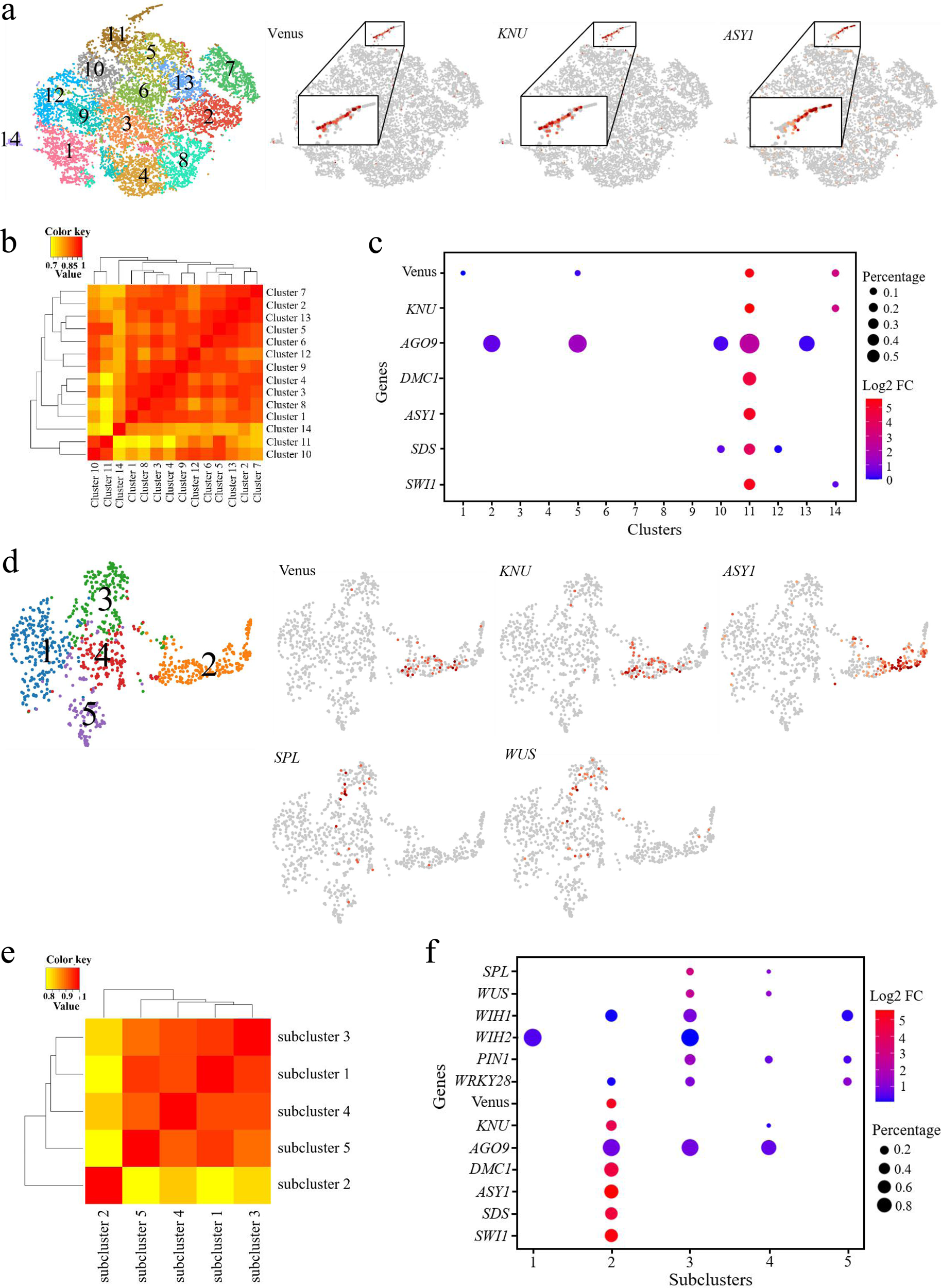
Fig. 6: scRNA-seq Data of ovule primordia and Identification subclustering of the female germline containing cell clusters.

a t-SNE visualization of cells from ovule primordia at AGGR. The left panel shows fourteen cell clusters were identified from the AC, MMC1, MMC2-stage samples. The right three panels indicate the expression profiles of selected MMC marker genes in each sample. The enriched expression in the subpopulation is magnified in each case. b Pearson correlation coefficient analysis for the cell clusters in AGGR. The value is the Pearson correlation coefficient. The yellow-to-red color bar represents the Pearson correlation coefficient from low to high. c Expression of known marker genes in the cell clusters. Dot size shows the proportion of cells in each cluster expressing a given gene. Color represents the relative expression level (Log2 FC) of the given gene. d t-SNE visualization of cells from the cluster 11. The left panel shows five subclusters that were identified from cluster 11. The right five panels indicate indicating the expression profiles of selected MMC marker genes and the integuments. e Pearson correlation coefficient analysis for the subcluster correlation in the cluster 11. The value is the Pearson correlation coefficient. The yellow-to-red color bar represents the Pearson correlation coefficient from low to high. f Expression of known marker genes in the cell clusters in the five subclusters. Dot size represents the proportion of cells in each cluster expressing a given gene. Color represents the relative expression level (Log2 FC) of the gene.