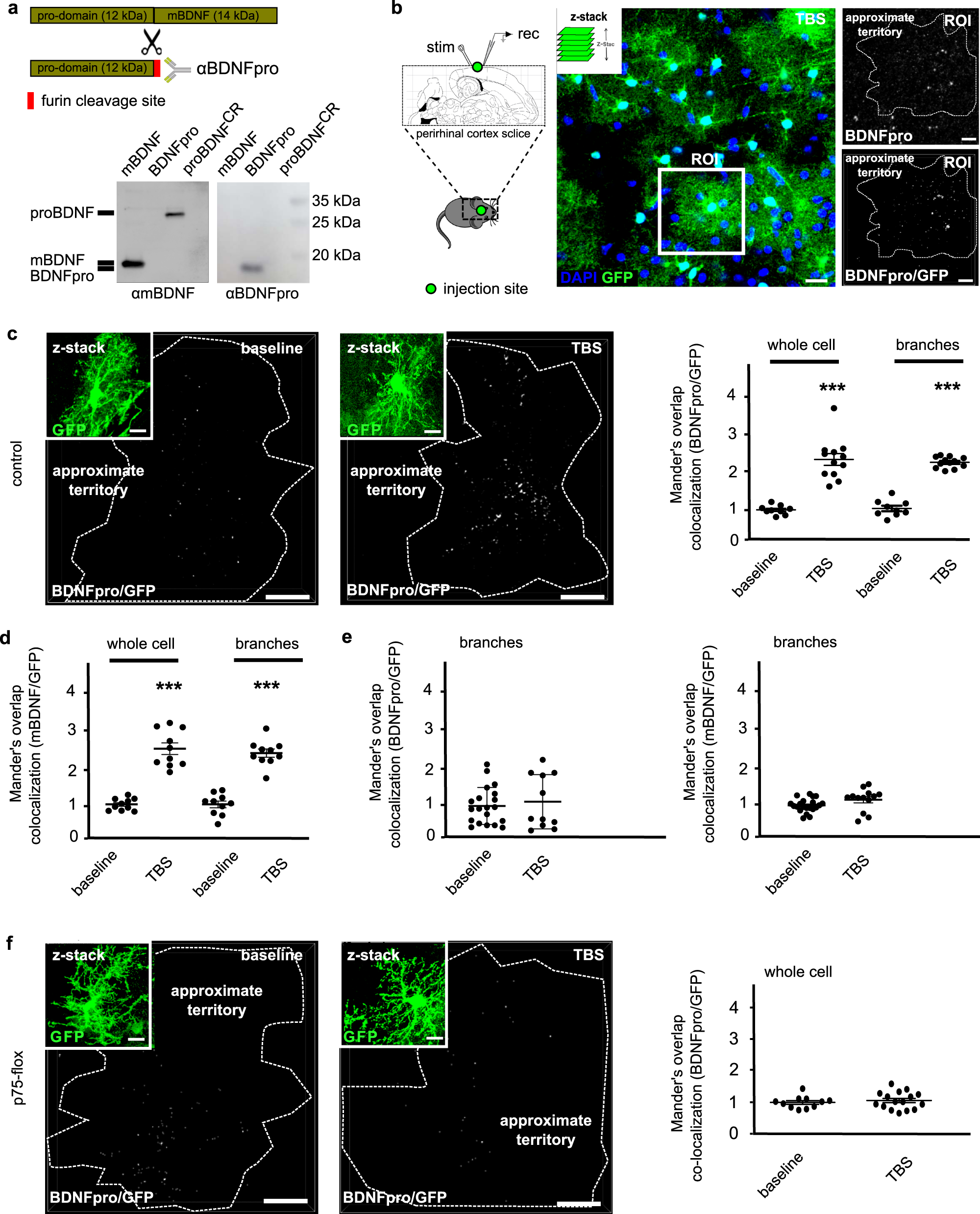
Fig. 1: BDNFpro expression in cortical astrocytes.

a Schematic representation of proBDNF precursor and cleaved BDNFpro domain. αBDNFpro antibody recognizes the furin cleavage site of the prodomain. Western blotting probing recombinant mBDNF, BDNFpro, and proBDNFCR with αBDNFpro and αmBDNF antibodies. b Cortical slices from control mice injected with AAV-GFAP-GFP virus were recorded and fixed 10 min after TBS for immunostaining. z-stack reconstruction shows astrocytes labeled by GFP. Magnification of a single stack from a region of interest (ROI) shows BDNFpro immunoreactivity and BDNFpro/GFP colocalization signal of one GFP-astrocyte delimited by an approximate territory (white dashed). Scale bars: 10 µm. c z-stack reconstruction of BDNFpro/GFP colocalization signals in astrocytes from baseline- and TBS-slices from control mice. The insets show GFP signal. BDNFpro/GFP colocalization was quantified in the whole cell and branches using Mander’s overlap. ***p < 0.001 (unpaired t-test) (n = 9 cells, 4 slices, 3 mice for baseline; n = 12 cells, 4 slices, 3 mice for TBS). Scale bars: 10 µm. d mBDNF/GFP colocalization was quantified in the whole cell and branches using Mander’s overlap. ***p < 0.001 (unpaired t-test) (n = 10 cells, 3 slices, 3 mice for baseline; n = 10 cells, 4 slices, 3 mice for TBS). e BDNFpro/GFP and mBDNF/GFP colocalizations in baseline and TBS-slices treated with plasmin were quantified in branches using Mander’s overlap. ***p < 0.001 (unpaired t-test) (n = 20 cells, 3 slices, 3 mice for baseline BDNFpro/GFP; n = 11 cells, 3 slices, 3 mice for TBS BDNFpro/GFP; n = 21 cells, 3 slices, 3 mice for baseline mBDNF/GFP; n = 13 cells, 3 slices, 3 mice for TBS mBDNF/GFP). f z-stack reconstruction of BDNFpro/GFP colocalization signals in astrocytes from basal- and TBS-slices from tamoxifen-treated p75-flox mice. Insets show GFP signal. BDNFpro/GFP colocalization was quantified using Mander’s overlap (n = 11 cells, 5 slices, 4 mice for baseline; n = 16 cells, 5 slices, 4 mice for TBS). Scale bars: 10 µm. Data are normalized to baseline and presented as mean ± SEM.