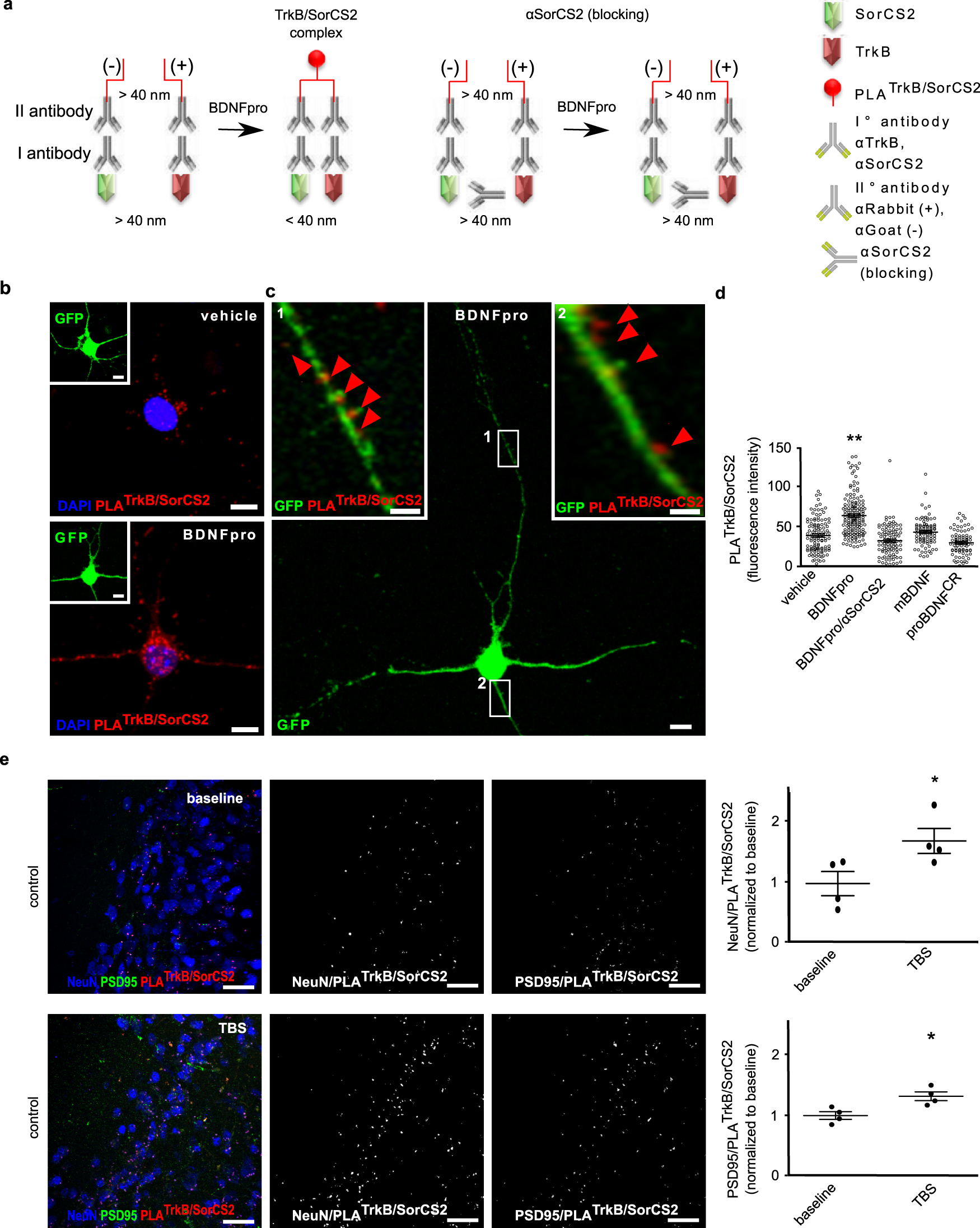
Fig. 6: post-synaptic targeting of TrkB/SorCS2 complex.

a Schematic representation of the experimental design. Circular DNA probes (−) and (+) are coupled to II° antibody targeting αSorCS2 and αTrkB I° antibody. BDNFpro induces TrkB/SorCS2 complex formation (PLATrkB/SorCS2) that is prevented in the presence of αSorCS2 (blocking) antibody. b Panels show PLATrkB/SorCS2 signals in primary culture of cortical neurons treated with vehicle or BDNFpro. The insets show reference GFP-neurons. Scale bars: 5 μm. c Panels show a GFP-neuron treated with BDNFpro. Scale bar: 5 μm. Magnification of regions of interest 1 and 2 shows dendritic PLATrkB/SorCS2 localization (red arrowheads). Scale bar: 1 μm. d Quantification of PLATrkB/SorCS2 signal in cultured neurons treated with vehicle, BDNFpro (in presence or absence of αSorCS2), mBDNF or proBDNFCR. Data are presented as mean ± SEM; **p < 0.01 (unpaired t-test) (n = 111 cells, 3 cultures for vehicle; n = 152 cells, 4 cultures for BDNFpro; n = 98 cells, 3 cultures for BDNFpro/aSorCS2; n = 89 cells, 3 cultures for mBDNF; n = 79 cells, 3 cultures for proBDNFCR). e z-stack reconstruction showing NeuN, PSD95 and PLATrkB/SorCS2 signals in baseline and TBS slices. NeuN/PLATrkB/SorCS2 and PSD95/PLATrkB/SorCS2 colocalization signals are shown. Scale bars: 40 μm. NeuN/PLATrkB/SorCS2 and PSD95/PLATrkB/SorCS2 colocalization was quantified using Mander’s overlap. Data are normalized to baseline and presented as mean ± SEM; *p < 0.05 (unpaired t-test) (n = 4 slices, 3 mice for each experimental condition).