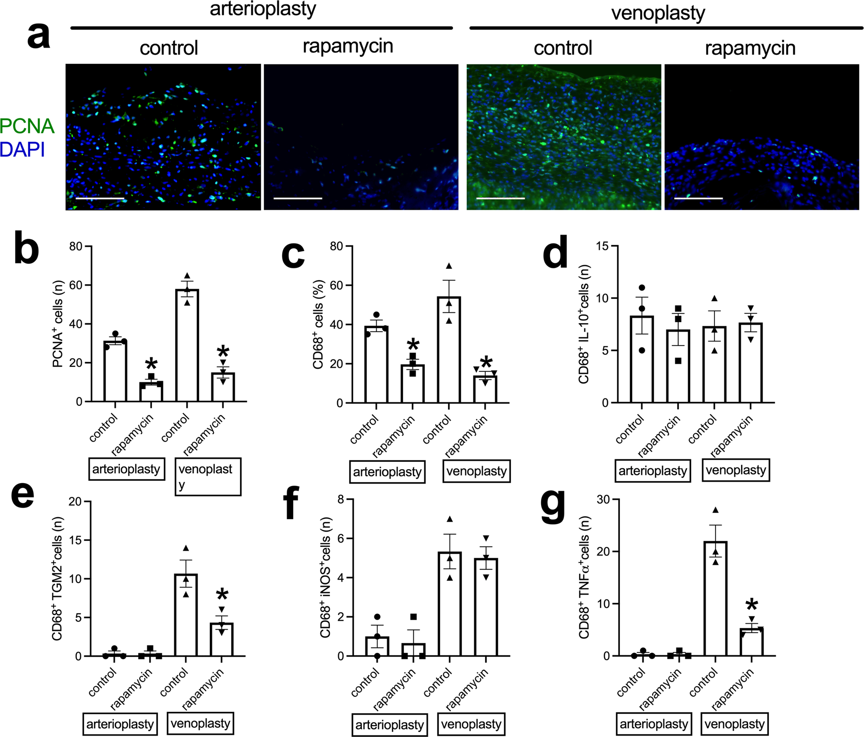
Fig. 5: Neointimal cell proliferation and macrophage identity in the control or rapamycin-coated patches harvested from aorta arterioplasty or IVC venoplasty, day 14.
From: The application of tissue-engineered fish swim bladder vascular graft

a Photograph of the immunofluorescence merged of PCNA (green) and DAPI (blue) of the patches; scale bar, 100 μm; n = 3. b Bar graph showing the neointimal PCNA-positive cells in the control or rapamycin-coated patches in the arterioplasty (*p = 0.0011) or venoplasty (*p = 0.0010) models, day 14; t-test; n = 3. c Bar graph showing the neointimal CD68-positive cells in the control or rapamycin-coated patches of the arterioplasty (*p = 0.0076) or venoplasty (*p = 0.0090) models, day 14; t-test; n = 3. d Bar graph showing the CD68 and IL-10 dual-positive cells in the control or rapamycin-coated patches in the arterioplasty (p = 0.5983) or venoplasty (p = 0.8541) models, day 14; t-test; n = 3. e Bar graph showing the CD68 and TGM2 dual-positive cells in the control or rapamycin-coated patches in the arterioplasty (p > 0.9999) or venoplasty (*p = 0.0325) models, day 14; t-test; n = 3. f Bar graph showing the CD68 and iNOS dual-positive cells in the control or rapamycin-coated patches in the arterioplasty (p = 0.7247) or venoplasty (p = 0.7676) models, day 14; t-test; n = 3. g Bar graph showing the CD68 and TNF-α dual-positive cells in the control or rapamycin-coated patches in the arterioplasty (p > 0.9999) or venoplasty (*p = 0.0063) models, day 14; t-test; n = 3. Data are expressed as mean ± s.e.m.