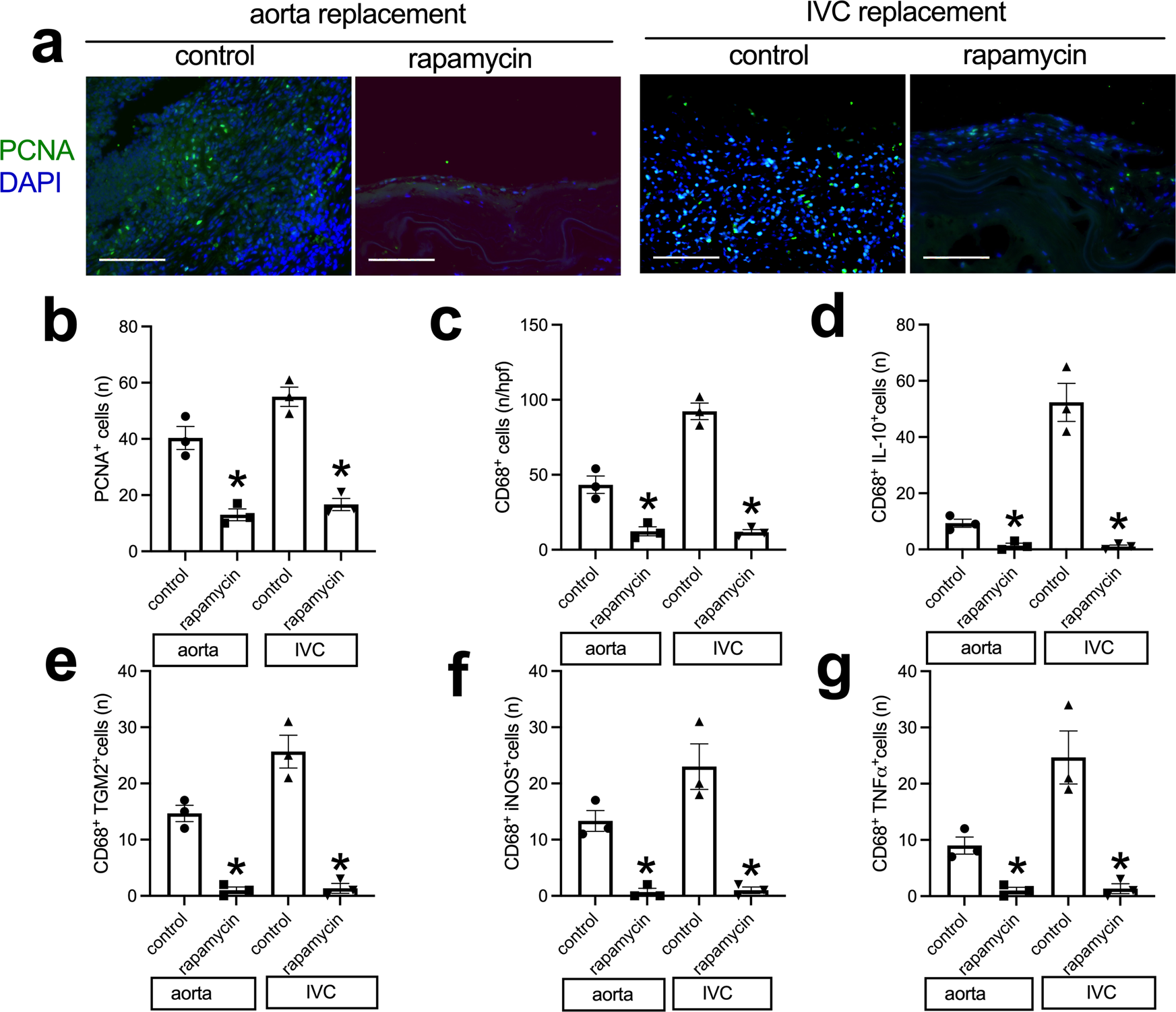
Fig. 8: Neointimal cell proliferation and macrophage plastic in the control or rapamycin-coated tube grafts harvested from aorta or IVC, day 14.
From: The application of tissue-engineered fish swim bladder vascular graft

a Photograph of the immunofluorescence merged of PCNA (green) and DAPI (blue) of the neointima in the tube graft; scale bar, 100 μm; n = 3. b Bar graph showing the PCNA-positive cells of the aortic (*p = 0.0040) or IVC (*p = 0.0007) tube grafts, day 14; t-test; n = 3. c Bar graph showing the neointimal CD68-positive cells in the control or rapamycin-coated tube grafts in the aorta (*p = 0.0090) or IVC (*p = 0.0002), day 14; t-test; n = 3. d Bar graph showing the number of CD68 and IL-10 dual-positive cells in the aortic (*p = 0.0093) or IVC (*p = 0.0016) tube grafts, day 14; t-test; n = 3. e Bar graph showing the number of neointimal CD68 and TGM2 dual-positive cells in the neointima of the aortic (*p = 0.0009) or IVC (*p = 0.0013) tube grafts, day 14. f Bar graph showing the number of neointimal CD68 and iNOS dual-positive cells in the neointima of the aortic (*p = 0.0030) or IVC (*p = 0.0057) tube grafts, day 14. g Bar graph showing the number of neointimal CD68 and TNF-α dual-positive cells in the neointima of the aortic (*p = 0.0080) or IVC (*p = 0.0082) tube grafts, day 14. Data are expressed as mean ± s.e.m.