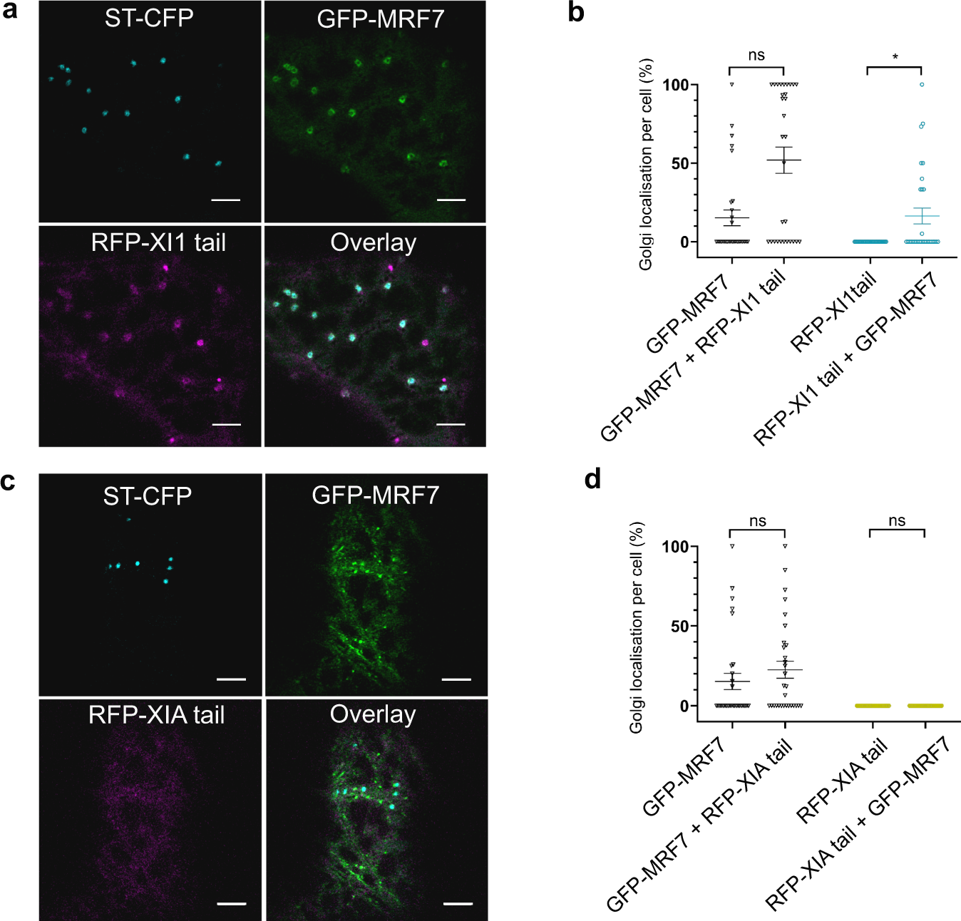
Fig. 7: Effects of GFP-MRF7 expression on myosin XI-1 and XI-A tails localisation.
From: Arabidopsis thaliana myosin XIK is recruited to the Golgi through interaction with a MyoB receptor

a RFP-XI1 tail (magenta) localises to the Golgi in the presence of GFP-MRF7 (green). ST-CFP (cyan) labels the Golgi stacks. b Quantification of the Golgi localisation of GFP-MRF7 (black datapoints) and RFP-XI1 tail (cyan datapoints) when expressed with Golgi marker only, or following co-expression with each other and the Golgi marker. RFP-XI-1 tail significantly increases the Golgi localisation of GFP-MRF7 (black datapoints), similarly, GFP-MRF7 significantly increases Golgi localisation of RFP-XI-1 tail (cyan datapoints). c RFP-XIA tail (magenta) does not re-localise to the Golgi in the presence of GFP-MRF7 (green). ST-CFP (cyan) labels the Golgi stacks. d Quantification of the Golgi localisation of GFP-MRF7 (black datapoints) and RFP-XIA tail (yellow datapoints) when expressed with Golgi marker only, or following co-expression with each other and the Golgi marker. RFP-XIA tail does not significantly increase the Golgi localisation of GFP-MRF7 (black datapoints). GFP-MRF7 does result in RFP-XIA tail (magenta datapoints) localisation to the Golgi. b, d Each datapoint representing one cell (mean ± SEM), n = 30, three independent infiltrations. Mann–Whitney U test, **p = 0.002, ***p = 0.0008, ns non-significant. The constructs were transiently expressed in tobacco leaf epidermal cells and imaging was performed two days post-infiltration. All scale bars = 5 µm.