Fig. 7: Naphthofluorescein attenuates LPS-induced endotoxic shock.
From: Pharmacological inhibition of Mint3 attenuates tumour growth, metastasis, and endotoxic shock

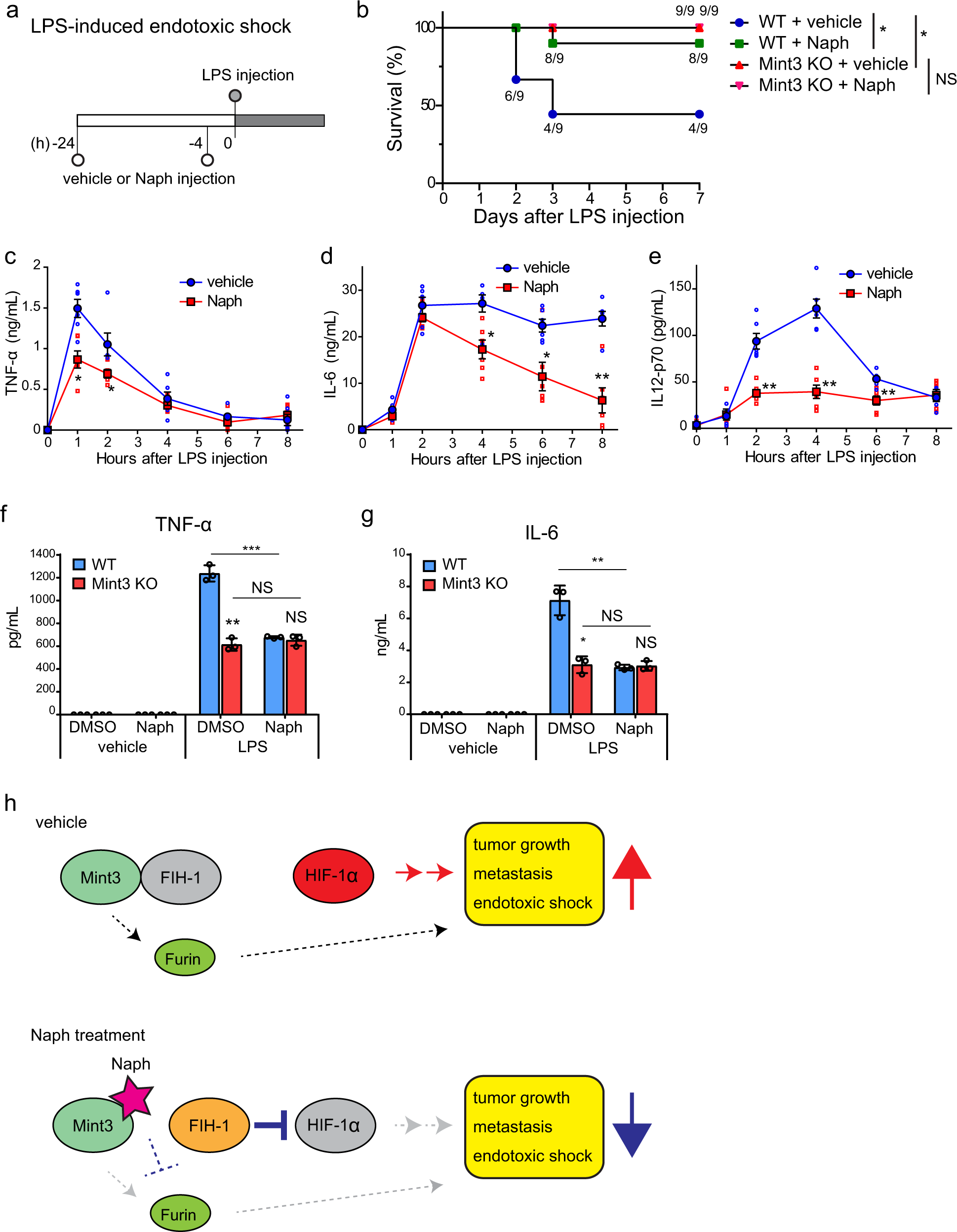
a Schematic illustration of LPS-induced endotoxic shock experiments. b Survival of LPS-injected mice treated with vehicle or naphthofluorescein (Naph; 100 mg/kg b.w.; n = 9 per group). Data were analysed using the log-rank test. *p < 0.05. NS not significant. c–e Serum TNF-α (c), IL-6 (d), and IL-12p70 (e) levels from LPS-injected mice treated with vehicle or Naph. Data are presented as the mean ± SEM (n = 6). Data were analysed using the Mann–Whitney U test. *p < 0.05, **p < 0.01. f, g TNF-α (f) and IL-6 (g) production in LPS-stimulated WT and Mint3 KO macrophages with or without Naph (10 μM). Data are presented as the mean ± SD (n = 3). Data were analysed using Student’s t test. *p < 0.05, **p < 0.01, ***p < 0.001. NS not significant. h Schematic diagram illustrating how Naph attenuates tumour growth, metastasis, and endotoxic shock. Naph disrupts the interaction between Mint3 and FIH-1, and liberated FIH-1 inhibits HIF-1 activity in cancer cells and macrophages, resulting in attenuation of tumour growth, metastasis, and endotoxic shock in vivo. Direct and indirect furin suppression by Naph might also contribute to these in vivo effects.