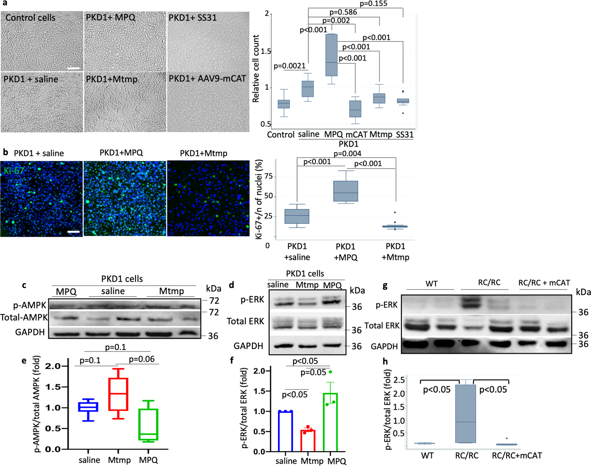
Fig. 6: Increased ERK1/2 phosphorylation and decreased AMPK phosphorylation in PKD1 mutant cells and mouse model and the effect of mitochondrial ROS.

a Representative images of HK-2 control cells and WT9-7 PKD1 mutant cells treated for 24 h with saline, 25 µM Mito-Tempo (Mtmp), 10 µM mito-paraquat (MPQ), 10 µM AAV9-mCAT or 10 µM SS31 and the cell count (scale bar: 100 µm) (n = 3 per group). b Immunostaining of Ki-67 in PKD1 cells treated with saline, Mtmp, or MPQ and quantification of proliferation marker Ki-67; images are representatives of three independent experiments (scale bar: 100 µm). The effect of MPQ and Mtmp on the phosphorylation of AMPK and ERK shown by immunoblotting of c phospho and total AMPK and d phospho and total ERK in PKD1 mutant cells (WT9-7) and e, f quantification of indicated groups. GAPDH was used as loading control; n = 3. g phospho and total ERK in WT, RC/RC, and RC/RC treated with AAV9-mCAT, h quantification of indicated groups. n = 3 for controls; n = 6−9 for treatment groups.