Fig. 3: A Catalog of DMRs across multiple tumor types.
From: Charting differentially methylated regions in cancer with Rocker-meth

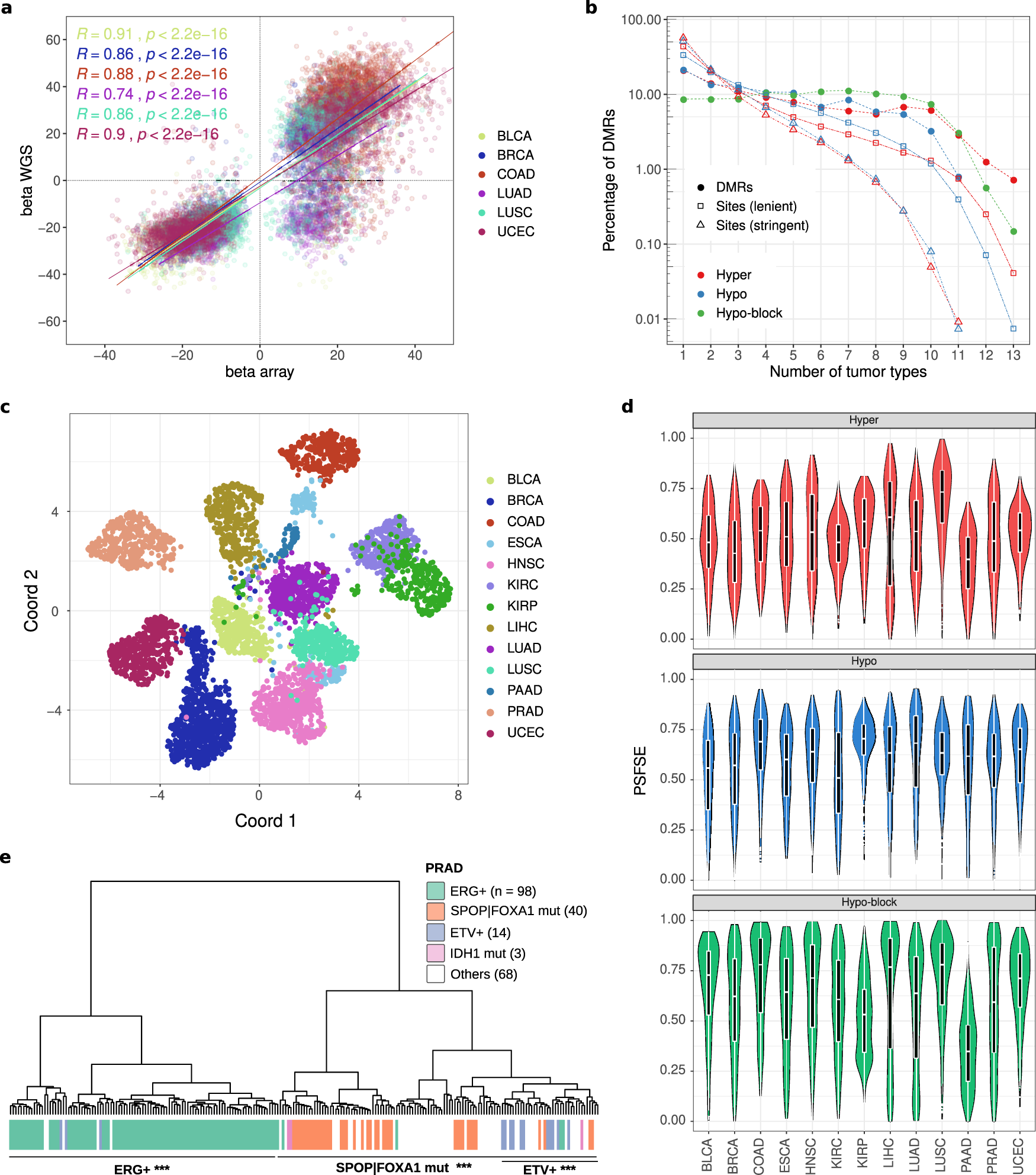
a Correlation between average beta difference in DMRs detected from WGBS data (y axis) and HM450 data (x axis). Pearson’s correlation coefficients (R) and corresponding p-values are reported. b Fraction of shared differential methylation events across tumor types. Solid line: DMRs, dashed line: single CpG sites. Hypo DMSs and Hyper DMSs were selected using AUC below 0.2 and above 0.8 (lenient) or below 0.1 and above 0.9 (stringent). c Uniform manifold approximation (UMAP) of TCGA samples based on the average beta difference in each DMRs of the consensus set with respect to matched normal tissue. d Distribution of the per sample fraction of supporting events (PSFSE) for each class of DMRs (hyper: top, hypo: middle, hypo-block: bottom) across tumor types. e Unsupervised hierarchical clustering of TCGA-PRAD dataset based on DMRs z-scores. Molecular subtypes of tumor samples are reported.