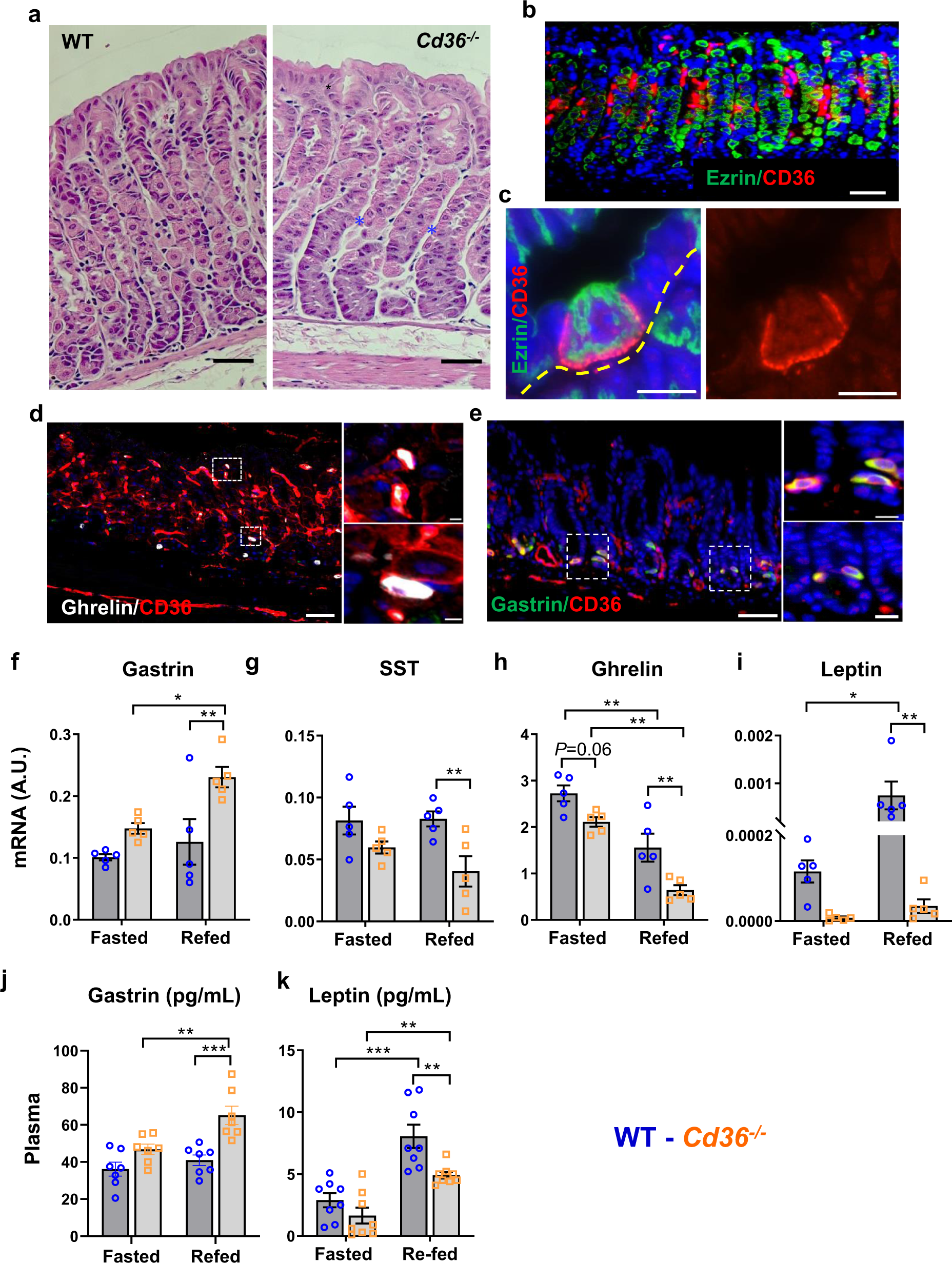
Fig. 1: CD36 is abundant in the corpus on endothelial and parietal cells (PCs) and Cd36 deletion alters markers of gastric function and vagal input.
From: CD36 maintains the gastric mucosa and associates with gastric disease

a Representative histology and immunohistochemistry of a stomach from a wildtype (WT) mouse (left) and a Cd36−/− mouse (right) showing the altered organization of acid-producing parietal cells (PC) around blood vessels in gastric glands (blue asterisks). b CD36 expression in the corpus is most abundant on endothelial cells and is also detected in PCs. c In PCs, CD36 (red) is at the basolateral membrane (dotted yellow line) and is excluded from the apical membrane marked by ezrin (magenta) and in contact with the lumen (blue dotted line). d, e Immunostaining for ghrelin and gastrin (right insets: magnification of cell markers colocalized with CD36). Scale bar: 50 µm, except for c and inserts in d, e (10 µm). b–e are stomachs from WT mice. Scale bar: 50 µm. f–i mRNA for hormones in fasted or 4 h refed mice. All mRNA adjusted to 36b4. j Plasma gastrin and k plasma leptin in fasted or 4 h refed mice. SST somatostatin. Significance was calculated using a two-way ANOVA followed by post hoc tests by Sidak multiple comparisons. *P < 0.05, **P < 0.01, ***P < 0.001. Data are means ± SEM, f–i: n = 5, j n = 7, k n = 8.