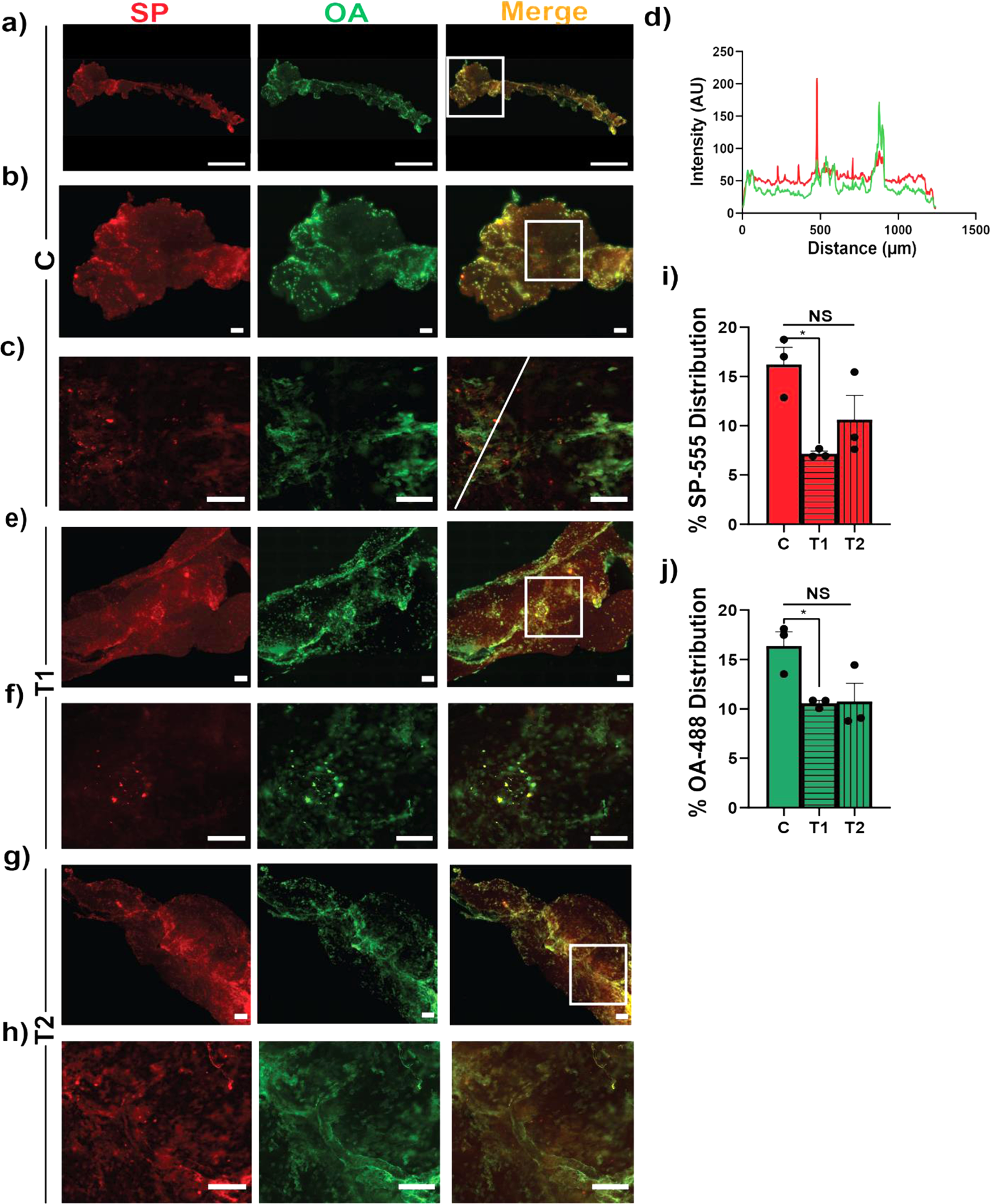
Fig. 5: SP-555 is taken up by the isolated CP.
From: Spike protein multiorgan tropism suppressed by antibodies targeting SARS-CoV-2

a–c Representative images of SP-555, OA-488, and merged images for the isolated CP after incubation for 60 min. Lower panels are the magnified images of the boxed area in the upper panels. d Intensity plot of the line in c. It crosses one of the many red dots (SP-555) showing local high intensity. e, f Representative images of SP-555, OA-488 and merged images for the isolated CP after incubation with anti-ACE2 antibody. g, h Anti-SP antibody with the SP-555 and OA-488 for 60 min. Lower panels are the magnified images of the boxed areas. i, j Quantification of the SP-555 and OA-488 signal intensities for the whole areas. Scale bars: a (1 mm); b–h (100 μm). N = 3. CP was pre-incubated with T1 and T2 for 15 min and during incubation with the tracers for 60 min. Images enhanced for better presentation of details. Analysis was reformed without enhancement.