Fig. 5: Lightsheet microscopy images of GlomSpheres expressing key glomerular cell markers.
From: GlomSpheres as a 3D co-culture spheroid model of the kidney glomerulus for rapid drug-screening

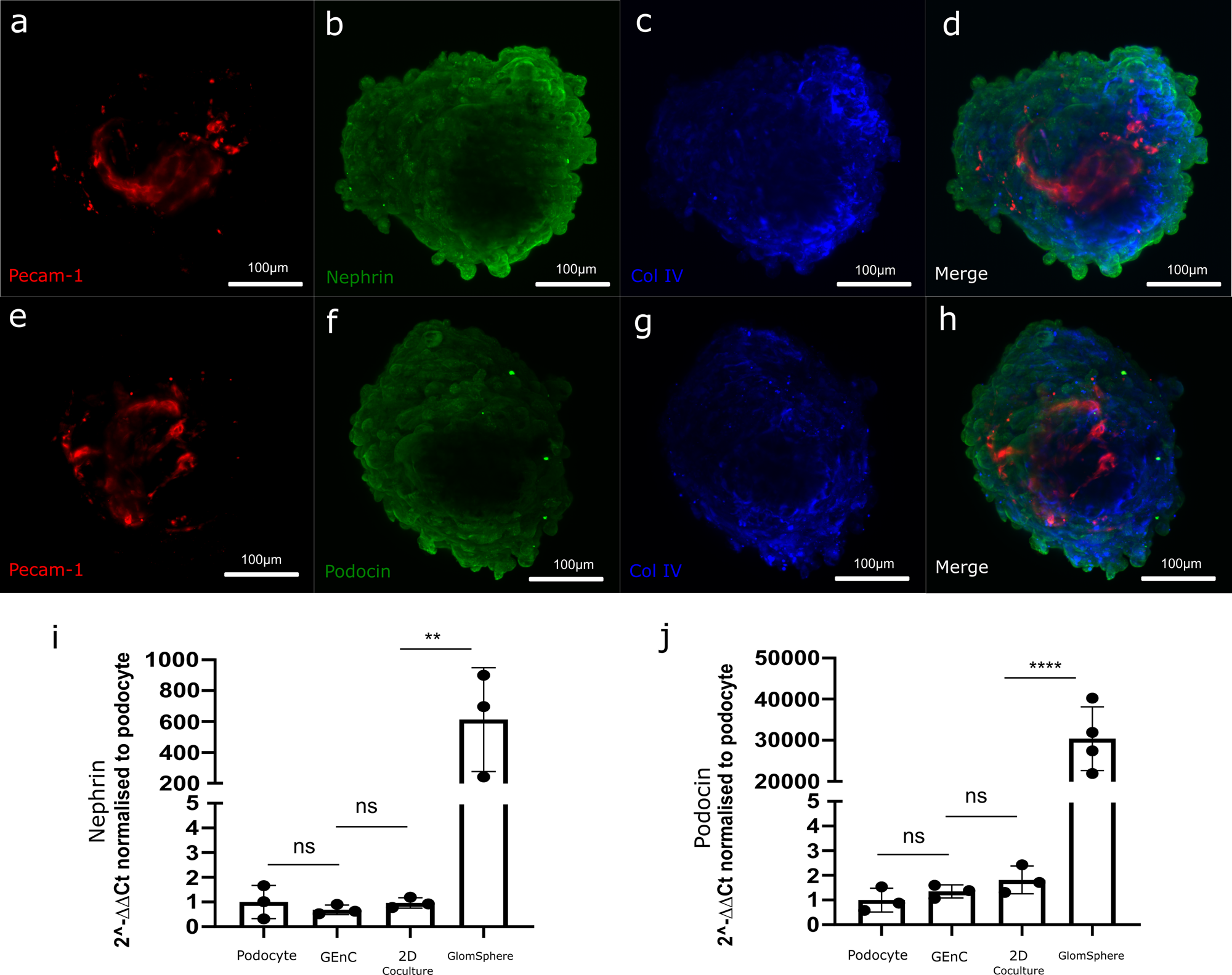
a Organised pecam-1 staining is localised to the centre of the GlomSphere, where GEnCs are located. b Nephrin staining on GlomSphere periphery, where podocytes are located. c Collagen IV staining is extracellular and is strongest in the region between Nephrin and Pecam-1 staining. d Merge. e Pecam-1 staining is once again shown to be organised and central in location. f Podocin staining on GlomSphere periphery is located primarily where podocytes are located. g Collagen IV staining is once again concentrated at the areas between podocytes and GEnCs. h Merge. i QPCR results for nephrin. 2−∆∆Ct results are shown relative to 2D podocytes and whilst there is no significant difference between 2D conditions, GlomSphere 2−∆∆Ct is significantly elevated relative to 2D cocultured cells (Tukey’s multiple comparison **P = 0.0092). j QPCR results for podocin. 2−∆∆Ct results are shown relative to 2D podocytes and whilst there is no significant difference between 2D conditions, GlomSphere 2−∆∆Ct is significantly elevated relative to 2D cocultured cells (Tukey’s multiple comparison ****P = < 0.0001).