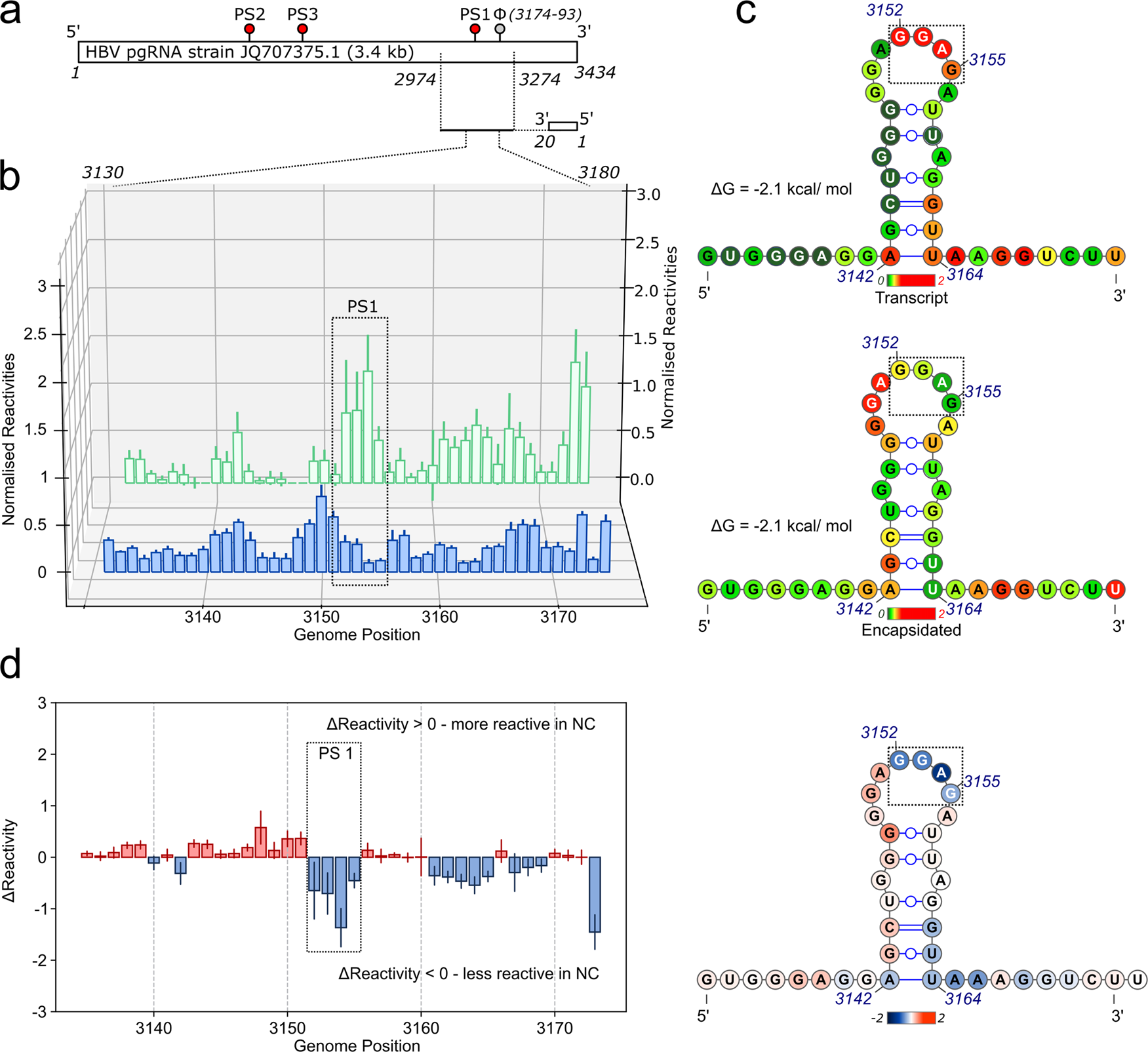
Fig. 5: RNA footprints of the PS1 region.
From: In vitro functional analysis of gRNA sites regulating assembly of hepatitis B virus

a Protein-free transcripts of the gRNA, or following reassembly and purification of NCPs, were hydroxyl radical footprinted as frozen samples by exposure to X-rays25,26,57. RNAs were recovered from frozen samples. Reverse transcription from a 5′fluorescently-end-labelled primer complementary to the pgRNA 3′-end was used to assess nucleotide reactivities in a fragment encompassing PS1 using capillary electrophoresis. b Waterfall plot of the per nucleotide reactivities and associated standard errors from triplicate samples of transcript (green) or NCP (blue). Data found in Supplementary Data 2. c Secondary structures of the PS1 folds showing their XRF reactivities. Nucleotides are coloured red to green depending on their relative reactivity on exposure to the beamline (red → green = reactive → inert (reactivity of 2.0 → 0)), key shown below each fold. d Left: The average reactivity at each nucleotide across the PS1 sequence is shown. Red/blue indicate positions more/less reactive in the NCP. Right: Average reactivity at each nucleotide shown upon the secondary structure of PS1. Nucleotides are coloured blue/red depending on their reactivity within the NCP (blue → red = less → more reactive (Δreactivity of −2.0 → 2.0)), key shown below the PS1 fold. Data found in Supplementary Data 2.