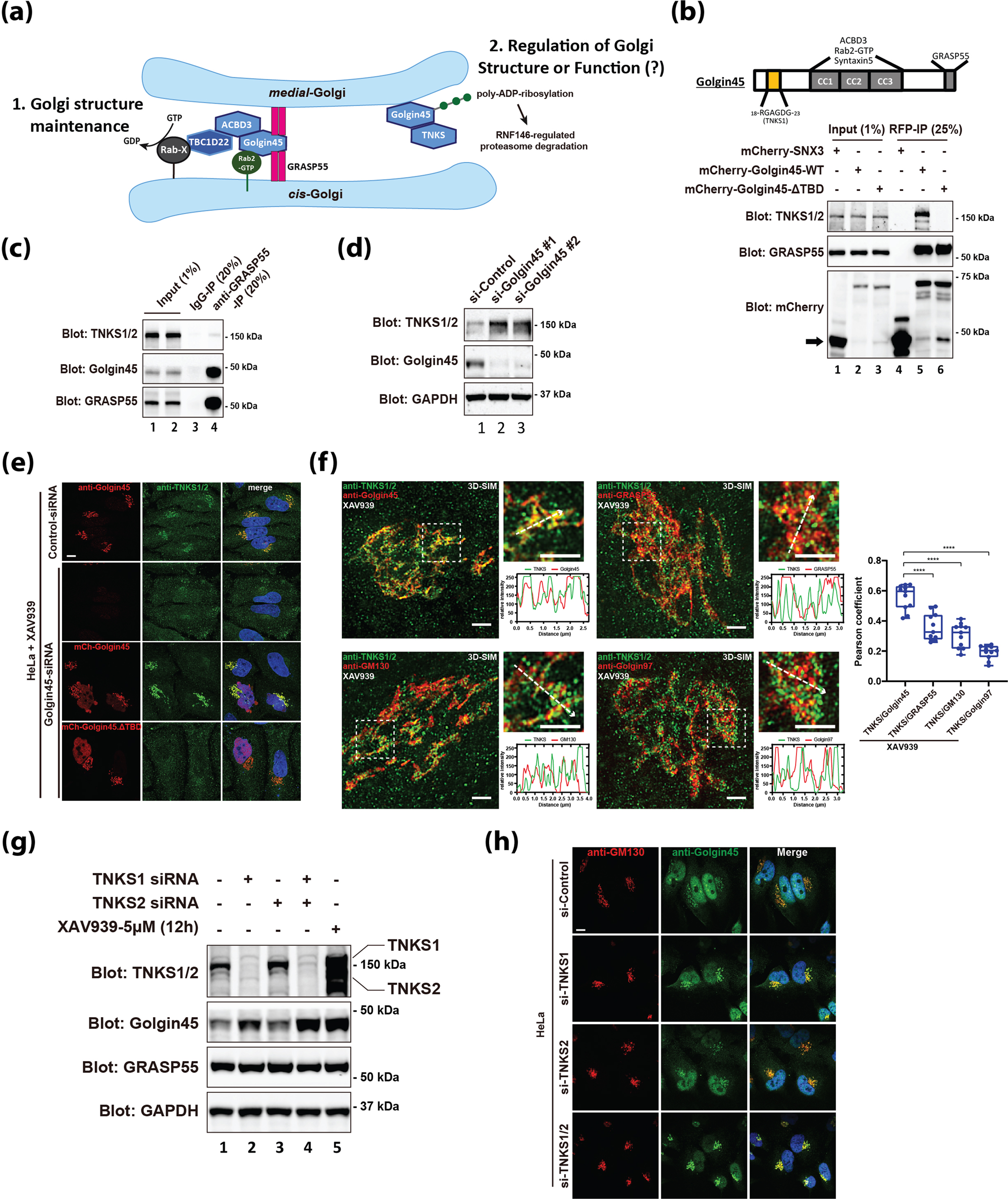
Fig. 1: TNKS1 targeting to the Golgi membranes is mediated by Golgin45 and localizes to the cis- and medial-Golgi cisternae.

a A brief overview of Golgin45 protein complexes. Golgin45 forms a multi-protein complex with GRASP55 and ACBD3 that contributes to Golgi structure maintenance. Golgin45 was identified as a substrate for Tankyrase1-dependent PARylation and subsequent proteasomal degradation. The physiological role of TNKS1–Golgin45 interaction is currently unknown. b Golgin45 binding to TNKS1 is dependent on Tankyrase-binding domain (TBD). The protein extracts from HeLa cells transfected with mCherry tagged Sorting Nexin 3 (mCherry-SNX3 as a control), mCherry-Golgin45 or mCherry-Golgin45-ΔTBD (deletion of TBD at the Golgin45 N-terminal domain) were immunoprecipitated with anti-RFP agarose beads. These lysates and the immunoprecipitates (anti-RFP IPs) were analyzed by western blotting using anti-mCherry antibody and antibodies against the indicated proteins. Deletion of TBD at the Golgin45 N-terminal domain abrogates its interaction with endogenous TNKS1. Experiments were repeated three times and representative western blots are shown here. c Immunoprecipitation experiments showing that endogenous GRASP55 selectively forms a complex with Golgin45, but not with TNKS1/2, suggesting that TNKS1/2 are excluded from GRASP55-Golgin45 complex. The protein extracts from HeLa cells were immunoprecipitated with anti-GRASP55 or normal rabbit IgG. These lysates and the immunoprecipitates were analyzed by western blotting using antibodies against the indicated proteins. Representative blots are shown and experiments were repeated three times. d Golgin45 depletion results in increased TNKS1 protein level in HeLa cells. HeLa cells were transfected with two independently Golgin45 siRNAs for 72 h, followed by lysis and western blot analysis. Representative blots are shown and experiments were repeated three times. e Golgi localization of TNKS1/2 is mediated by Golgin45. Confocal micrographs of HeLa cells showed that Golgin45 knockdown distrupts the Golgi localization of TNKS1/2, which could be restored by exogenous expression of RNAi-resistant mCherry-Golgin45 other than mCherry-Golgin45-ΔTBD. HeLa cells were transfected with Golgin45 siRNA for 48 h, followed by XAV939 treatment and exogenous expression of RNAi-resistant mCherry-Golgin45 or mCherry-Golgin45-ΔTBD overnight. Scale bar, 10 µm. f Super-resolution 3D-SIM images showing a high degree of co-localization between TNKS1/2 and Golgin45 and lower co-localization between TNKS1/2 and GM130 (cis-Golgi marker) or GRASP55 (medial-Golgi marker) or Golgin97 (TGN marker). Line profiles through regions of interest were analyzed by Fiji. Scale bars, 2 μm. Co-localization (Pearson’s R) was determined and subjected to two-tailed, unpaired t test (n = 10 cells/combination, mean ± SD, ****, p < 0.0001). g, h Effects of knockdown of TNKS1 or/and TNKS2 on the protein level of Golgin45. HeLa cells were transfected with TNKS RNAi oligoes for 72 h, followed by lysis and western blot analysis (g), or cells were stained with antibodies against GM130 and Golgin45. Scale bar, 10 µm (h). HeLa cells treated with XAV939 were shown as a positive control for western blot. Knocking down TNKS1 but not TNKS2 increased the protein level and Golgi intensity of Golgin45. Simultaneous depletion of both TNKS1 and TNKS2 resulted in maximal increase of Golgin45 protein level and Golgi intensity, compared to TNKS1 depletion alone. Representative images/blots are shown and experiments were repeated three times.