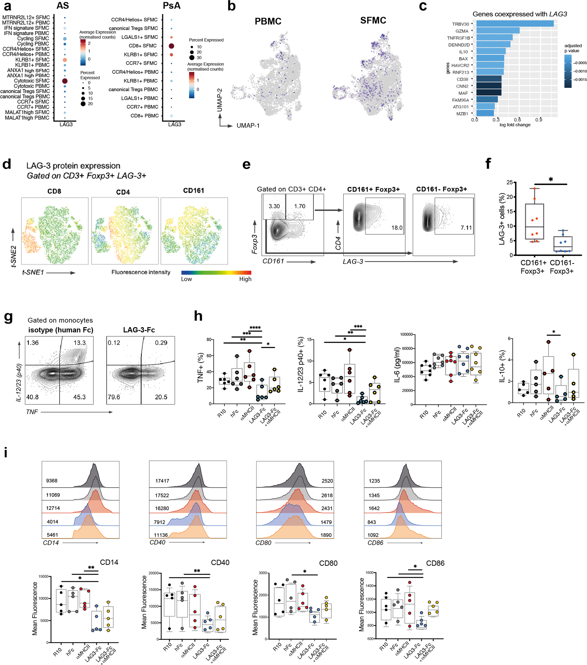
Fig. 6: LAG-3 is selectively expressed by CD161 Tregs in SpA and suppresses SpA monocyte TNF and IL-12/23 production and costimulatory molecule expression.

a LAG3-expressing Tregs distribution across different clusters. Bar plot showing fraction of LAG3+ cells. b LAG3-expressing cells distribution over the peripheral blood (PB) and synovial fluid (SF) UMAP split plots. c Genes coexpressed with LAG3 in SF Tregs: log fold change in gene expression is shown, compared to LAG3− cells in SF. d The majority of LAG-3+ Foxp3+ T cells are found within the CD161 compartment. t-SNE plots generated from flow cytometry staining of CD3+ LAG3+ Foxp3+ from one AS patient (after activation with anti-CD3 and -28 for 18 h), with the expression of CD4, CD8, and CD161. e LAG-3 expression in CD161+ and CD161− Foxp3+ cells, exemplary flow cytometry plot. f Percentages of LAG-3+ cells in CD161+ vs. CD161− Foxp3+ CD4+ cells, and in CD8+ vs. CD4+ Foxp3+ cells, from AS PBMCs after activation, n = 8. *p < 0.05 unpaired non-parametric t-test. Boxplots show mean and standard error. g Representative plots of IL-12/23 subunit p40 and TNF expression in CD14+ monocytes in control conditions (left) and in the presence of LAG-3-Fc (right). h Cytokine production determined by flow cytometric intracellular staining (% of live monocytes), or by concentration in the culture supernatant (for IL-6) after LPS activation in the presence of LAG-3 (and control conditions). i Costimulatory monocyte surface markers changes after culture with LAG-3 fusion protein. For each marker, a representative stain from one individual (with geometric mean fluorescence intensity for each condition) is shown. Boxplots show data points (n = 5–7 AS monocytes) with minimum and maximum values and IQR (*p ≤ 0.05, **p ≤ 0.01, ***p ≤ 0.001, one-way ANOVA).