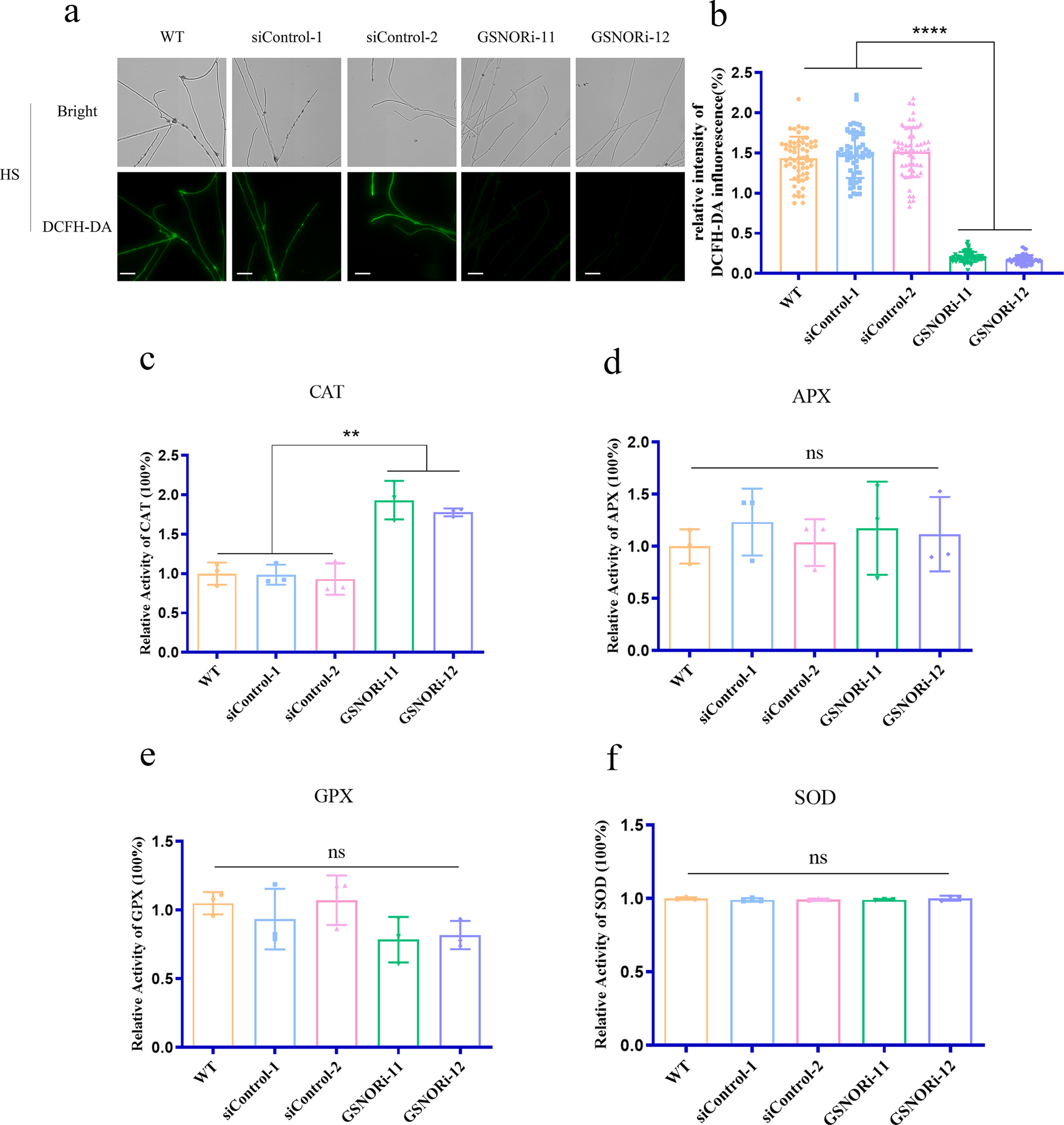
Fig. 2: ROS content and major antioxidant enzyme activity in the WT and GSNOR-silenced strains under HS conditions.

a Coverslips were placed on the bottom of Petri dishes; when the WT and GSNOR-silenced strains cultured on mycelium grew over the coverslips, they were exposed to 42 °C for 20 min. The ROS content was detected by staining with DCFH-DA. Scale bar, 100 μm. b Relative ROS content in the WT and GSNOR-silenced strains treated with HS. The WT and GSNOR-silenced strains were cultured for 5 days at 28 °C, then exposed to 42 °C for 20 min. c–f The CAT (c), APX (d), GPX (e), and SOD (f) activity was measured in the WT and GSNOR-silenced strains under HS conditions. Data are presented as the mean ± SD of data from three independent experiments (ns not significant; **P < 0.01, ****P < 0.0001 by one-way ANOVA).