Fig. 5: Distinct nonoverlapping regions of SilThPOK are required for its silencing function.
From: An autonomous TCR signal-sensing switch influences CD4/CD8 lineage choice in mice

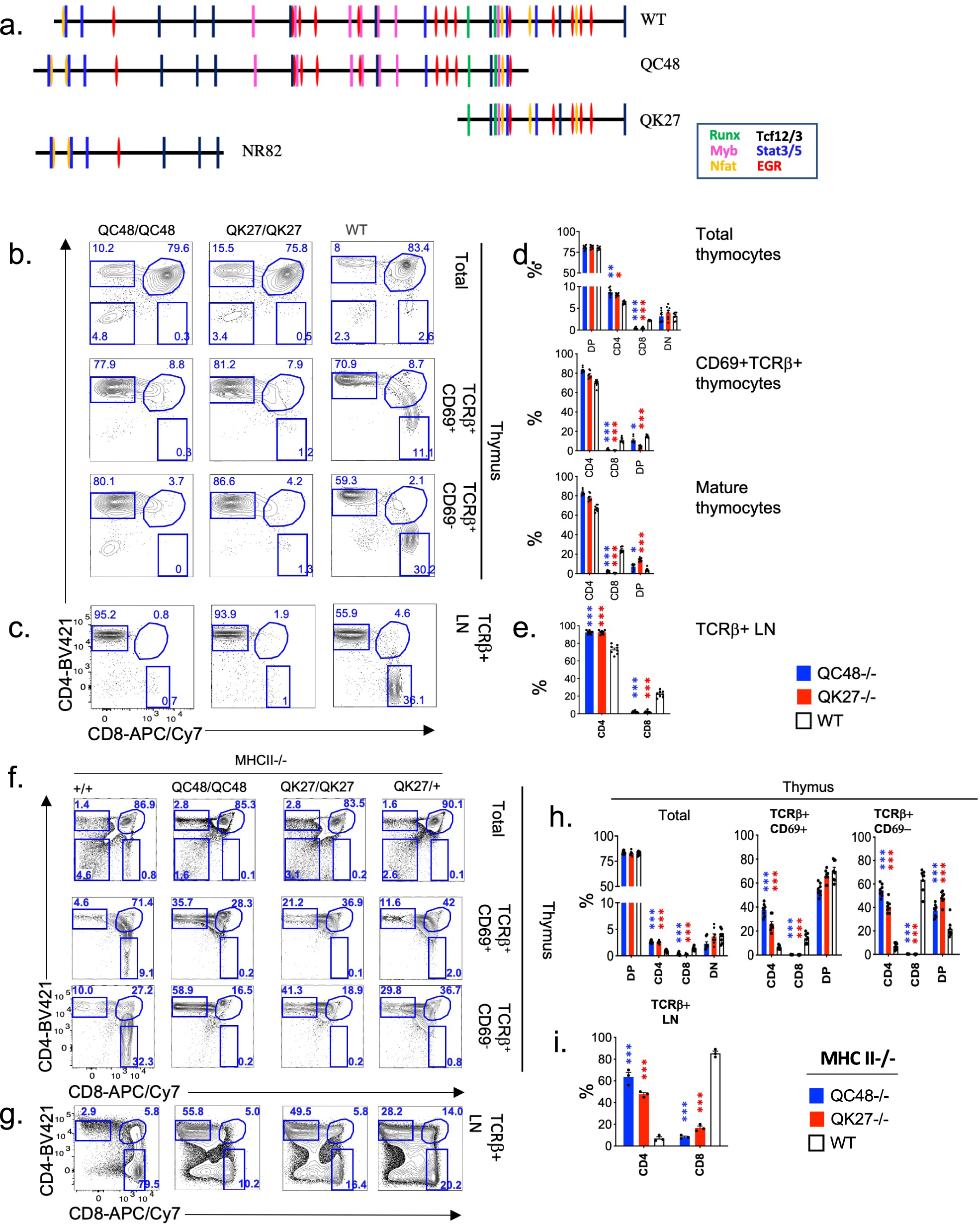
a Schematic of positions of transcription factor (TF) consensus binding sites within murine SilThOPK (top row). Different TF motifs are color-coded according to the legend at the left. b FACS analysis of CD4, CD8a, TCRβ, and CD69 expression of total thymocytes (top and second rows), or CD4 and CD8a expression of indicated gated thymocyte subsets (bottom 2 rows) of ThPOKsil.ΔQC48, ThPOKsil.ΔQK27 and wt mice, as indicated. Note that mature CD8 population is absent in both mutant lines. c FACS analysis of TCR expression of total mesenteric lymph node (LN) cells (top row), or gated TCRβ + LN cells subsets (bottom row) of same strains of mice as above. Results are representative of multiple experiments. N = 3 independent animals per strain. d Plots showing % of DP, SP CD4, SP CD8, and DN thymocytes, or (e) SP CD4 and SP CD8 T cells from LN for mice of indicated genotypes. N = 5 independent animals per strain. Data are presented as mean values +/− SEM. A P value <0.05 was considered significant. Significant differences were determined by one-way ANOVA with post hoc Tukey HSD, and indicated by asterisks (*P < 0.01; **P < 0.005; ***P < 0.001). f FACS analysis of TCRβ, CD69, CD4, and CD8α expression by indicated thymic and (g) peripheral lymphocyte populations of ThPOKsil.ΔQC48, ThPOKsil.ΔQK27 and wt mice, as indicated, crossed to the MHC II-deficient background. h, i Plots showing % of DP, SP CD4, SP CD8, and DN thymocytes (h) or SP CD4 and SP CD8 T cells (i) for mice of indicated genotypes. N = 6 independent animals per strain. Data are presented as mean values +/− SEM. A P value < 0.05 was considered significant. Significant differences were determined between indicated mutant mice and WT control mice by one-way ANOVA with post hoc Tukey HSD, and indicated by asterisks (*P < 0.01; **P < 0.005; ***P < 0.001). Statistical significance was calculated for each indicated mutant line relative to wt mice (d, e), or MHC II−/− mice (h, i).