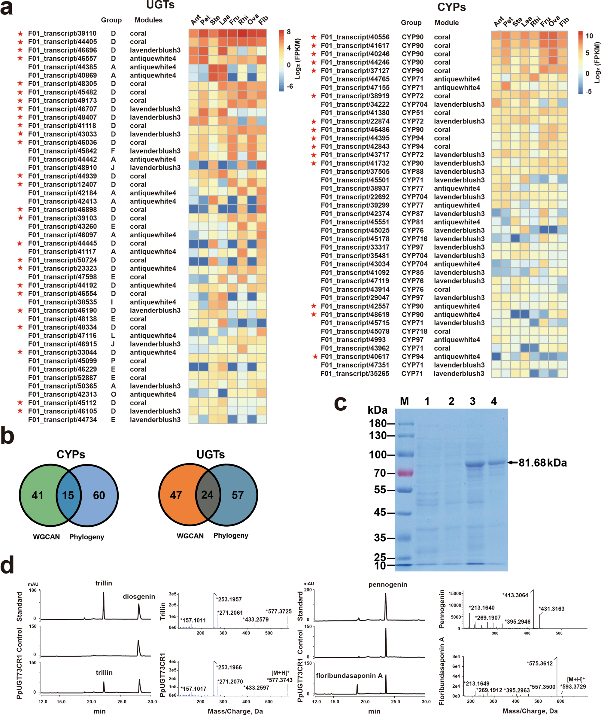
Fig. 4: Candidate CYP and UGT genes and gene function verification.

a Heatmaps of the expression levels of candidate CYPs and UGTs in different tissues of P. polyphylla var. yunnanensis. All genes are arranged from top to bottom according to the total expression level. The asterisks represent key genes predicted by the evolutionary tree, WGCAN and gene expression. b Venn diagrams of candidate genes. Phylogenetic tree and WGCAN methods were used to predict candidate CYPs and UGTs, among which 15 and 20 CYPs and UGTs could be predicted by the two methods, respectively. c SDS–PAGE analysis of expressed PpUGT73CR1 protein. Lanes: M, protein molecular weight marker (Thermo Fisher); 1, pGEX-6p-1 vector transformed in E. coli Rosetta (DE3) cells with IPTG induction; 2, pGEX-UGT73CR1 vector transformed in E. coli Rosetta (DE3) cells without IPTG induction; 3, pGEX-UGT73CR1 vector transformed in E. coli Rosetta (DE3) cells with IPTG induction; 4, the purified recombinant protein of PpUGT73CR1. d Functional verification of PpUGT73CR1 gene. The functional verification of candidate UGTs was performed by HPLC and LC-TOF-MS, and the enzyme encoded by PpUGT73CR1 gene could introduce the glucose group into C-3 of diosgenin and pannogenin.