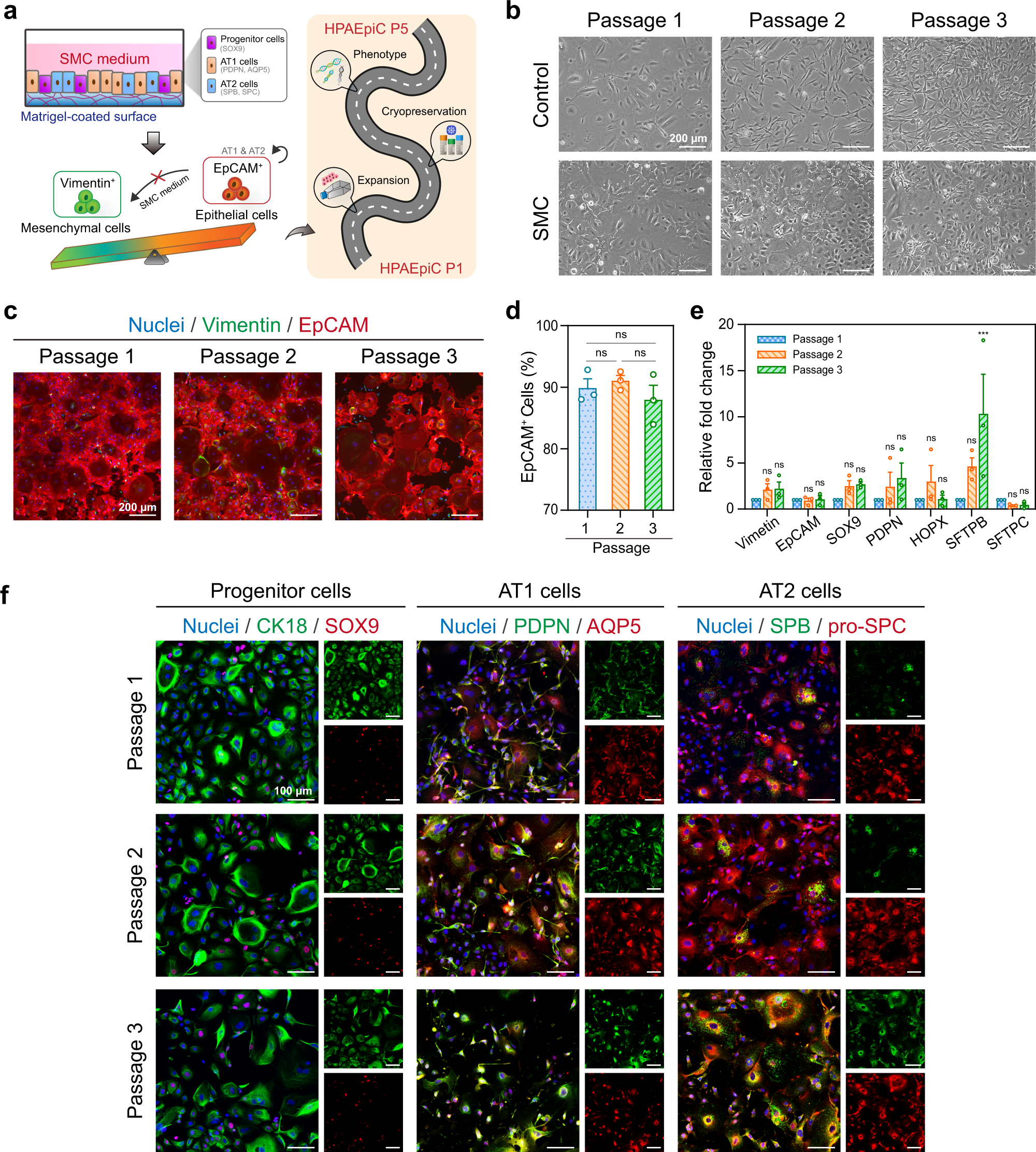
Fig. 2: SMC medium support of HPAEpiC growth and expansion in serial passages.

a Schematic of experiment showing the SMC medium support of long-term HPAEpiC passage culture. Experiments were devised to determine whether the HPAEpiC phenotype was maintained after expansion and cryopreservation. b Bright-field microscope images showing changes in HPAEpiC morphology after the serial passage. In the control medium, the Passage-2 cells were almost elongated spindle-shaped (mesenchymal-like cells), whereas the SMC medium maintained a cobblestone epithelial morphology from passages 1 to 3. c When serial passaging was performed in the SMC medium, the HPAEpiCs were stained with Vimentin (green) and EpCAM (red) antibodies. d Quantification of EpCAM+ cell populations. Data showed that the SMC medium supports maintenance of the HPAEpiC epithelial cell phenotype between Passages 1 and 3. e mRNA expression of Vimentin (mesenchymal cells), EpCAM (epithelial cells), SOX9 (alveolar progenitor cells), PDPN and HOPX (AT1 cells), as well as SFTPB and SFTPC (AT2 cells). f Immunostaining of CK18 and SOX9 (alveolar progenitor cells), PDPN and AQP5 (AT1 cells), as well as SPB and pro-SPC (AT2 cells). From d–f, the SMC medium supports the maintenance of the alveolar progenitor, AT1, and AT2 cell phenotypes of the HPAEpiCs between Passages 1 and 3. Data and error bars represent mean ± SEM from three separate experiments. One-way ANOVA test (d, e). ***p  <  0.001; ns non-significant.