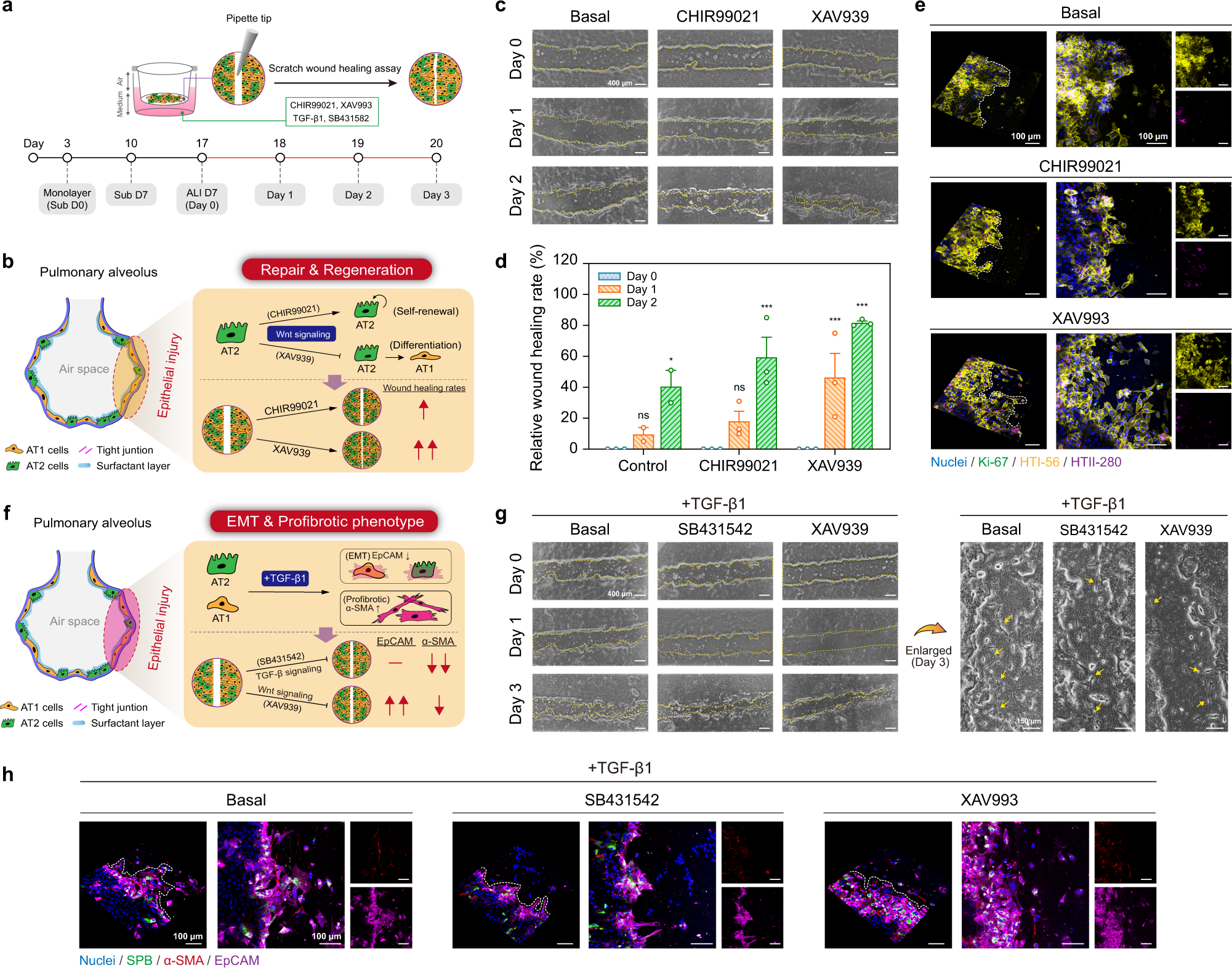
Fig. 5: HPAEpiC repair response in damaged human alveolar model.

a Timeline flowchart showing HPAEpiC culture steps during wound healing process under ALI culturing condition. The HPAEpiCs were maintained under Sub-culturing for 7 days and ALI culturing for 7 days to create a damaged human alveolar model; then, a 200-μl pipette tip was used to scratch the wound area. b Schematic of experiment on HPAEpiC repair and regeneration after injury. Both Wnt signaling activation (CHIR99021) and inhibition (XAV939) improved wound healing efficiency. c Bright-field microscope images showing changes in wound healing process after treatment with CHIR99021 and XAV939. The dotted line represents the wound healing boundary. d Quantification of wound healing rate during 2 days post-scratching. The wound healing ability was in the order of XAV939 > CHIR99021 > control. e After 2 days of treatment, the HPAEpiCs were stained with Ki-67 (green), HTI-56 (yellow), and HTII-280 (purple) antibodies. The white dotted line represents the wound healing boundary, and it shows a certain number of HTI-56+ (AT1 cells) and HTII-280+ cells (AT2 cells), as well as a few Ki-67+ cells (proliferating cells) around the wound healing area. f Schematic of experiment on HPAEpiC repair and regeneration during TGF-β1 activated wound healing process. SB431542 (a TGF-β1 inhibitor) and XAV939 both reduced fibroblast activation. Importantly, XAV939 maintained the epithelial cell phenotype. g Bright-field microscope images showing changes in TGF-β1 activated wound healing process after treatment with SB431542 and XAV939. The dotted line represents the wound healing boundary, and the arrowhead indicates elongated spindle-shaped cells (mesenchymal-like cells). h After 3 days of treatment, the HPAEpiCs were stained with SPB (green), α-SMA (red), and EpCAM (purple) antibodies. The dotted line represents the wound healing boundary and shows a certain number of α-SMA+ cells (activated fibroblasts) around the wound healing area. In addition, XAV939 was observed to have more EpCAM expression. Data and error bars represent mean ± SEM from three separate experiments. Two-way ANOVA test (d). *p < 0.05; ***p < 0.001; ns non-significant.