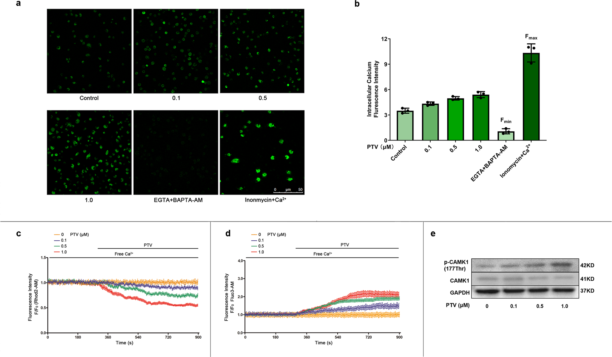
Fig. 6: PTV elicited mitochondrial calcium release and activated CAMK1.

a EPCs were incubated with different concentrations of PTV (0, 0.1, 0.5 or 1.0 μM) for 24 h. Then cells were incubated with calcium probe fluo3-AM. The representative images showed the fluorescence intensity in different groups. EGTA + BAPTA-AM was used to obtain the minimum fluorescence intensity (Fmin) while inonmycin+calcium was used to obtain the maximum fluorescence intensity (Fmax), scale bar: 50 μm. b Quantitative analysis of fluorescence intensity showed that PTV treatment markedly increased intracellular calcium concentration. c Mitochondrial calcium was marked by Rhod2-AM probe. Different concentrations of PTV (0, 0.1, 0.5 or 1.0 μM) were added to the free calcium medium. PTV elicited mitochondrial calcium release in dose-dependent manner. d Intracellular calcium was marked by Fluo3-AM probe. Different concentrations of PTV (0, 0.1, 0.5 or 1.0 μM) were added to the free calcium medium. PTV elicited intracellular calcium increase in dose-dependent manner. e Representative western blots for phosphorylation and total CAMK1 after 0.5 μM PTV treatment for 24 h indicated that PTV dose-dependently increased phosphorylation of CAMK1 at Thr177 site. (EPCs were isolated from ApoE−/− mice fed with high-fat diet for 8 weeks, cells were isolated from 3 mice for 1 experiment and 3 independent experiments were performed, mean ± SD, *P < 0.05, **P < 0.01).