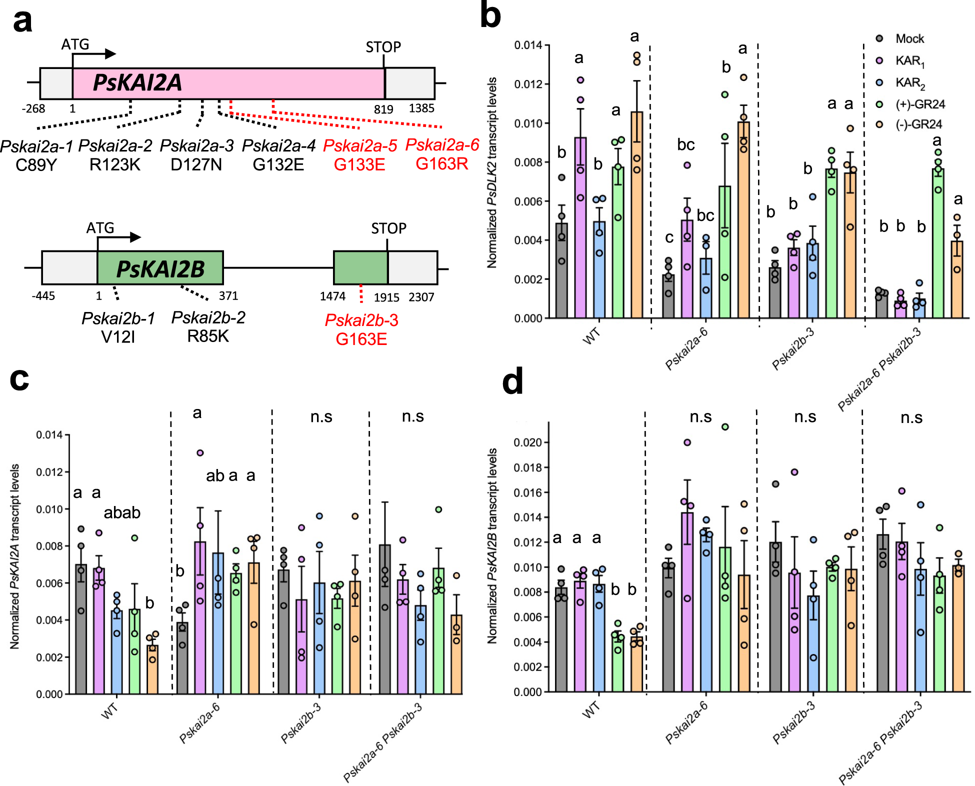
Fig. 2: Characterization of the Pskai2 mutants.

a Gene structure of PsKAI2 and locations of mutations. Bases are numbered from the start codon. Point mutations are indicated by dotted lines (black and red for the one studied here). RT-qPCR-based expression of PsDLK2 (b), PsKAI2A (c), PsKAI2B (d) in roots of 10 day old P. sativum plants after 4 h treatment with solvent (Mock) or 3 μM KAR1 OR KAR2 or (+)-GR24 or (–)-GR24. Expression values were normalized to those of the housekeeping gene TUBULIN (n = 3–4). a–c Letters indicate significant differences versus mock treatment (Kruskal-Wallis Test, p < 0.05).