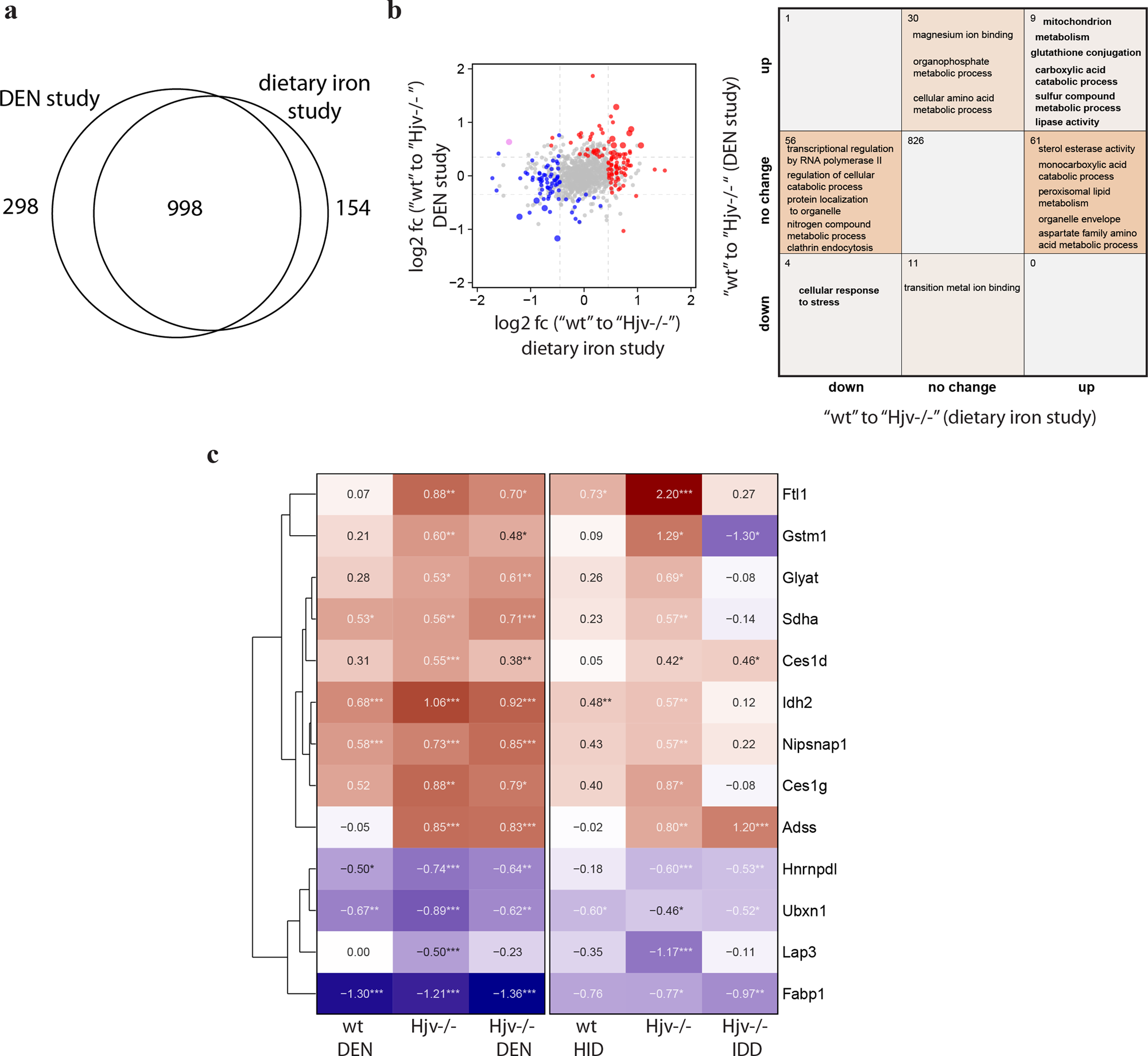
Fig. 8: Mitochondrial proteins and proteins involved in metabolism and glutathione pathways are induced by Hjv deficiency, DEN or iron, and corrected by iron depletion.

a Venn diagram comparing overlapping quantified proteins in the DEN and dietary iron studies. b Liver proteomic changes among wild type and Hjv−/− mice between the DEN and dietary iron studies. (Left) Log2 fold-changes (log2 fc) of differentially expressed proteins (Tukey p < 0.05, abs. log2 fold change >0.35). Red = upregulated, blue = downregulated, large point = significant in both. (Right) Number of significantly changed proteins and enriched annotations (Fisher’s exact test p < 0.05) of respective protein sets. c Heat map of log2 fold-changes compared to wild type control mice of 13 commonly deregulated proteins.