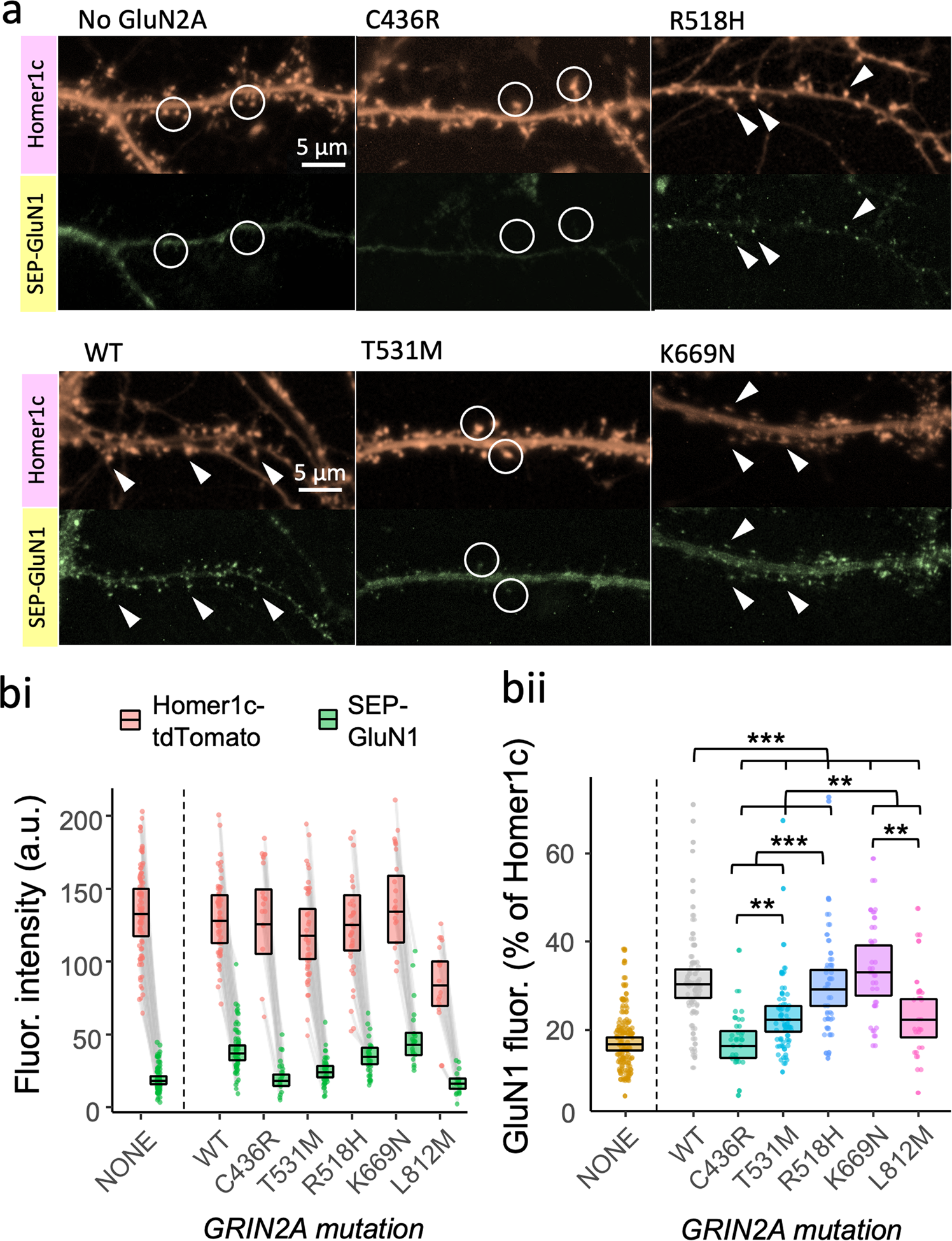
Fig. 3: Loss-of-function GluN2A mutants vary in their ability to deliver NMDA receptors to synapses.
From: Common synaptic phenotypes arising from diverse mutations in the human NMDA receptor subunit GluN2A

a Representative images of cultured neurons overexpressing GluN2A, SEP-GluN1 (green) and Homer1c-tdTomato (red). The latter was used as a synaptic marker. Arrow heads point to examples of synapses that have high synaptic levels of SEP-GluN1. Circles highlight examples of synapses that exhibit low-to-moderate levels of SEP-GluN1. b Levels of synaptic enrichment of NMDA receptors and Homer1c in cultured hippocampal neurons transfected with or without human GluN2A WT, LOF (C436R, T531M or R518H) or GOF (K669N or L812M) mutants. Each data point represents mean fluorescence intensity of SEP-GluN1 (green) or Homer1c-tdTomato (red) across all visible putative synaptic regions-of-interest (ROIs) in a neuron. bi Data points for SEP-GluN1 (green) and Homer1c-tdTomato (red) fluorescence measured from the same neuron are connected by a line. bii Response ratios (SEP-GluN1 / Homer1C-tdTomato) are expressed as a percentage and plotted as a point for each neuron. Crossbars in (i) and (ii) show the estimated marginal means with 95% confidence intervals backtransformed from the fitted linear mixed models (Fig. S1.3). Hypothesis tests in (bii) are orthogonal contrasts based on a priori clustering of the mutations in Fig. 1e (Table S1). Standardised effect sizes (r) for comparisons of each mutant with WT were −0.39, −0.26, −0.03, 0.06 and −0.20 for mutants C436R, T531M, R518H, K669N and L812M respectively (N = 191).