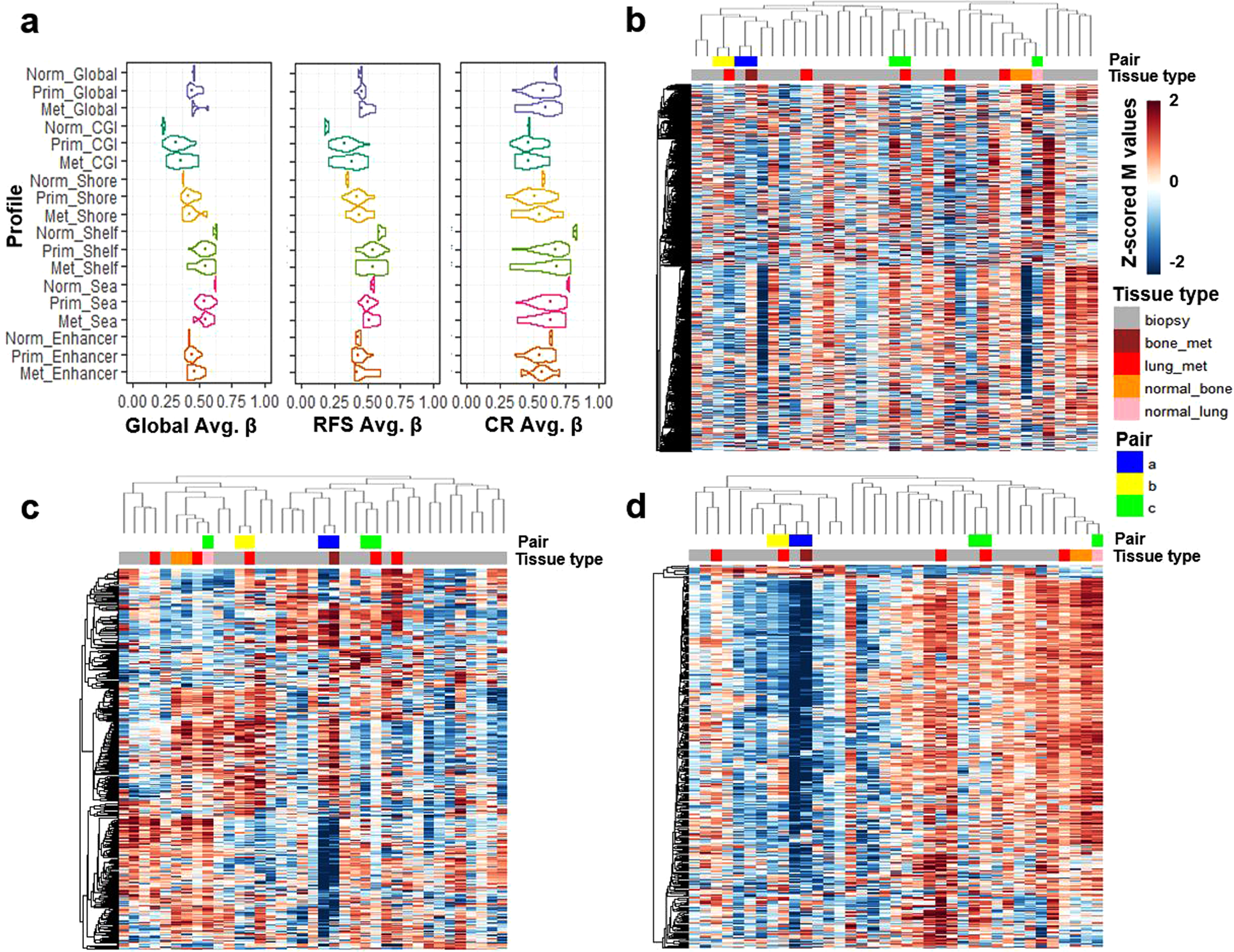
Fig. 6: Methylation profiles in the JNCCRI dataset including primary as well as metastatic tumor and normal tissue.

a Average β value distributions of Global, RFS, and CR profiles and region-specific subsets. Semi-supervised hierarchical clustering of normal, primary, and metastatic samples using the Global (b), RFS (c), and CR (d) profiles.