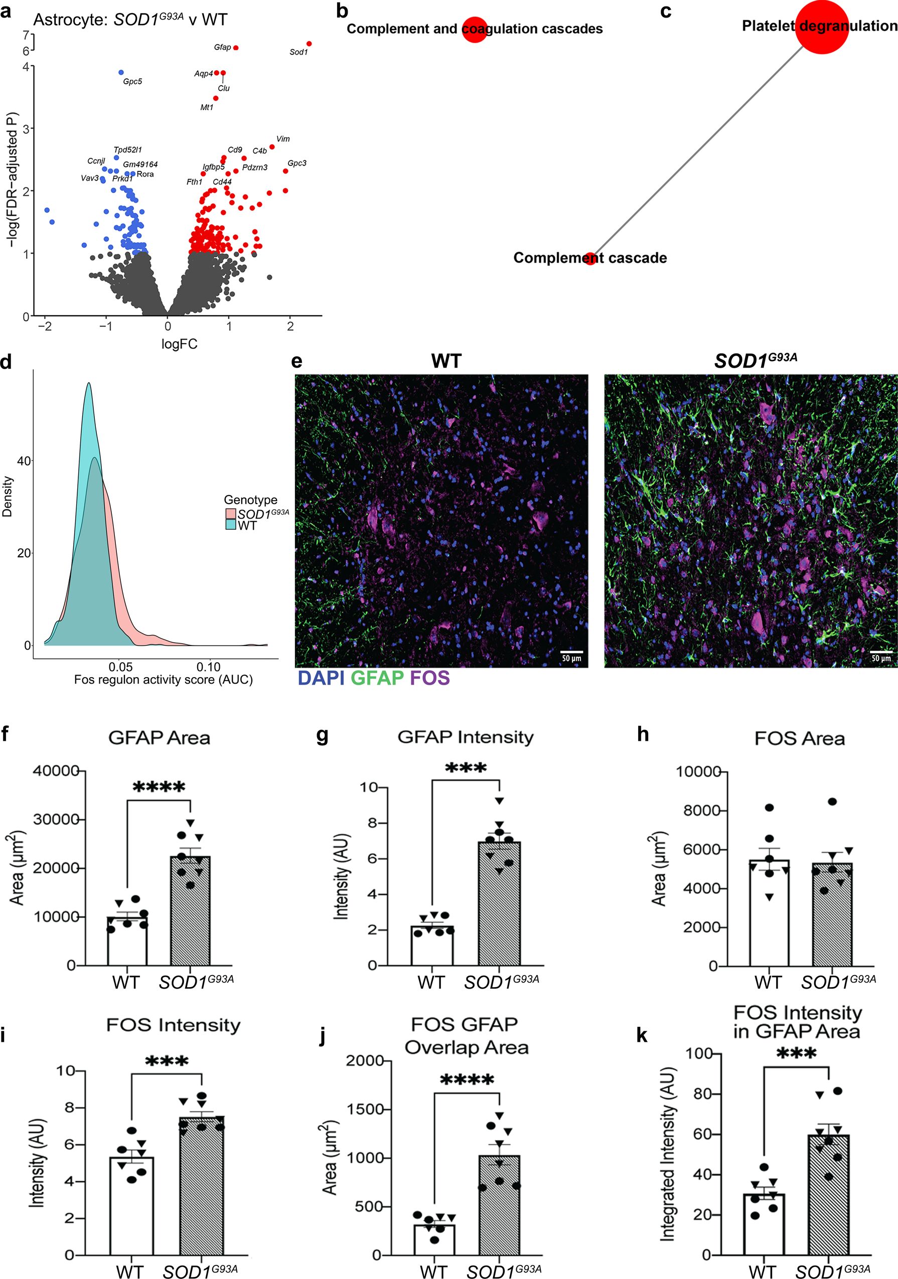
Fig. 4: SOD1G93A astrocytes exhibit altered synaptic support and oxidative stress functions at peri-symptomatic onset stage of disease.
From: Neuronal–glial communication perturbations in murine SOD1G93A spinal cord

a Volcano plot of differential expression between genotypes in astrocytes. Genes with FDR < 0.1 are colored red (up-regulated) or blue (down-regulated). Astrocyte (b) Reactome and (c) KEGG gene sets that are significantly differentially expressed between genotypes in both ROAST and CAMERA displayed as a network. For b, c: Internode line thickness reflects number of shared genes. Node size represents number of genes in the set. Red nodes denote up-regulation. d Density plot of FOS regulon activity scores for astrocytes. e Representative images of DAPI, GFAP and FOS in male murine WT and SOD1G93A lumbar spinal cord at 120 days of age. Quantification of (f) GFAP area; (g) GFAP intensity; (h) FOS area; (i) FOS intensity; (j) FOS and GFAP overlap area; and (k) FOS intensity within GFAP area. In e–k, SOD1G93A N = 4 independent mice per sex, WT N = 3 male and N = 4 female mice. Male mice are displayed as triangles, female mice are circles. In a–d: N = 3 independent mice per genotype per sex. In f, h–k, Independent two-sample two-sided t-test. In g: Mann–Whitney U-test. ***p < 0.001, ****p < 0.0001. Specific p values are as follows: In f, ****p < 0.0001; in g, ***p = 0.0003; in i, ***p = 0.0003; in j, ****p ≤ 0.0001; and in k, ***p = 0.0004. Data are presented as mean ± SEM.