Fig. 6: Oligodendrocytes display increased STAT3-dependent responses in SOD1G93A mice at peri-symptomatic onset stage of disease.
From: Neuronal–glial communication perturbations in murine SOD1G93A spinal cord

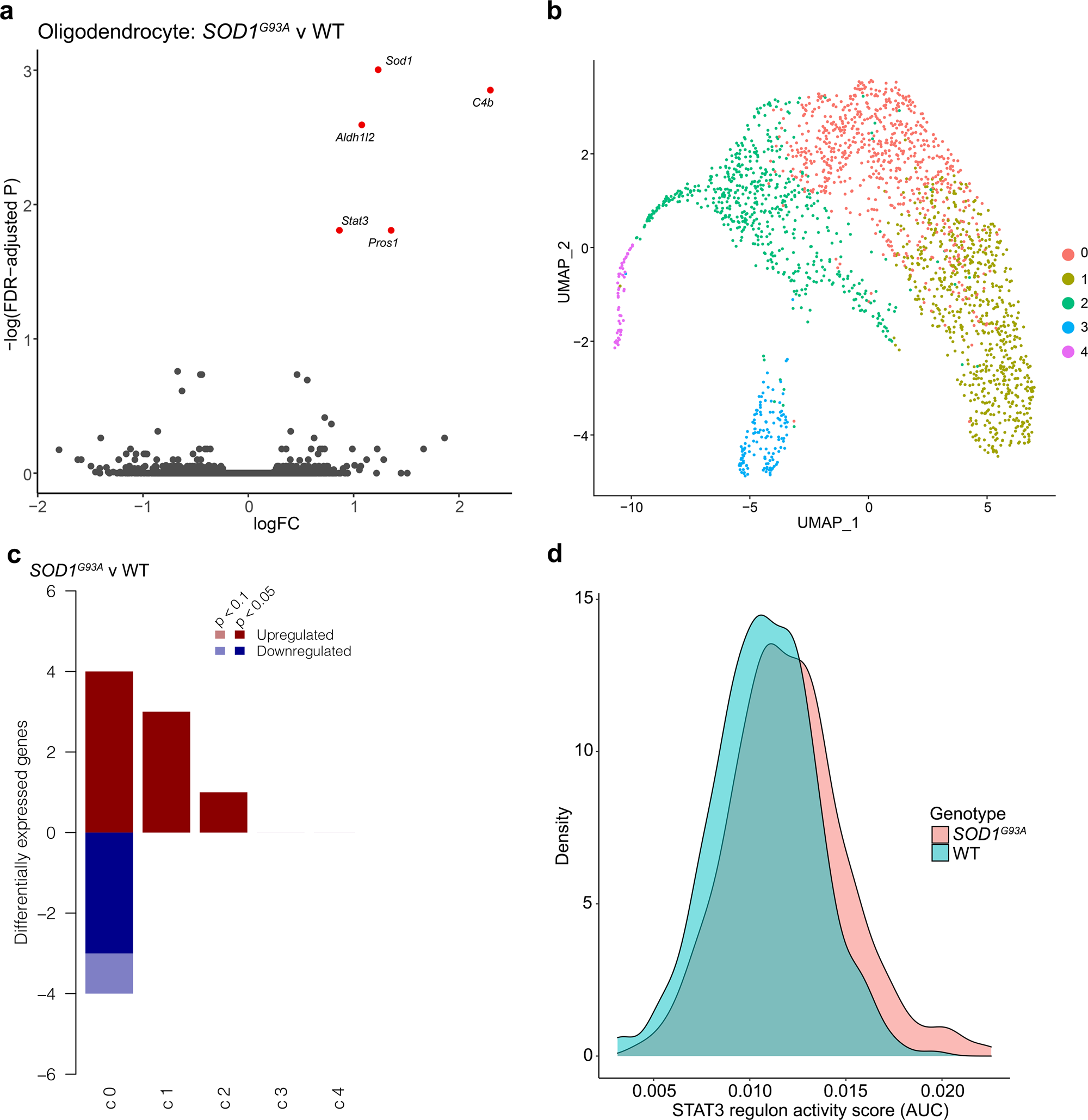
a Volcano plot of DEGs between genotypes in oligodendrocytes. Genes with FDR < 0.1 are colored red (up-regulated) or blue (down-regulated). b UMAP plot of oligodendrocyte sub-clusters. c Bar chart summarizing the number of DEGs across sub-clusters (FDR < 0.1). Positive and negative y-axis values indicate number of up-regulated and down-regulated genes, respectively. d Density plot of STAT3 regulon activity scores for oligodendrocyte sub-cluster 0. N = 3 independent mice per genotype per sex.