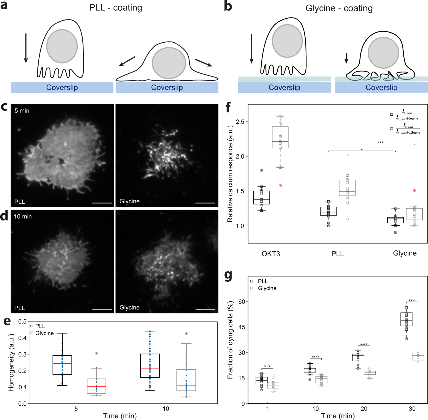
Fig. 1: Coating of coverslips with glycine better preserves cell surface morphology and resting state of immobilized T cells.
From: Approach to map nanotopography of cell surface receptors

a, b Schematic illustration of T-cell landing on PLL- (left panels) and glycine-coated coverslips (right panels). The arrows indicate forces influencing the cell on the coated coverslip. The g-force is the sole force affecting T cells on glycine. T cells on PLL are further stretched due to electrostatic interactions of the surface molecules with PLL. The blue stripes represent glass coverslip, the light blue stripes above represent the glycine layer (not to scale). c, d Live-cell TIRF microscopy of CD4-GFP in Jurkat cells landing on PLL- (left panels) or glycine-coated (right panels) coverslips measured at 37 °C. Representative contact morphology is shown for cells 5 min (c) and 10 min (d) after addition of the cell suspension to coverslips. e Graph showing signal homogeneity of cell contacts on PLL- and glycine-coated coverslips as in c and d. Signal homogeneity was quantified according to ref. 91 (see “Methods” and Supplementary Data for more details). In total, 31 cells for PLL5min, 21 cells for Glycine5min, 32 cells for PLL10min and 29 cells for Glycine10min were analyzed. Blue dots represent values from individual cells, red lines median values, boxes indicate upper and lower quartile of data and outliers are circled. Statistical significance was evaluated using one-way ANOVA test; p5min < 10−5, p10min ≤ 0.0025. f Calcium response induced by the interaction of Jurkat cells with coverslips coated with stimulating antibody (anti-CD3ε; OKT3), PLL or glycine as indicated by the changes in the fluorescence of ultrafast genetically encoded calcium sensor GCaMP6fu at 5 min (black bars; Imax/Imax+5 min) and 10 min (gray bars; Imax/Imax+10 min) after the maximal stimulation of cells (Imax). The extent of calcium response was calculated from the signal decay after cell spreading on stimulating surfaces (see “Methods” and Supplementary Data for more details). Relative calcium response equal 1 indicates no stimulation. Higher values indicate measured stimulation of cells. Small squares represent values calculated for individual cells; solid lines median values, boxes indicate upper and lower quartile of data and outliers are marked with a red cross. Statistical significance was evaluated using one-way ANOVA test; *p < 0.05 or ***p < 0.001. Five examples of full signal traces together with graphical representation of data processing are shown in Supplementary Fig. S7. g Viability of Jurkat cells interacting with coverslips coated with PLL- (black bars) or glycine-coated (gray bars) coverslips. Dying cells were defined as a fraction of 7-aminoactinomycin-positive cells within the imaged area using wide-field microscopy (see “Methods” and Supplementary Data for more details). Values at 1 min represent the starting point for the analysis—a minimal period required for cells to land at the optical surface. Small squares represent individual measurements, solid lines median values, boxes indicate upper and lower quartile of data and outliers are marked with a red cross. Statistical significance was evaluated using unpaired t-test with unequal variances (Satterthwaite’s approximation); ****p < 0.0001, n.s. (not significant). Scale bars, 5 μm.