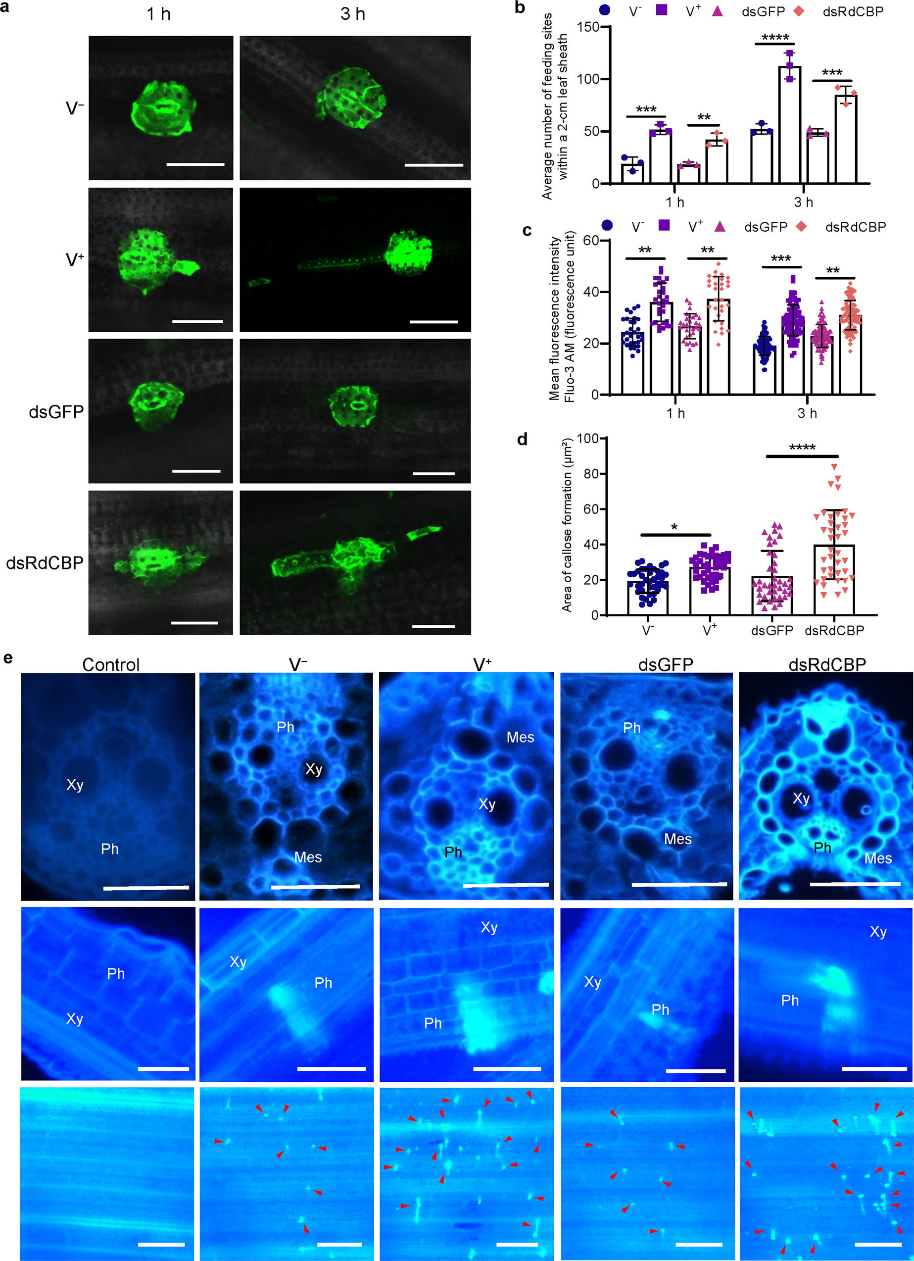
Fig. 5: The reduction of RdCBP secretion into rice phloem during viruliferous R. dorsalis feeding causes elevated cytosolic Ca2+ levels and activates callose deposition.

a Fluochemical intracellular Ca2+ determination in leaves infested by nonviruliferous (V−) or viruliferous (V+) R. dorsalis adults, or infested by dsGFP- or dsRdCBP-treated nonviruliferous R. dorsalis adults. The green fluorescence refers to the binding of Fluo-3 AM with Ca2+. A portion of rice leaf infested by insects for 1 or 3 h was then incubated with 5 μM Fluo-3 AM solution. Red arrows mark feeding sites. Blue arrows mark Ca2+ signal transport along phloem. Bars, 25 μm. b Average number of feeding sites within a 2-cm leaf sheath infested by insects for 1 or 3 h. c Quantification of calcium levels as arbitrary units. Feeding sites of 30 randomly selected were observed by confocal microscopy, and the fluorescence intensity was calculated by Image J software. d The average areas of sieve plates with callose deposition in insect-infested leaf sheaths were counted using ImageJ. Error bars denote mean ± SD values of sieve plates with callose deposition observed in 40 cross-sections. e The callose deposition in the feeding site was visualized using bright blue fluorescence of cross-sections (top), longitudinal sections (middle), and whole leaf sections (bottom) prepared from leaf phloem infested with nonviruliferous (V−) or viruliferous (V+) R. dorsalis adults or infested by dsGFP- or dsRdCBP-treated nonviruliferous R. dorsalis adults. Samples without insect infestation served as the control. The thin sections were stained with 0.1% aniline blue at 3 days after R. dorsalis feeding and examined under a fluorescence microscope. Arrows indicate the bright blue fluorescence. Xy xylem, Ph phloem, Mes mesophyll. Bars represent means ± SD values. Significance was tested using one-way ANOVA. *P < 0.05; **P < 0.01; ***P < 0.001; ****P < 0.0001; ns no significance. Bars: a 25 μm; top and middle panels in e 50 μm; bottom panel in e 250 μm.