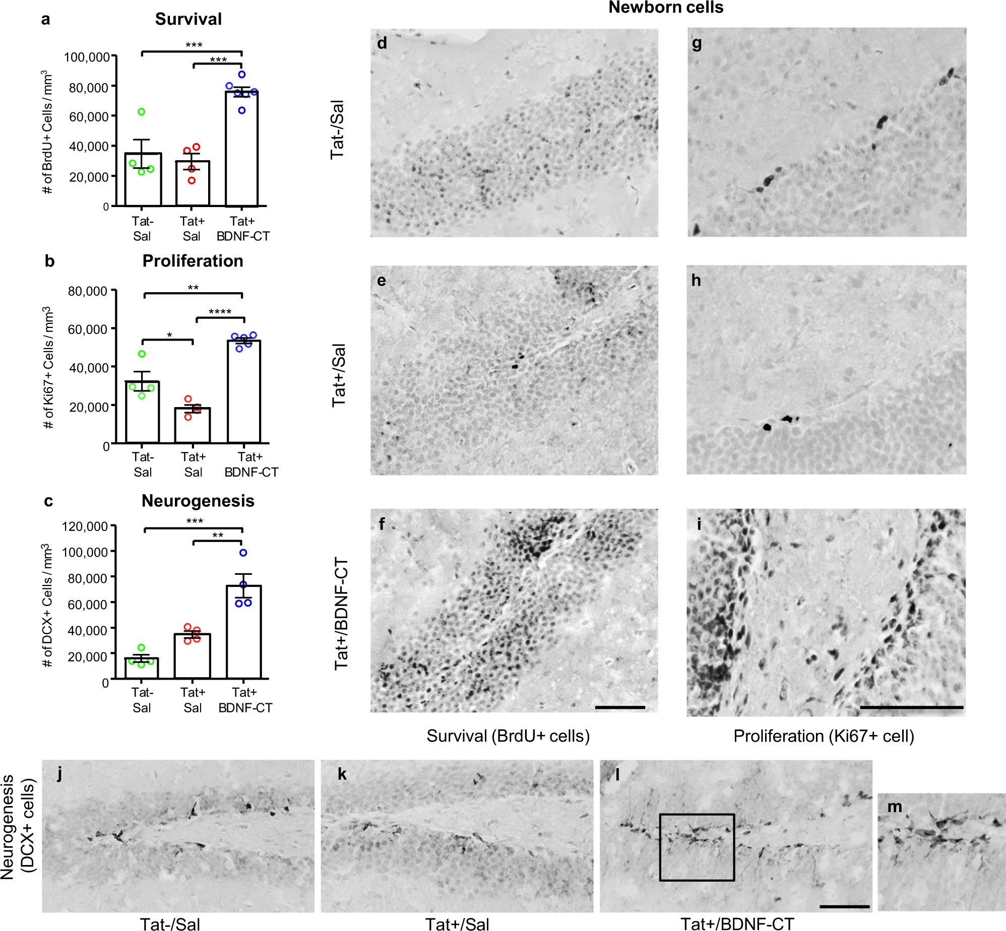
Fig. 4: BDNF-CT increased newborn cell survival, proliferation, and neurogenesis.

Tat+ mice received i.p. Dox (100 mg/kg) and i.n. saline or BDNF-CT (0.3 mg/kg of BDNF and 2.4 mg/kg of CT) daily for 7 days. Tat− controls received i.p. and i.n. saline. All mice received BrdU (50 mg/kg, i.p. every 12 h) on days 1 and 2 and were sacrificed on the 7th day. Hippocampal sections containing the granule cell layer (GLC) were evaluated for BrdU+, Ki67+, and DCX+ cells using IHC with nickel enhanced DAB staining (black). Densities of BrdU+ cells (a), Ki67+ cells (b), and DCX+ cells (c) are higher in BDNF-CT-treated Tat+ mice vs. matched controls (Tat+ and Tat−) that received saline. Data are represented as the mean density. Error bars represent S.E.M. (n = 4–6 per group, *P < 0.05, **P < 0.01, ***P < 0.001, and ****P < 0.0001). Images represent BrdU+ (d–f), Ki67+ (g–i) or DCX+ (j–l) staining (black) in the hippocampal GCL following administration of Sal/Sal to Tat− mice, and Dox/Sal or Dox/BDNF-CT to Tat+ mice. Higher magnification of the marked area (l) with DCX+ cells are shown (m). Color saturation is 0% and scale bars are 50 µm.