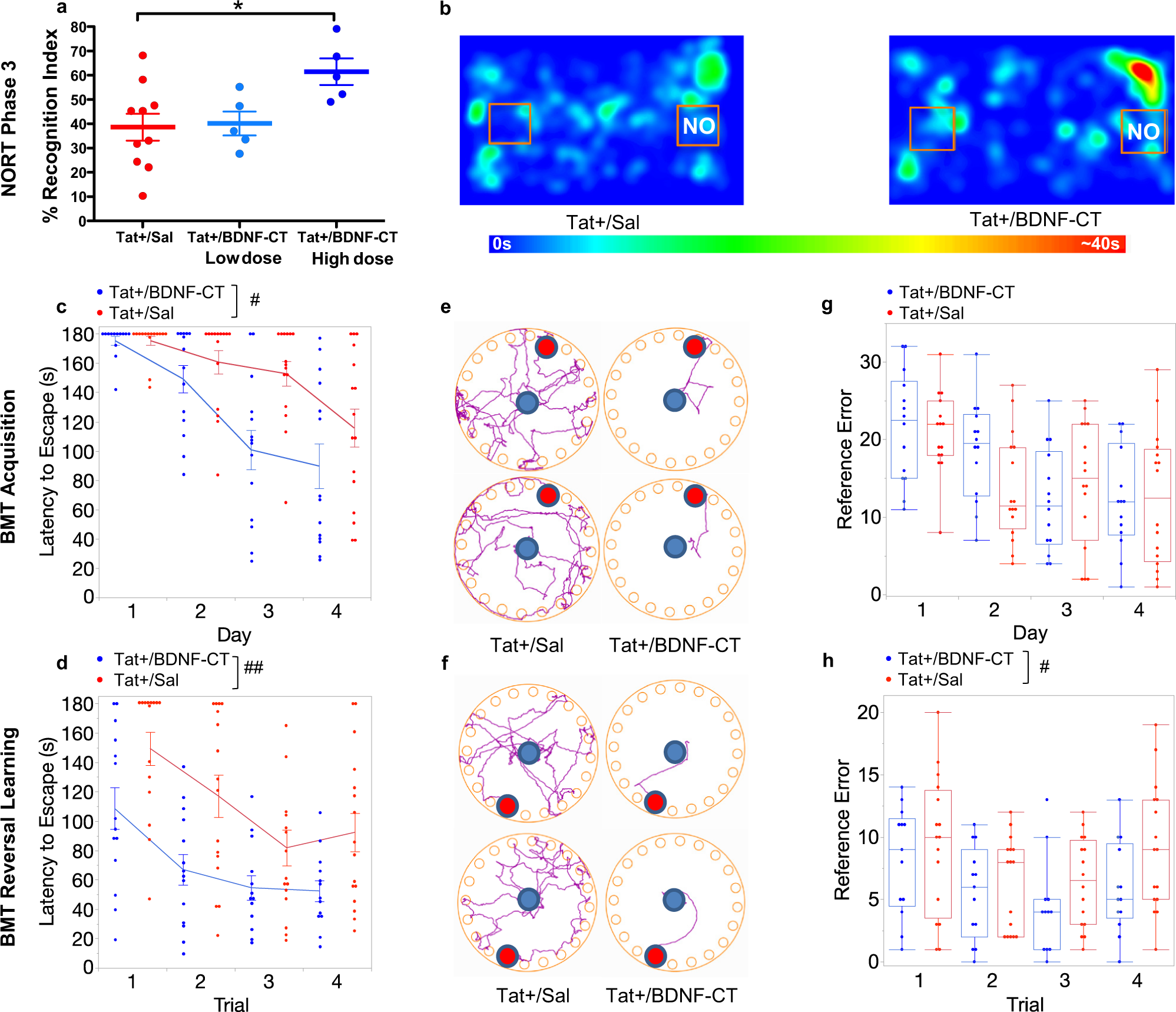
Fig. 7: BDNF-CT ameliorated Tat-induced learning and memory deficits and enhanced cognitive flexibility in the Novel object recognition test (NORT) and Barnes maze test (BMT).

Tat+ mice received i.p. Dox (100 mg/kg) and either i.n. saline or BDNF-CT daily for 7 days. Testing procedures started on the 8th day and lasted for 5 days. (a) NORT Phase 3 Recognition Index (RI) was significantly higher in Tat+ mice treated daily with a high dose (0.3 mg/kg of BDNF and 2.4 mg/kg of CT) but not a low dose (0.15 mg/kg of BDNF and 1.2 mg/kg of CT) of NPs compared to saline (n = 5–10 per group). (b) Representative heat maps show time spent in different locations of the NORT testing chamber. In the BMT, the latency to locate and enter the escape hole in the acquisition (c) and reversal learning (d) phases was lower in Tat+ mice treated with BDNF-CT vs. saline. Representative diagrams show paths from the starting position (blue dot) to the escape hole (red dot) on day 3 of acquisition phase (e) and trials 2 and 4 of reversal learning phase (f) (top and bottom, respectively). The number of reference errors (g, h) was significantly lower in BDNF-CT compared to saline treated Tat+ mice only in the reversal learning phase (h) of BMT. Data are represented as the mean. Error bars represent S.E.M. Overall treatment differences in the BMT are indicated by #P < 0.05 and ##P < 0.01. Between-subjects post hoc analysis in the NORT is indicated by *P < 0.05.