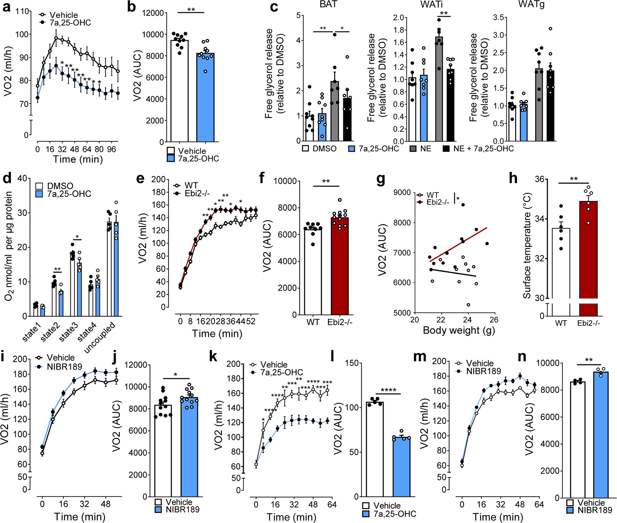
Fig. 4: EBI2-mediated regulation of energy expenditure in vivo.

a, b Energy expenditure (VO2) following injection of 7α,25-OHC (5 mg/kg i.p.) or vehicle (n = 10 mice per condition). c Relative lipolysis in ATs (pups BAT, left; adult WATi, middle; adult WATg, right) treated with NE (1 µM) and 7a,25-OHC (1 µM) (n = 8 independent explants per condition). d Ex vivo oxygen respiration of BAT treated with vehicle or 7α,25-OHC (1 µM) (n = 5 independent samples). e, f Energy expenditure (VO2) of WT and EBI2−/− mice during 1 h of cold exposure (4 °C) (n = 10 WT and n = 12 Ebi2−/−). g ANCOVA analysis of energy expenditure and body weight of WT and EBI2−/− mice during 1 h of cold exposure (n = 10 WT and n = 12 Ebi2−/−). h Infrared thermography of WT and EBI2−/− newborn mice at 23 °C (n = 6 pups per genotype). i, j Energy expenditure (VO2) of mice treated with vehicle or EBI2 antagonist NIBR189 during 1 h at 4 °C (n = 12 animals per condition). k, l Energy expenditure (VO2) over 1 h at 16 °C of mice injected with vehicle or 7α,25-OHC (n = 5 mice per condition). m, n Energy expenditure (VO2) over 1 h at 16 °C of mice injected with vehicle or NIBR189 (n = 4 per condition). Mean ± s.e.m., two-way ANOVA, ANCOVA linear regression and Student’s t test, *p < 0.05, **p < 0.01, ***p < 0.001, ****p < 0.0001.