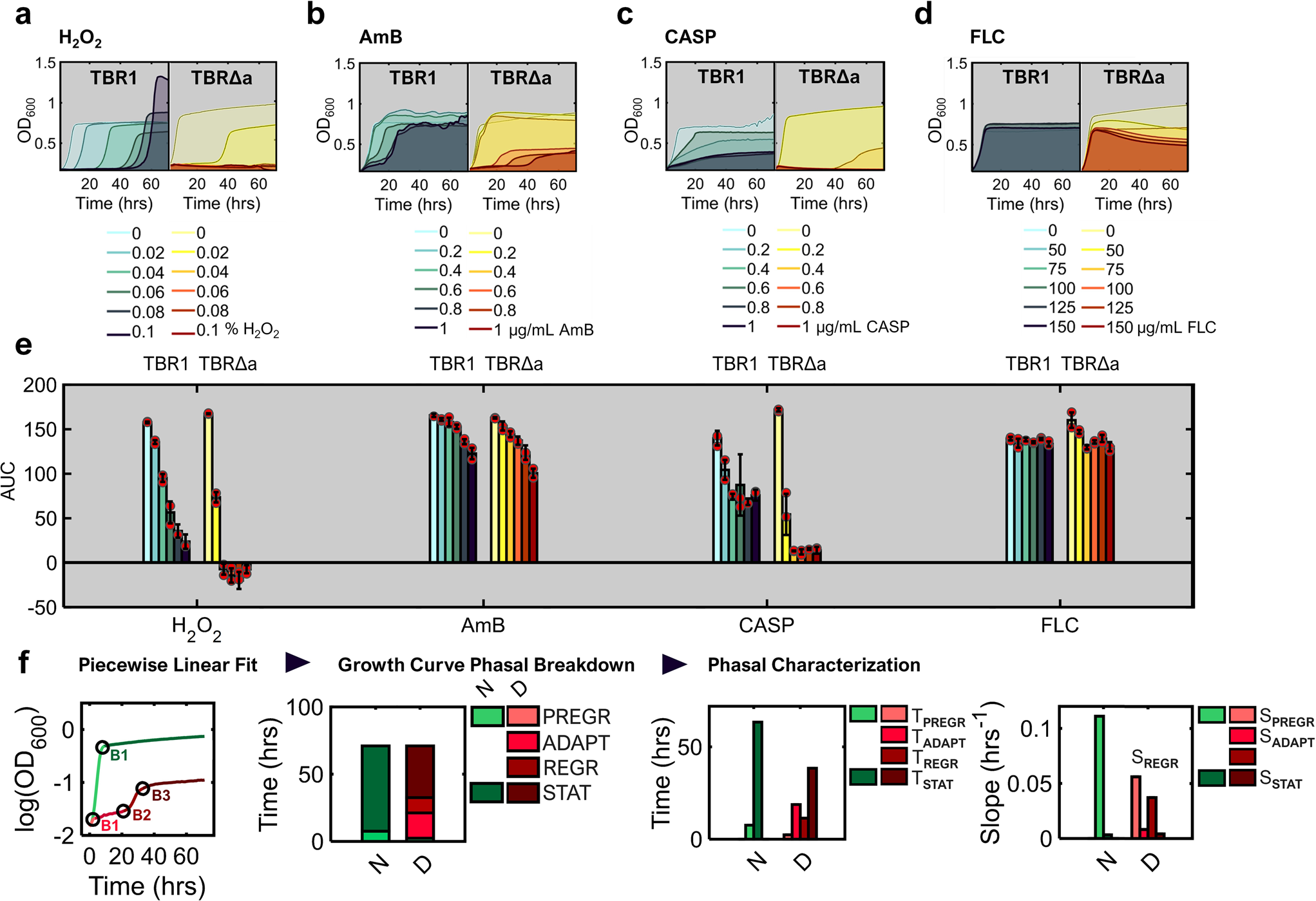
Fig. 2: AUC representing total cumulative lifespan, and growth curve reshaping in TBR1Δa strain versus the parental TBR1 strain.

a–d Drug-dependent shrinkage of the shaded area under growth curves (OD600) upon exposure to (a) hydrogen peroxide, H2O2; (b) amphotericin B, AmB; (c) caspofungin, CASP; and (d) fluconazole, FLC. Here, the representative replicates are shown. For all replicates, see Supplementary Fig. 7a–d. e Area under each growth curve (AUC) above starting population size, approximated by numerical integration via the trapezoid method with equally spaced 1-h intervals. Red circles represent individual data points. Error bars represent means and standard deviations calculated from AUC of three biological replicates. f Growth curve analysis by piecewise linear fits to ln(OD600) versus time is exemplified by TBR1Δa in normal (N) and 0.8 μg/ml AmB drug-containing (D) medium. The circles and letters next to them (B1, B2, B3) indicate breakpoints identified by the piecewise linear fitting within each growth curve. The breakpoints divide the N curve into 2, and the D curve – into 4 phases: pregrowth, adaptation, regrowth, and stationary phase. To characterize growth curve reshaping, the slope (S) and duration (T) of each growth phase (Supplementary Fig. 7e–h) were calculated for all drug concentrations.