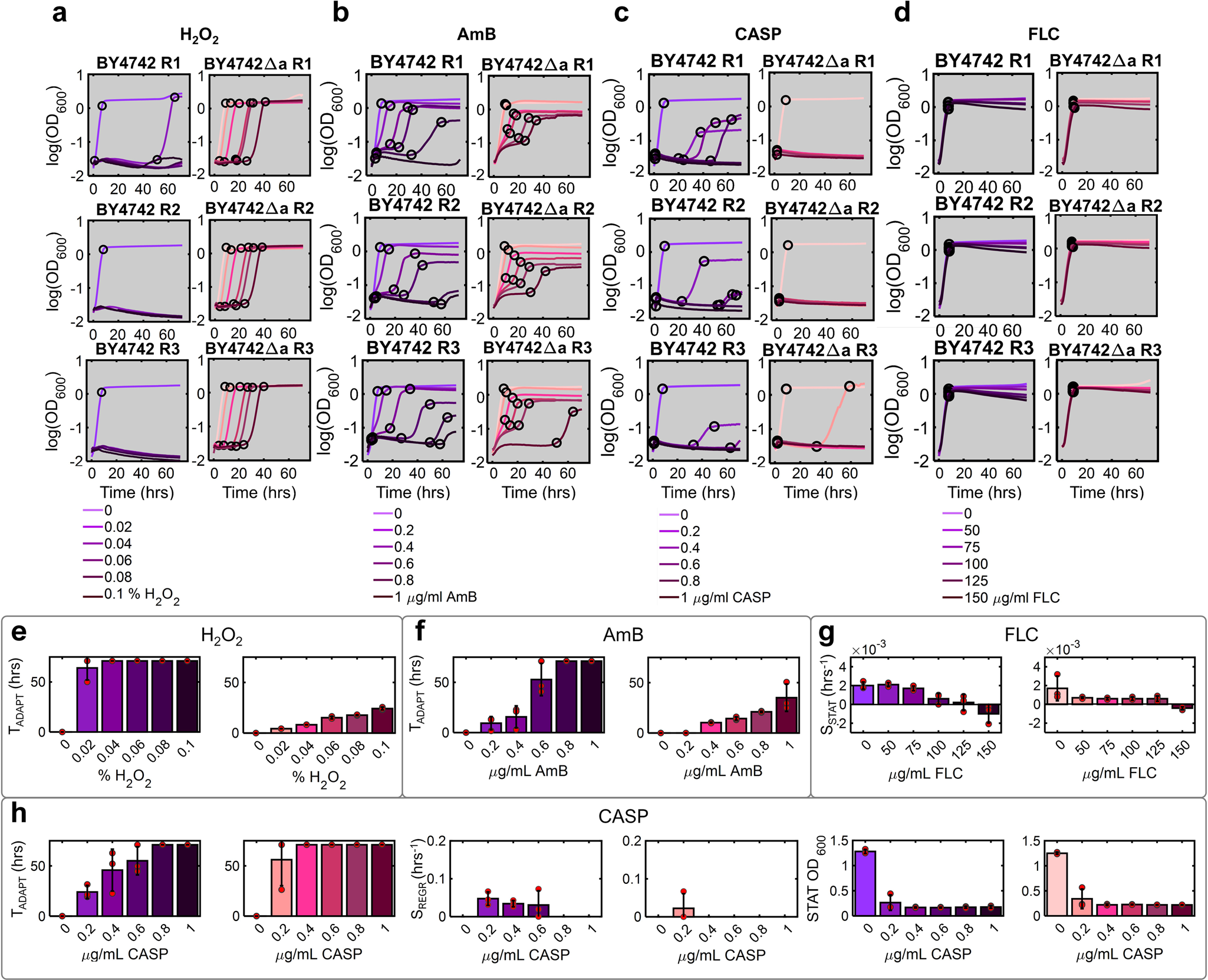
Fig. 5: BY4742 and BY4742Δa growth curve reshaping by increasing concentrations of antifungals.

a–d BY4742 (shades of purple) and BY4742Δa (shades of magenta) growth kinetics in various a H2O2, b AmB, c CASP, and d FLC concentrations, shown as log(OD600) over 72 hours. Black circles indicate the breakpoints identified by piecewise linear fitting. e Adaptation duration (TADAPT) affected by H2O2 exposure. f Adaptation duration (TADAPT) affected by AmB exposure. g Stationary phase slope (SSTAT) affected by FLC exposure. h Adaptation duration (TADAPT), exponential phase slope (SREGR), and the average stationary phase OD600 value (STAT OD600) affected by CASP exposure. All parameters are shown for BY4742 and BY4742Δa growth conditions in panels a–d. Red circles represent individual data points. Error bars represent mean and standard deviation calculated from three biological replicates shown in panels a–d.