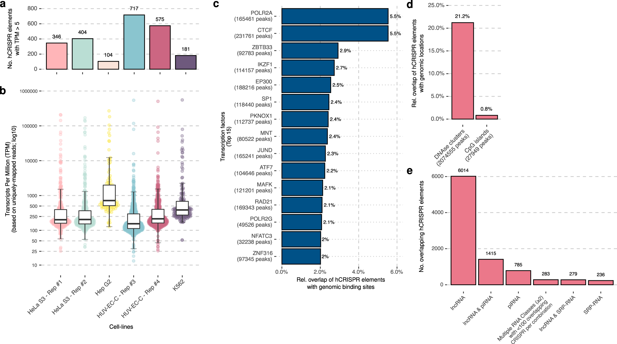
Fig. 3: A subset of the hCRISPRs is actively transcribed in human cell lines and reside within TFBS.

a Number of hCRISPRs, with ≥5 TPM in four distinct RNA-sequenced human cell lines (HeLa S3 and HUVEC-C both have two replicates). b Boxplots representing the TPM of the hCRISPRs in four distinct RNA-sequenced human cell lines (HeLa S3 and HUVEC-C both have two replicates); median, Q1 and Q3 are highlighted with a bold black line and error bars, respectively. The y-axis is displayed in log10-scale. c Overlap of the hCRISPRs with TFBS of 161 transcription factors from ENCODE. Overlap was based on a minimum of five base pairs between hCRISPR foci and binding site foci; the 15 most-overlapped TFBS with the hCRISPRs are shown. The y-axis depicts relative frequencies (number of overlaps divided by total number of hCRISPRs). d Overlap of the hCRISPRs with DNase I clusters from 125 cell types (right) and CpG islands (left) was based on a minimum of five base pairs. e Overlap of the hCRISPRs with known annotations of small RNA from DASHR 2.0, piRBase, and RNAcentral (v15).