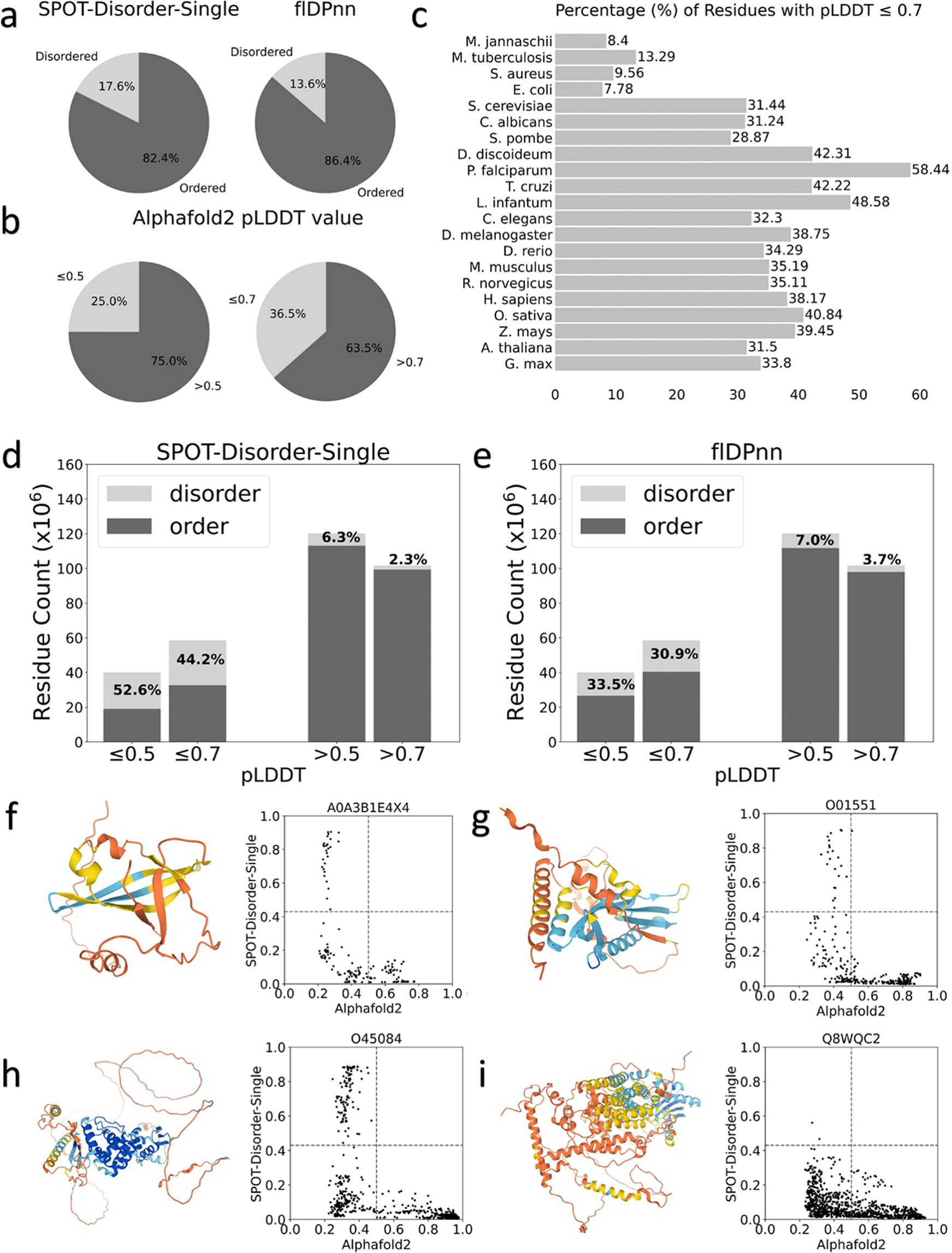
Fig. 6: Correlation between predicted disordered regions and low-confidence regions in AlphaFold2 models.
From: Real-time structure search and structure classification for AlphaFold protein models

a Percentages of residues that were predicted as disordered or ordered by SPOT-Disorder-Single (left) and flDPnn (right). b Percentages of residues that were with a low confidence score \(\le\) 0.5 (left) and \(\le\) 0.7 (right). c percentages of residues with a low confidence score \(\le\) 0.7 for each proteome. d The number of residues in predicted disordered regions in low-confidence regions with 0.5, 0.7 cutoff. prediction was made by SPOT-Disorder-Single. e The same type of analysis as panel d using disorder region prediction by flDPnn. f–i Case studies of correlation between the confidence score and disorder propensities by SPOT-Disorder-Single. The AlphaFold2 model ID is provided at the top of the plot. Left, the model structure. The color code shows the confidence level as used in the AlphaFold Database: blue (pLDDT > 90), light blue (90 > pLDDT>70), yellow (70 > pLDDT>50), orange (pLDDT<50). Right, correlation between the confidence score (x-axis) and disorder propensity (y-axis) for each residue by SPOT-1D-Single.