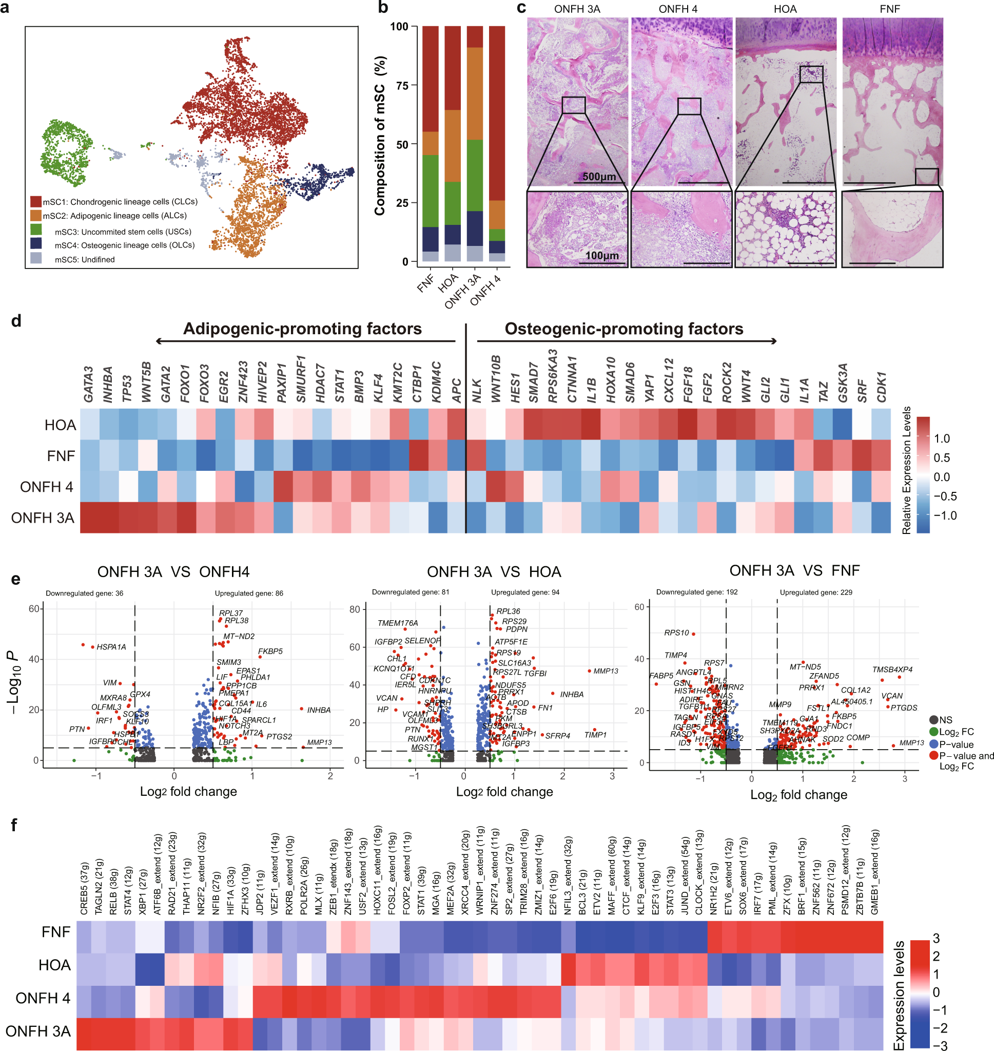
Fig. 3: Diversity of osteogenic- and adipogenic- trends among the ONFH, HOA, and FNF groups.

a UMAP showing the clustering of stromal cells integrated by the ONFH (stage 3A and 4), HOA and FNF groups. b Bar plots showing the constituent ratio of each merged stromal cell (mSC) cluster. c Representative haematoxylin and eosin-stained images of femoral head specimens. The lower image is an enlargement of the black box area in the upper image. Scale bar in the upper image = 500 μm, scale bar in the lower image = 100 μm. d Heatmap showing the relative expression levels of recognized osteogenic-promoting and adipogenic-promoting factors in the collection composed of USCs, OLCs and ALCs from different groups. e, f DEGs (P < 0.05, log2 fold change > 0.5) and regulon relative activity of USCs+OLCs+ALCs from different groups.