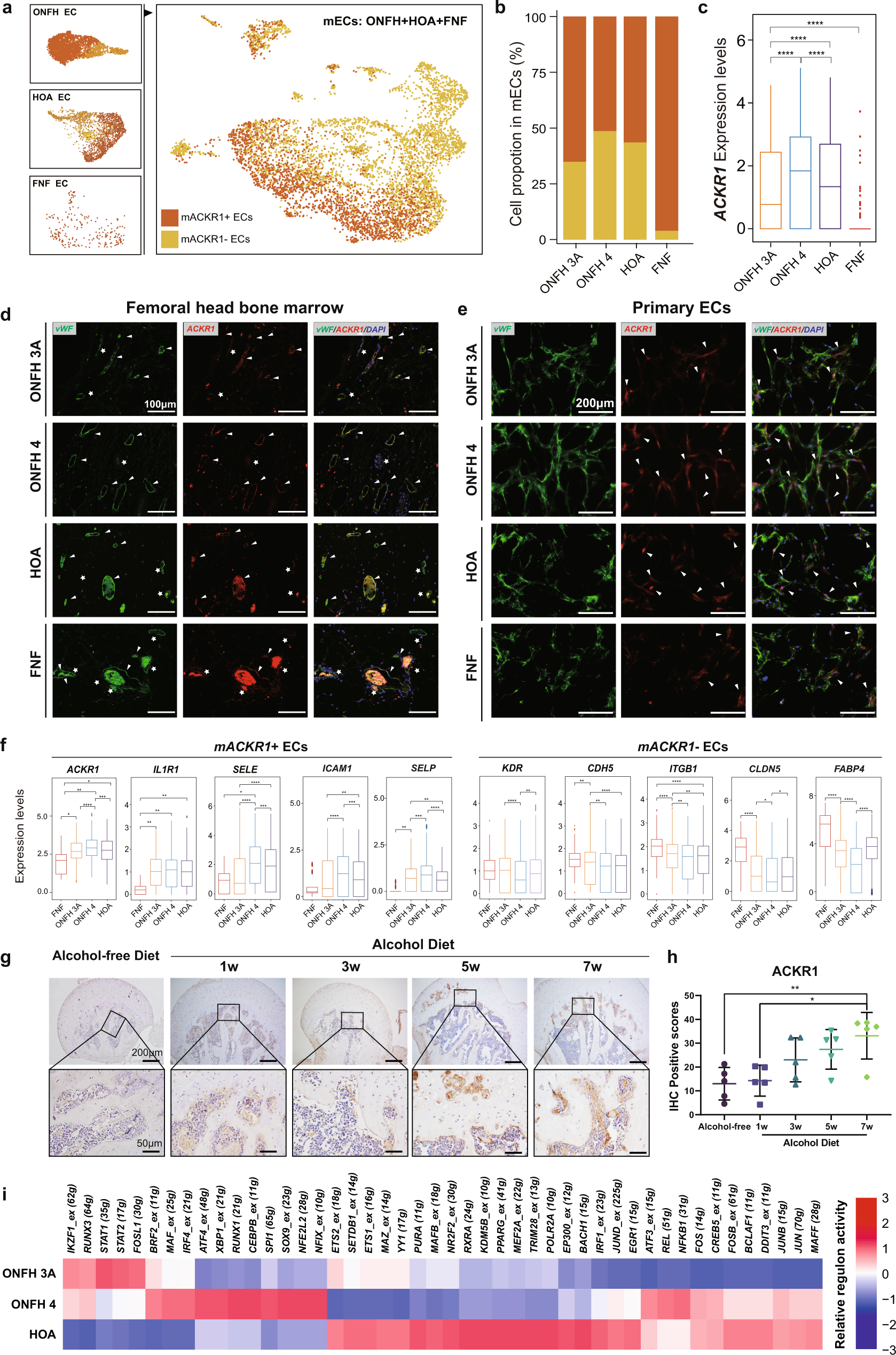
Fig. 5: Characterization of ACKR1+/− ECs in ONFH, HOA and FNF.

a The distribution of ACKR1 in the merged endothelial cells in ONFH, HOA and FNF. b The proportion of mACKR1+ ECs and mACKR1− ECs in FNF, ONFH 3A, ONFH 4 and HOA. c The expression levels of ACKR1 in each group. Boxplot shows the median and quartile values. T-test, ****p < 0.0001. d, e Presentative images of the immunofluorescence staining of ACKR1 and vWF in the bone marrow region of femoral head samples (scale bar = 100 µm) and in the cultured endothelial cells (scale bar = 200 µm). Green fluorescence indicates vWF, red indicates ACKR1, and blue indicates DAPI. Arrows indicate ACKR1+/vWF+ vessels/cells, stars indicate ACKR1−/vWF+ vessels. f The expression levels of functional genes in mACKR1+ ECs and mACKR1− ECs. Boxplot shows the median and quartile values. T-test, *P < 0.05, **P < 0.01, ***P < 0.001, ****P < 0.0001. g, h Representative images of immunohistochemical staining of ACKR1 in the femoral head of mice with chronic alcohol consumption and quantification analysis. Scale bar = 200 μm. Data are represented as mean ± SD, n = 5, One-way ANOVA with Tukey’s test, *p < 0.05, **p < 0.01. i Heatmap showing the relative regulon activity of mACKR1+ ECs in each group. The FNF group was eliminated because of the low number of ACKR1+ ECs.