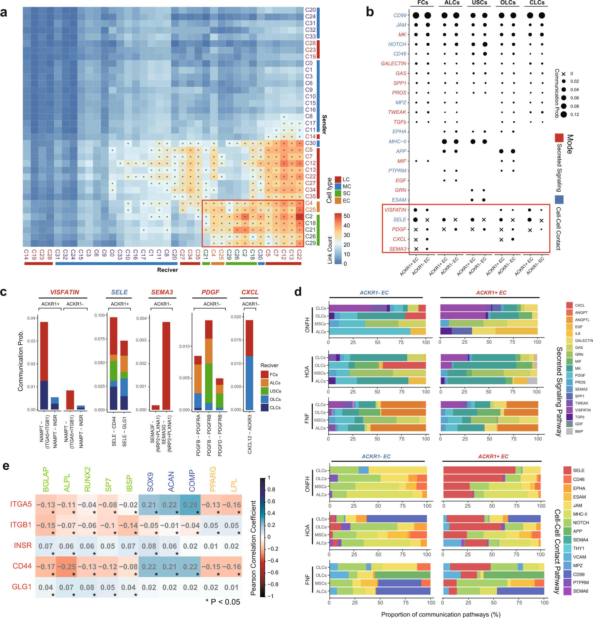
Fig. 6: Analysis of EC and SC communication indicated potential regulatory signalling pathways in alcohol-induced ONFH.

a Heatmap showing the total counts of significant ligand-receptor pairs across all clusters in the ONFH group. The red frame indicates that EC, SC and myeloid cells harboured high-rank numbers of ligand-receptor pairs. b Bubble plot showing specific interaction pathways among ECs and SCs. Pathways in the red frame were markedly different between ACKR1+ ECs and ACKR1- ECs. The bubble size represents the communication probability calculated by CellChat software. Pathway colour represents communication mode (secreted signal or cell–cell contact). c Bar plot showing the communication weights and distribution of ligands and receptors from pathways of interest. The colours in the bar column represent receiving cell groups. d Bar plot showing the proportions of communication pathways in different groups. The upper panel represents the secreted signalling pathway, and the lower panel represents the cell–cell contact pathway. The colours in the bar column represent communication pathways. e Pearson correlation analysis between pathway receptors of interest and adipogenesis or osteogenesis genes. Pearson-test, *P < 0.05.