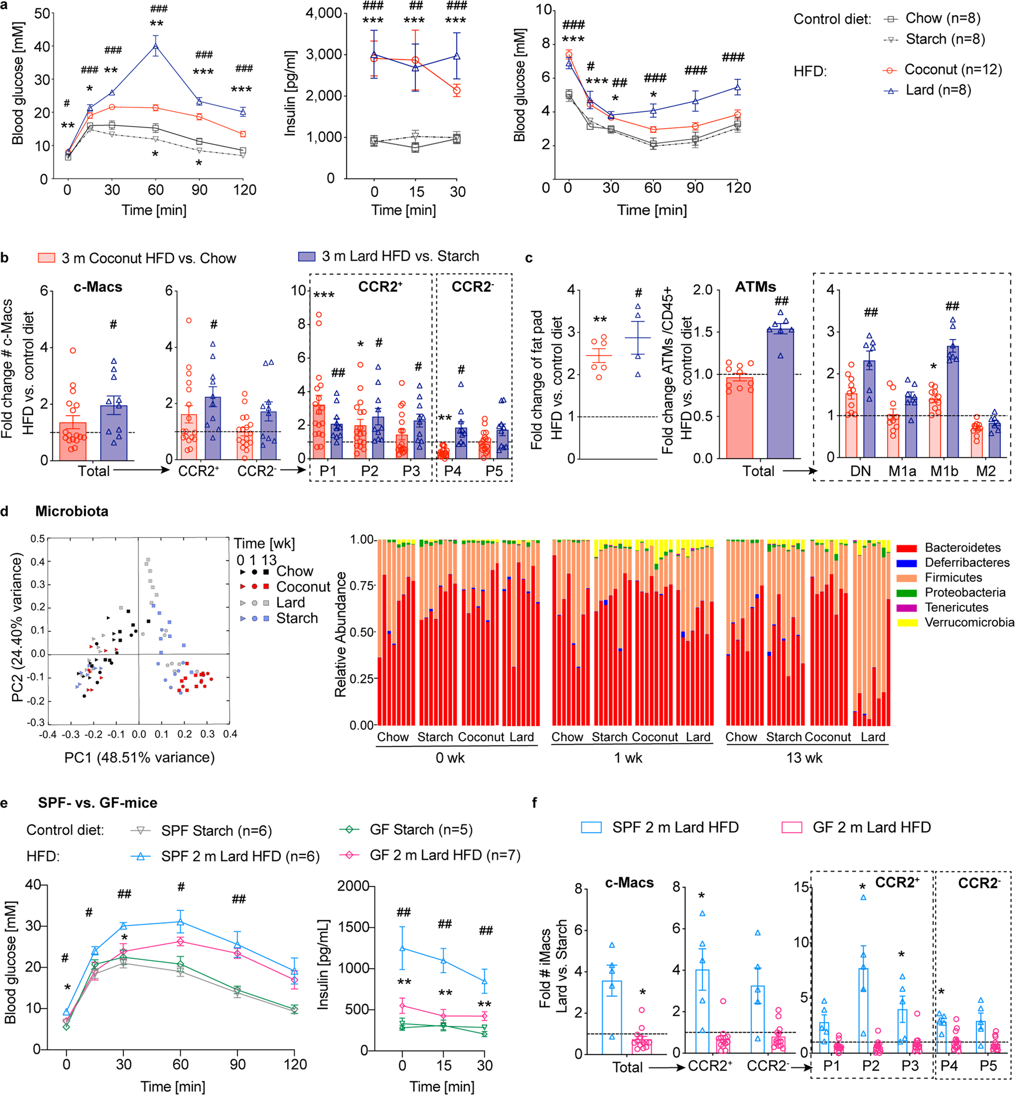
Fig. 2: Gut microbiota are essential for increases in pro-inflammatory colonic macrophages upon HFD, while the fat source modulates their magnitude.
From: Targeting colonic macrophages improves glycemic control in high-fat diet-induced obesity

For 3 months (m), wild-type mice were fed either a coconut-based HFD (red circles), a lard-based HFD (blue triangles) or a control diet with fibers (chow, black squares) or without fibers (starch, gray triangles). a Intraperitoneal glucose tolerance test (IPGTT), insulin and insulin tolerance test (ITT) (starch n = 8, chow n = 8, coconut n = 12, lard n = 8). b, c Fold change of colonic macrophages (c-Macs) (b), fat pad weights, and adipose tissue macrophages (ATMs) (c), compared to respective controls (coconut-HFD vs. chow; lard-HFD vs. starch). d Principal coordinate analysis (PCoA; left) and relative phyla abundances (right) of fecal microbiota before and after 1 week (wk) and 3 m of HFD compared to controls (n = 8 per group). Specific pathogen-free (SPF) or germ-free (GF) mice were fed for 2 m either a lard-based HFD (SPF: blue triangles, GF: pink rhombus) or a starch diet (SPF: gray triangles, GF: green rhombus): e, f IPGTT, insulin (HFD: SPF n = 6, GF n = 7, starch: SPF n = 6, GF n = 5) (e) and fold change of c-Macs compared to starch controls (f). Statistical data are expressed as mean ± SEM. Data are representative of one experiment (a, c, d, e, f GF in parallel to SPF), two (b), or three independent experiments (f GF), with each data point representing an individual mouse. a, b: Coconut-HFD vs. chow: *p < 0.05, **p < 0.01, ***p < 0.001. Lard-HFD vs. starch: #p < 0.05, ##p < 0.01, ###p < 0.001, e SPF mice fed lard-HFD vs. GF mice fed lard-HFD: *p < 0.05, **p < 0.01. SPF mice fed lard-HFD vs. starch: #p < 0.05, ##p < 0.01, unpaired Mann–Whitney U test with two-tailed distribution.