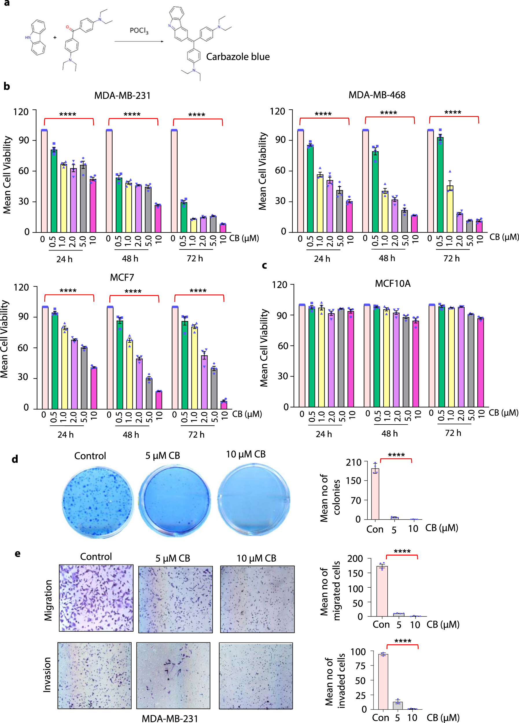
Fig. 1: Carbazole Blue inhibits growth and migration of breast cancer cells without affecting normal human mammary epithelial cells.
From: Targeting aberrant replication and DNA repair events for treating breast cancers

a Single-step reaction showing synthesis of Carbazole Blue (CB) using carbazole as a substrate. b, c Short-term cell viability of MDA-MB-231, MDA-MB-468, and MCF7 and normal human mammary epithelial (MCF-10A) cells (c) treated with vehicle control (DMSO) or indicated doses of CB (0.5–10 µM) for 24, 48, and 72 h. Cell viability was assessed using CellTiter-Glo luminescent viability assays. d Long-term colony formation assays of MDA-MB-231 cells were pretreated with vehicle and indicated doses of CB for 24 h and grown for an additional 7 days. Numbers of crystal violet-stained colonies were counted microscopically in ten different fields per filter. e Migrated and invaded MDA-MB-231 cells pretreated with vehicle or indicated doses of CB. Bar graphs show numbers of migrated and invaded cells counted microscopically in six different fields per filter. Data in a–e are mean ± SEM for at least three independent experiments. p values were calculated using standard Student t-tests. ****p < 0.0001.