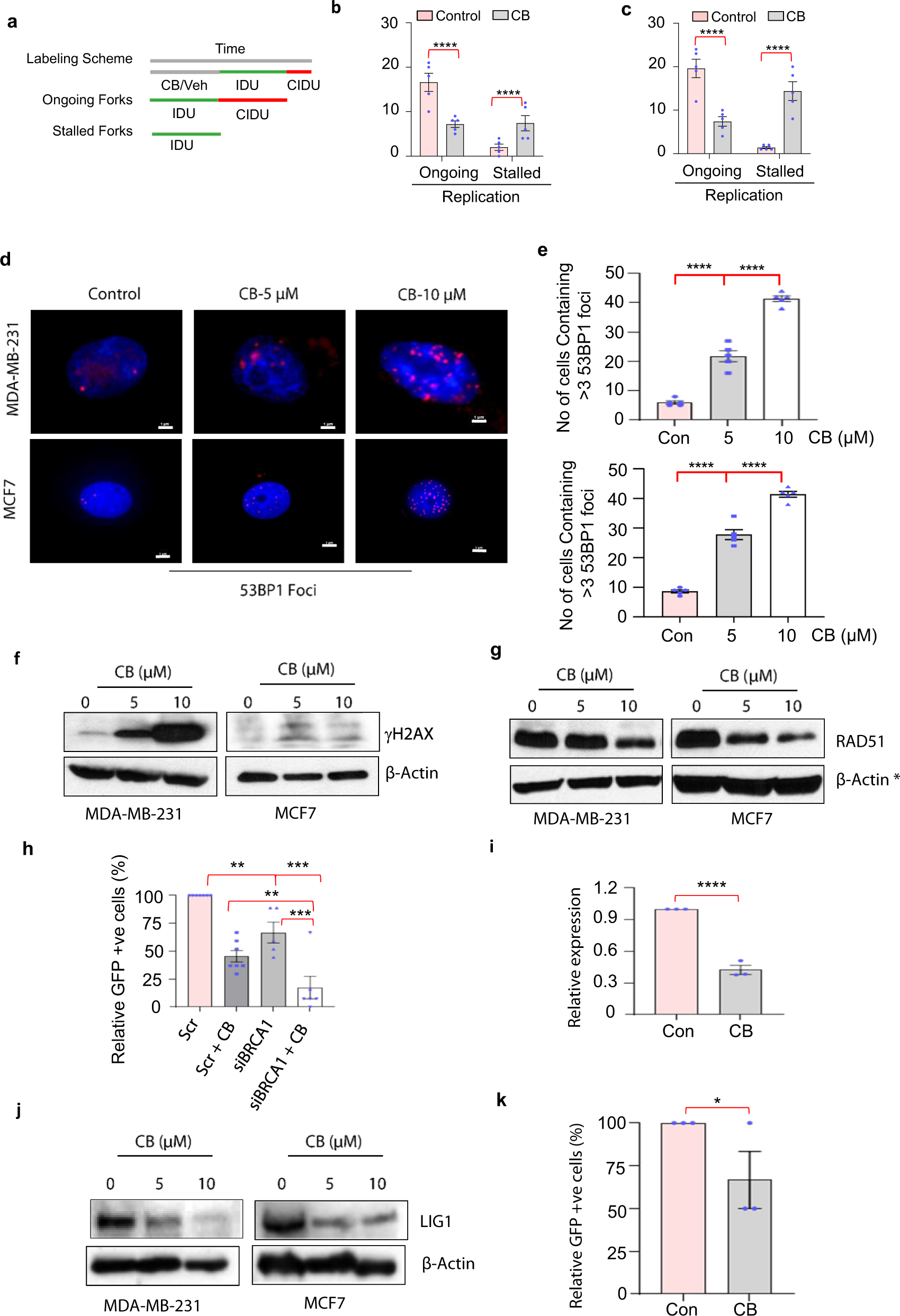
Fig. 7: CB blocks replication and inhibits the ability of breast cancer cells to repair DNA by homologous recombination.
From: Targeting aberrant replication and DNA repair events for treating breast cancers

a Schematic for labeling scheme and timing of different replication events. b, c Percentage of IdU-labeled cells in vehicle (control) and CB-treated MDA-MB-231 (b) and HCC1937 (c) cells. Cells were pulse-labeled with IdU and CldU sequentially and lengths of replicated tract for progressing fibers were measured by DNA spreading and immunostaining. d Immunofluorescence analysis using the antibody against 53BP1 on vehicle control or CB (5 and 10 µM) treated MDA-MB-231 and MCF7 cells. Scale bar, (100X, 1 µm). e Average number of cells stained positive for 53BP1 foci in vehicle- or CB-treated MDA-MB-231 (top) and MCF7 (bottom) cells. f, g Western blot analysis using antibodies against γH2AX (f) and RAD51 (g) in vehicle (shown as 0)- or CB-treated MDA-MB 231 and MCF7) cells. β-actin was used as a loading control. h Flow cytometry analysis showing levels of GFP-positive cells reflecting homologous recombination events in24 cells transfected with scrambled or BRCA1-siRNA and treated with vehicle24- and CB-treated. DR-GFP integrated U2OS cells were transfected with scrambled or BRCA1-siRNA and treated with vehicle or CB (1 µM) for 12 h, followed by infection with a pCAGGS vector with I-SceI/GFP. GFP + cells and homologous recombination events were determined by flow cytometry after 72 h. The experiment was performed in triplicate along with appropriate control. i Real-time PCR analysis on RNA isolated from MDA-MB-231 cells treated with vehicle or CB using LIG1-specific primers. Relative expression of LIG1 was quantified by measuring Ct values and normalized with GAPDH. Results are shown as mean ± SEM for at least three independent experiments. p values were calculated using standard Student t-tests. ****P < 0.0001. j Western blot analysis using antibodies against LIG1 in vehicle (shown as 0)- or CB-treated MDA-MB-231 and MCF7 cells. β-actin was used as a loading control. k Flow cytometry analysis showing levels of GFP-positive cells reflecting alt-NHEJ events in cells treated with vehicle or CB. EJ2-GFP integrated U2OS cells were treated with vehicle or CB (1 µM) for 12 h, followed by infection with a pCAGGS vector with I-SceI/GFP. GFP + cells and alt-NHEJ events were determined by flow cytometry after 72 h. The experiment was performed in triplicate along with appropriate control. Data shown as mean ± SEM. p value calculated using standard Student t-tests. *p < 0.05; **p < 0.01; ***p < 0.001; ****p < 0.0001. * symbols next to β-actin indicate the same loading control as in Fig. 5d.