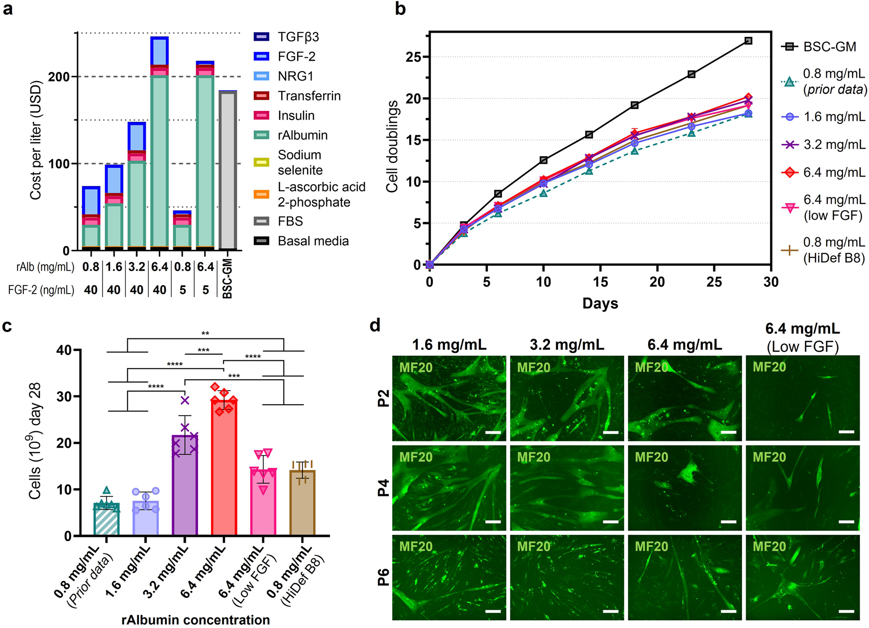
Fig. 8: Long-term culture with increased rAlbumin.

a Media costs for Beefy-9 with varying concentrations of rAlbumin and FGF-2, as well as BSC-GM. As before, costs in Beefy-9 are driven by rAlbumin. At and above 6.4 mg/mL, Beefy-9 costs surpass serum-containing BSC-GM costs. Costs represent bulk-orders from available suppliers. b Cell doublings over multiple passages of BSCs cultured in BSC-GM, Beefy-9 with rAlbumin concentrations of 0.8 mg/mL (data from Fig. 5), 1.6 mg/mL, 3.2 mg/mL, 6.4 mg/mL (with 40 or 5 ng/mL FGF-2), and HiDef Beefy-9 using supplier provided HiDef B8. Results showed that increased rAlbumin concentrations improved cell growth, with the highest numbers of cell doublings was provided by concentrations of 6.4 mg/mL (20.2) and 3.2 mg/mL (19.8) rAlbumin. n = 6 (two counts for three biological replicates), and error bars are given as ±standard deviation (though in some instances are smaller than the sample icons). c Final (28-day) cell counts for the serum-free media tested in b and with a starting cell population of 24,000. Results indicated significant increases in cell yield for 3.2 and 6.4 mg/mL rAlbumin compared with 0.8 mg/mL, as well as significant improvements when using engineered growth factors (in supplier provided HiDef B8). n = 6 (two counts for three biological replicates); statistical significance was calculated by one-way ANOVA with multiple comparisons between all conditions, and is indicated by asterisks, in which p < 0.05 (*), p < 0.01 (**), p < 0.001 (***), and p < 0.0001 (****). d Immunofluorescence staining for Myosin Heavy Chain (MF20, green) in BSCs at passages 2, 4 and 6 during long-term culture experiments in Beefy-9 with increased rAlbumin. After reaching confluency, cells were differentiated in serum-free differentiation medium for four days (P2 and P4) or six days (P6) and stained for MHC. Images revealed that the myogenicity of BSCs was maintained throughout long term culture in all media. Scale bars are 200 μm.