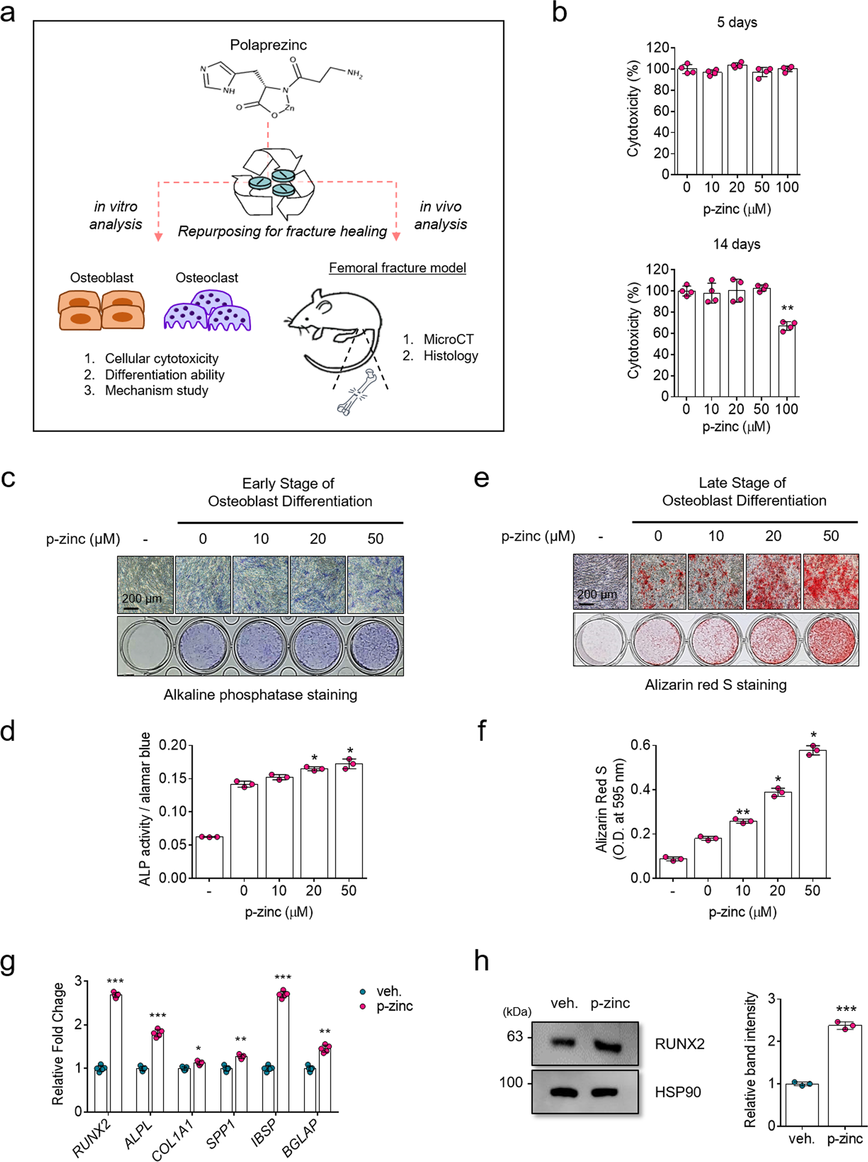
Fig. 1: Schematic of the study and effects of polaprezinc on the osteogenic differentiation of hBMSCs.
From: Drug repositioning of polaprezinc for bone fracture healing

a Human bone marrow-derived mesenchymal stem cells (hBMSCs) and mouse bone marrow-derived monocytes (mBMMs) were used for in vitro studies. For animal studies, ICR mice aged 8 weeks were used for further in vivo analysis. Polaprezinc was daily administered by oral gavage. b The Ez-Cytox assay was used to determine the cellular toxicity of polaprezinc-treated hBMSCs. Each experiment was performed in triplicate (n = 3). **P < 0.01 compared with vehicle-treated hBMSCs. c hBMSCs treated with vehicle or polaprezinc (10, 20, and 50 μM) were incubated in osteogenic medium for 7 days. ALP staining was performed to determine the extent of the initial differentiation at day 7. Scale bar = 200 μm. d Graphs were generated from real-time quantitative PCR data using RNA extracted from hBMSCs treated with polaprezinc (50 μM) under osteogenic conditions for 3 days. The results were compared to those of the group treated with vehicle (n = 3 experimental replicates). e Alizarin red S staining was performed to detect mineral deposition on day 14. Scale bar = 200 μm. f The ALP activity assay was performed for the quantitative analysis of ALP staining. The absorbance was measured at 405 and 450 nm and normalized to that of alamar blue staining. g For quantitative analysis of alizarin red S staining, absorbance was measured at 595 nm following destaining with 10% cetylpyridinium for 30 min. *P < 0.05 and **P < 0.01 compared with vehicle-treated hBMSCs. h The protein level for RUNX2 was analyzed in hBMSCs using western blotting for cells treated with vehicle or polaprezinc (50 μM) under osteogenic conditions for 5 days. The band intensity was quantified using ImageJ software (n = 3, in triplicate) and each RUNX2 protein level was normalized to the HSP90 protein level. ***P < 0.001 compared with vehicle-treated hBMSCs.