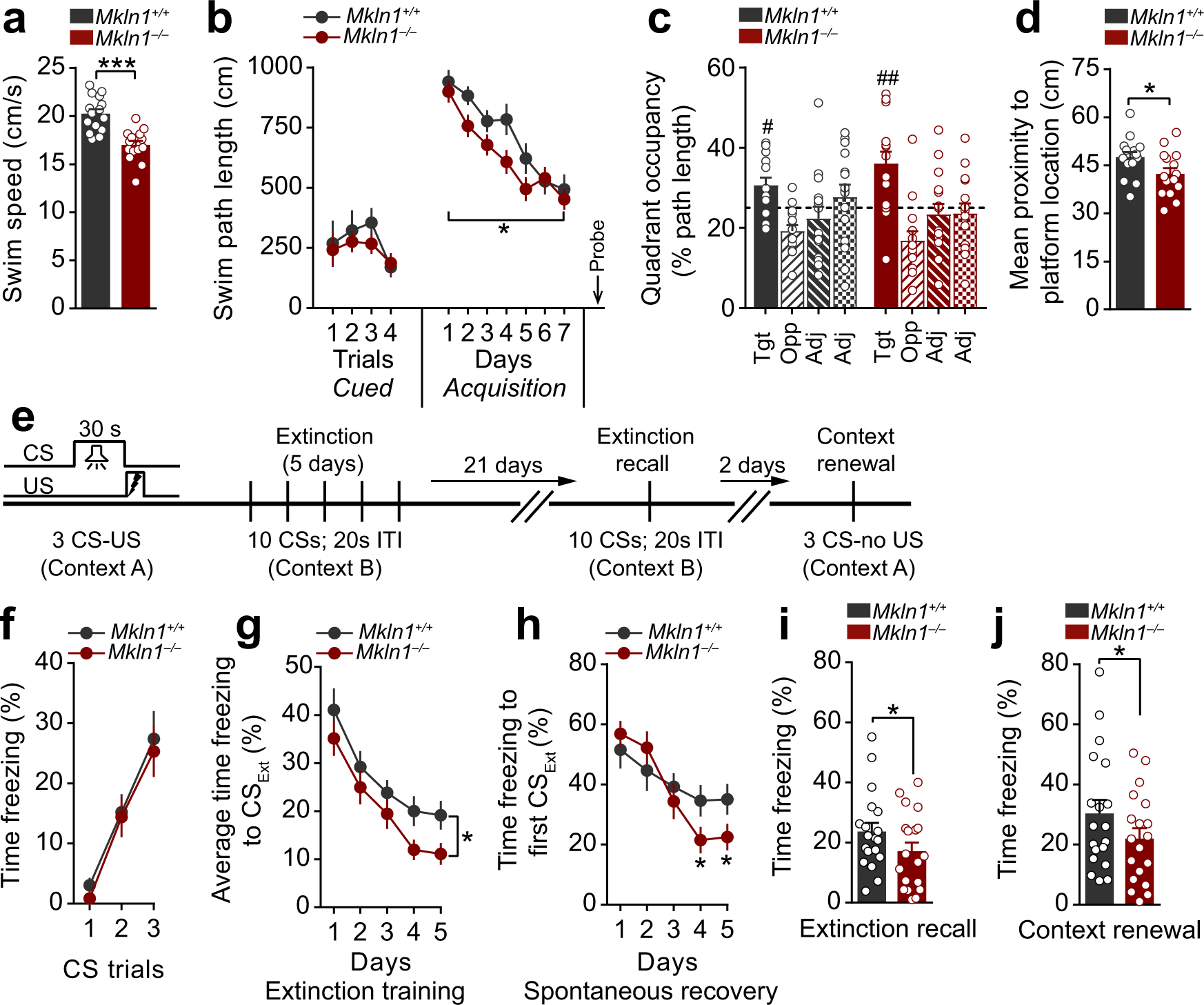
Fig. 3: Mkln1-null mice exhibit enhanced spatial reference memory retention and greater fear extinction recall.

a Significantly lower swim speed in Mkln1–/– mice during water maze training (genotype: F(1,26) = 24.91, P < 0.0001). b Mice from both genotype groups demonstrate equal distance (path length) to reach a visible (Cued) escape platform. Training in the hidden platform task (Acquisition) to assess spatial reference memory revealed clear learning across 7 days of training in both genotype groups (days: F(6,156) = 20.94, P < 0.0001). However, swim path length was significantly shorter in Mkln1–/– mice compared with the Mkln1+/+ control group (genotype: F(1,26) = 6.97, P < 0.05). c The proportion of swim track (% path length in individual quadrants during the probe trial. Both genotype groups showed significant spatial bias for the target quadrant (quadrant: F(3,78) = 8.86, P < 0.0001) that different significantly from chance as depicted by the dashed line (one-sample t-test against 25% random search: #P < 0.05, ##P < 0.01). d Proximity to the escape platform throughout the probe trial. This is indexed as the mean cumulative distance between the mouse and target center, which was significantly shorter for Mkln1–/– mice relative to Mkln1+/+ controls (genotype: F(1,26) = 5.87, P < 0.05). e Scheme depicting the cued fear conditioning paradigm to examine associative fear learning and extinction of fear memories. Fear acquisition in context A; extinction training and recall in a novel and neutral context B; test for fear renewal in context A. f Both genotypes show equivalent freezing levels to the discrete CS-tone during conditioned fear acquisition. g Percent time freezing to non-reinforced trials during extinction training. Mkln1–/– mice showed significantly lower freezing responses across five extinction sessions compared with Mkln1+/+ mice (genotype: F(1,34) = 5.27, P < 0.05). h Assessment of freezing responses at the outset of each extinction session (first CS trial) shows significant attenuation of spontaneous fear recovery in Mkln1–/– mice with continued extinction training (days × genotype: F(4,136) = 4.28, P < 0.01) followed by Bonferroni post hoc test for pairwise comparisons (*P < 0.05). i Enhanced long-term extinction memory recall in Mkln1–/– mice compared with Mkln1+/+ mice (genotype: F(1,34) = 5.29, P < 0.05). j Return of fear through contextual renewal was significantly lower in Mkln1–/– mice (genotype: F(1,34) = 4.54, P < 0.05). Data related to (a–d) (Mkln1+/+ (N = 15: M = 8, F = 7); Mkln1–/– (N = 15: M = 8, F = 7); e–j (Mkln1+/+ (N = 19: M = 8, F = 11); Mkln1–/– (N = 19: M = 7, F = 12). Data are presented as means ± SEM.