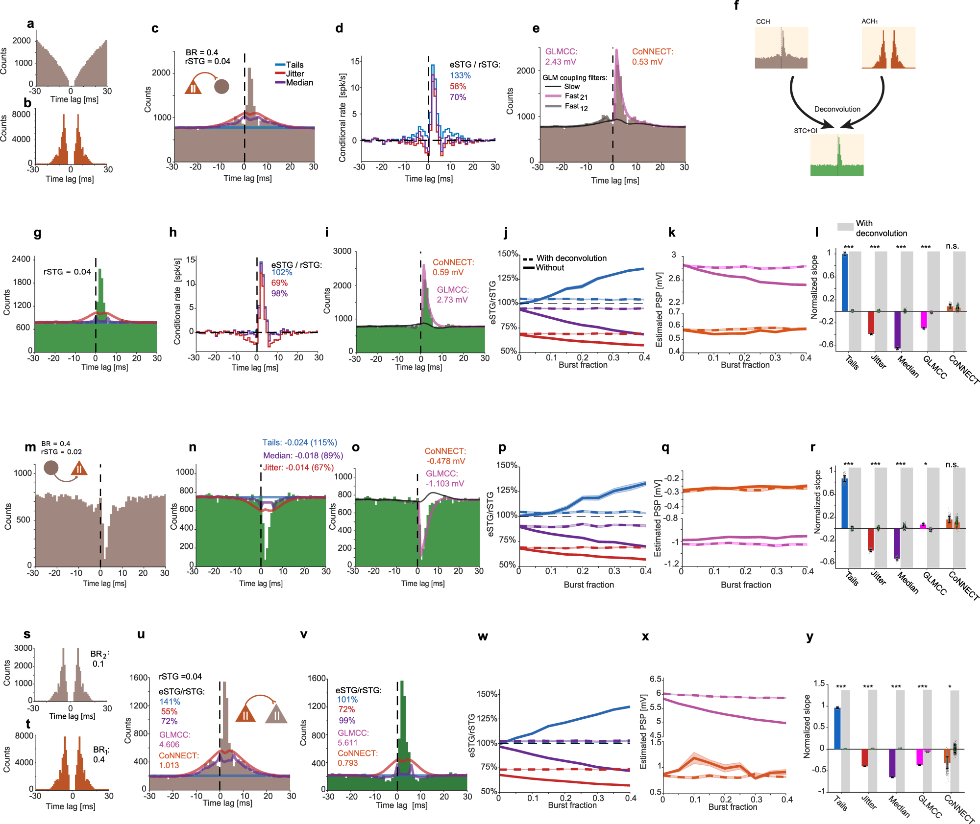
Fig. 3: In the presence of spike bursts, deconvolution enables accurate recovery of spike transmission gain.
From: Deconvolution improves the detection and quantification of spike transmission gain from spike trains

a–e Simulated spike trains of two neurons coupled by an excitatory monosynaptic connection. a ACH of the postsynaptic neuron. b ACH of the presynaptic neuron, exhibiting bursting activity. “Burst fraction” (BR; the probability of each spike to be first in a burst) is 0.4. c CCH between the two neurons. In addition to a peak within the causal ROI (0< τ ≤5 ms), the CCH exhibits side lobes which are due to the burst spiking of the presynaptic neuron. d Conditional rate histograms, derived from the CCH in (b). e CCH with slow (black) and fast GLM coupling filters (pink and gray). f Burst spiking affects the ACH (b) and the CCH (c) and causes inaccurate STG estimates (d). The scheme illustrates the deconvolution process for removing ACH artifacts from the raw CCH. g A deconvolved CCH (dcCCH; green) is derived from the ACHs (a, b) and CCH (c). The dcCCH is free from the effect of spike bursts, recovering the unidirectional spike transmission curve STC21 used in the simulation. h Conditional rate histograms. i dcCCH with PSPs estimated by the CoNNECT and GLMCC methods. j, k CCH deconvolution improves STG estimation in the presence of burst spiking. Spike trains coupled by an excitatory monosynaptic connection were simulated while modifying BR (n = 30 repetitions at n = 9 BR values, from 0 to 0.4 with 0.05 increments). j eSTG-to-rSTG ratio as a function of BR for the three STG estimation methods using CCHs (solid lines) and using dcCCHs (dashed lines). In the presence of bursting, deconvolution improves STG estimation. k Estimated PSP as a function of burstiness for the CoNNECT and GLMCC methods using CCHs and dcCCHs. l Normalized slope of the best linear fit of the curves in (j, k). Error bars, SEM. With the exception of CoNNECT, deconvolution reduces the effect of bursting for all methods (n = 270 random samples; n.s./***p > 0.05/p < 0.001, bootstrap test, n = 300 iterations). m–o Spike trains were coupled by an inhibitory monosynaptic connection. m Example CCH. n dcCCH for the same example. o dcCCH with slow GLM (black) and fast GLM coupling filters (pink and gray). p, q Same as (j, k), for simulated inhibitory connections (n = 30 repetitions at every BR value). r Same as (l), for inhibitory connections (n = 270 random samples; n = 300 bootstrap iterations). s–v Two spike trains with bursts were coupled by an excitatory monosynaptic connection. s ACH of the postsynaptic neuron (BR = 0.1). t ACH of postsynaptic neuron (BR = 0.4). u CCH of the two neurons. v dcCCH for the CCH in (u). w, x Same as (j, k), for two spike trains with bursts (n = 30 repetitions at every BR value). y Same as (l), for two spike trains with bursts (n = 270 random samples; n = 300 bootstrap iterations).