Fig. 4: Deconvolution improves quantification and detection of inter-neuronal connections.
From: Deconvolution improves the detection and quantification of spike transmission gain from spike trains

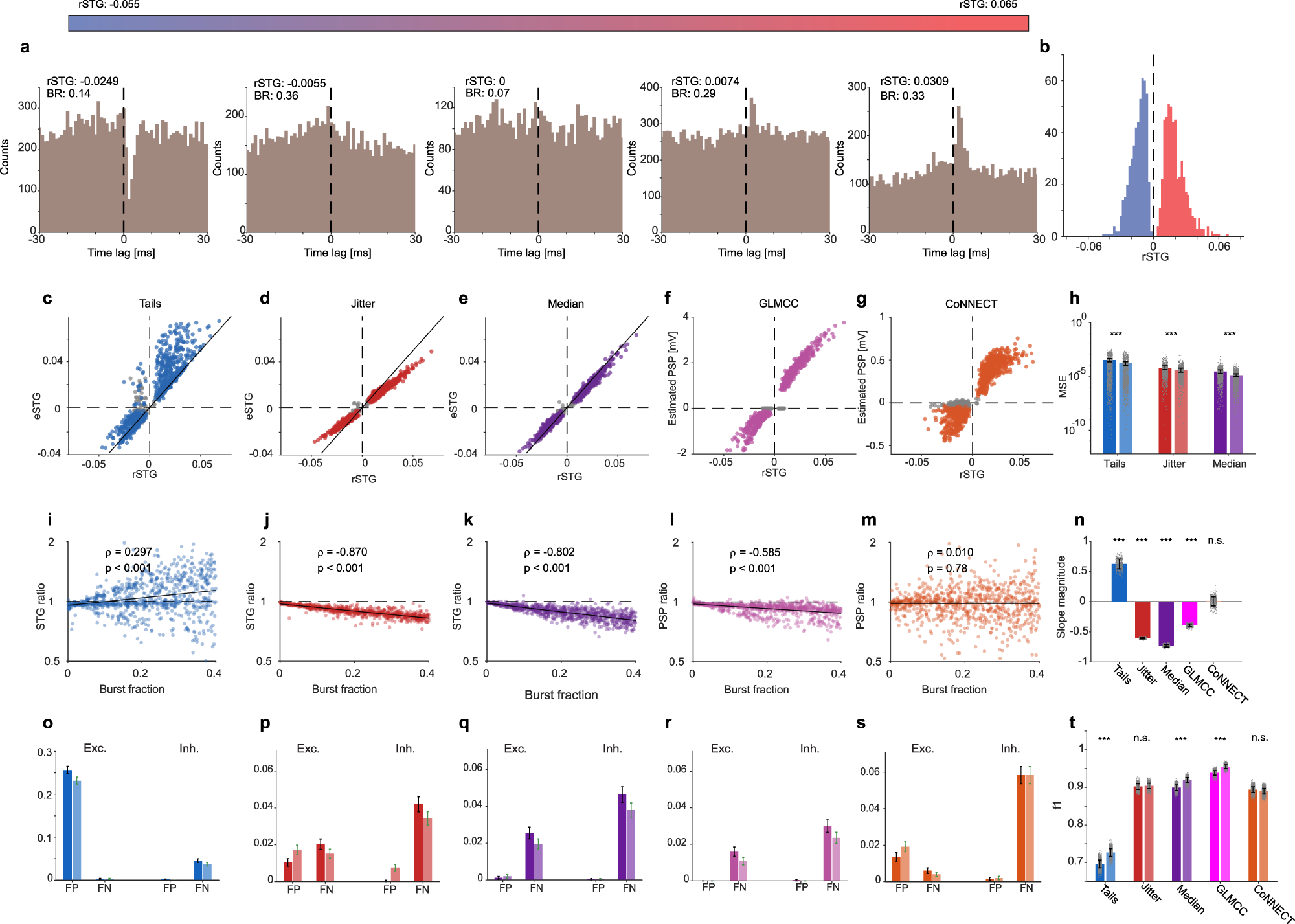
a, b A thousand pairs of neurons with monosynaptic connections and 250 unconnected pairs were simulated. Connectivity strengths (rSTG), burst fractions, co-modulation, and recording durations were varied between pairs. a Example CCHs from the noisy point process simulations, sorted by rSTG values. BR, burst fraction. b Empirical distribution of the n = 500 excitatory (red) and n = 500 inhibitory (blue) rSTGs of the pairs used in the simulations. c–g STGs or PSPs are plotted against the ground truth (rSTG) for dcCCHs (n = 1000 connected pairs), estimated using the tails (c), jitter (d), median (e), GLMCC (f), and CoNNECT (g) methods. Colored (or gray) dots depict estimated STGs or PSPs which were (or were not) detected as connections. In all methods (except CoNNECT), the significance threshold used was α = 0.001. In (c–e), solid black lines represent perfect estimation (i.e., eSTG = rSTG). h Mean square errors (MSE) for the STG-based methods, in which the ground truth and the estimates have the same units. Error bars, SEM. Deconvolution reduces the MSE for all STG-based methods (n = 1000 connected pairs; ***p < 0.001, Wilcoxon’s paired signed-rank test). The smallest errors are obtained for median filtering with deconvolution. i–m STG (i–k; or PSP, l, m) ratio as a function of burst fraction. STG ratio is defined as the STG estimated from the CCH, divided by the STG estimated from the dcCCH. The PSP ratio is defined in an analogous manner. For all methods except CoNNECT, deconvolution reduces the effect of burstiness. n Slope of best linear fit, computed for (i–m) (n = 1000 connected pairs; n.s./***p > 0.05/p < 0.001, bootstrap test, n = 300 iterations). o–t Effect of deconvolution on detection. o–s False-positive (FP) and false-negative (FN) rates were computed for excitatory (Exc.) and inhibitory (Inh.) connections, using CCHs (dark bars) and dcCCHs (light bars). Fractions are out of a population of {Exc. FP: n = 2000; Exc. FN: n = 500; Inh. FP: n = 2000; Inh. FN: n = 500} connections. t Mean f1 scores for all connections, with and without deconvolution. Error bars, SEM. Deconvolution improves detection performance for the tails, median, and GLMCC methods (n.s./***p > 0.05/p < 0.001, bootstrap test, n = 3500 iterations).