Fig. 1: TERRA quantification using RNA-Flow.
From: Quantifying telomeric lncRNAs using PNA-labelled RNA-Flow FISH (RNA-Flow)

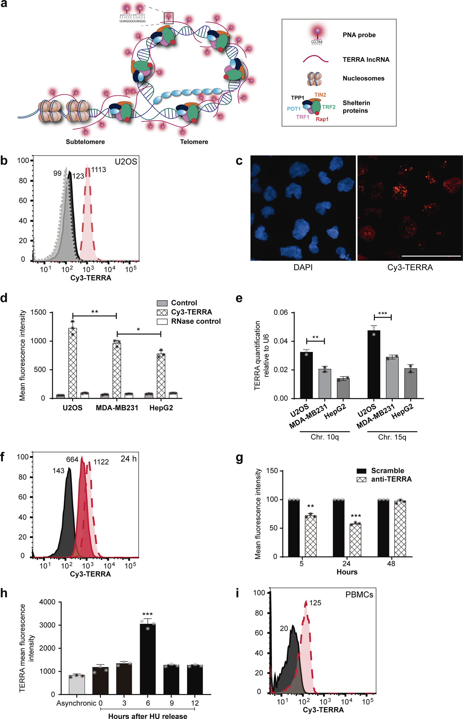
a Scheme of the TelC PNA probe hybridising TERRA lncRNA at telomeric chromatin. b Representative cytometry image of TERRA quantification (long dashed line filled in red peak) using RNA-Flow versus the unstained control (Black solid line peak) and the stained sample together with an RNase treatment (short dashed line filled with grey peak) in U2OS cells. c Confocal microscopy images of U2OS cells stained using the RNA-Flow technique. Left panel shows the DAPI staining demonstrating preserved nuclear morphology. Right panel, Cy3-TelC PNA probe detecting the dotted TERRA staining inside the nuclei. Displaying a region of interest (ROI) from Supplementary Fig. 6A after a Z-stack reconstruction (sum intensity projection). Scale bar 50 μm. d Quantification of 3 independent RNA-Flow experiments staining TERRA lncRNA in U2OS, MDA-MB231 and HepG2 cell lines. Grey bars show the unstained controls, checked bars show the mean of TERRA quantification and unfilled bars show the RNase control. Numbers represent the mean fluorescence intensity of 3 independent experiments. **p ≤ 0.01 and *p ≤ 0.05 using Student's t-test. e Validation of the RNA-Flow method by quantifying TERRA expression using RT-qPCR on human chromosomes 10q and 15q. Mean of 3 biological replicates using Student's t-test, **p ≤ 0.01 and ***p ≤ 0.001. Pearson correlation indexes between the qPCR and the RNA-Flow: For chromosome 15q: r = 0.9216, R2 = 0.8494 and a p-value of 0.0004 (***). For chromosome 10q: r = 0.8695, R2 = 0.7560 and a p-value of 0.0023 (**). f Representative image of the RNA-Flow on TERRA quantification 24 h after transient knockdown using GapmeR technology. The black solid line peak represents the unstained control. The long-dashed line filled with light red peak represents the scramble control and the solid line filled in dark red represents the cells with TERRA knockdown. Numbers represent the mean fluorescence intensity. g TERRA quantification at different time points after GapmeR transfection in U2OS cells. Bars show the mean of 3 independent experiments. Solid bars are the scramble controls for each time point assayed. Checked bars are the TERRA quantification on knockdown cells. Mean of 3 biological replicates **p ≤ 0.01 and ***p ≤ 0.001 using Student's t-test. h TERRA quantification on each cell cycle stage after HU block release. TERRA levels increase at a specific point of the S phase (6 h after release). Results show the mean of 3 independent experiments ***p ≤ 0.001 using the Student's t-test. i Representative image of RNA-Flow on PBMCs. The long-dashed line filled in red peak represents the mean fluorescence of TERRA versus their unstained control (black solid line peak). Numbers represent the mean fluorescence intensity.