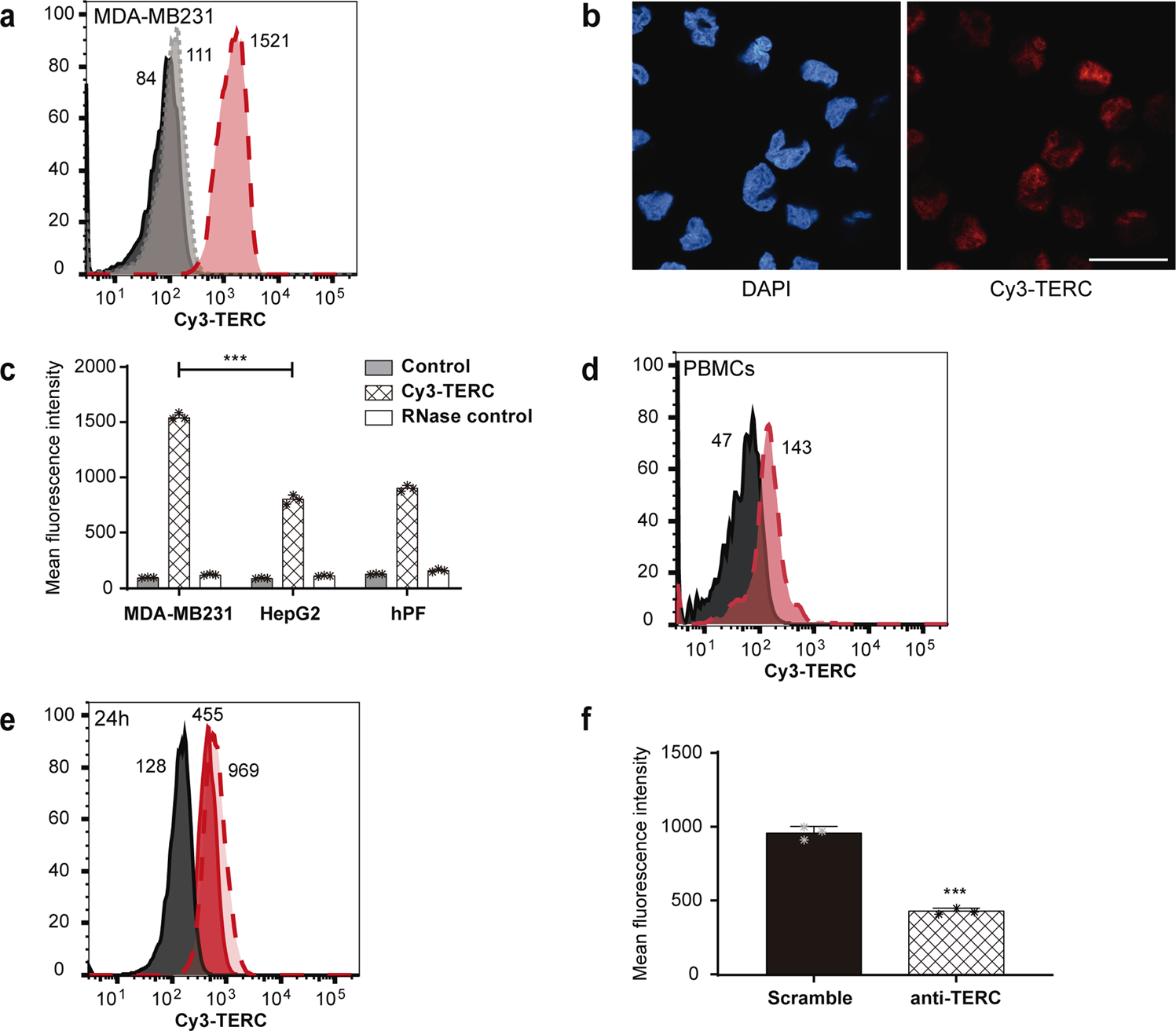
Fig. 2: TERC quantification using RNA-Flow.
From: Quantifying telomeric lncRNAs using PNA-labelled RNA-Flow FISH (RNA-Flow)

a Representative cytometry image of TERC quantification (long dashed line filled in red peak) using RNA-Flow versus the unstained control (Black solid line peak) and the stained sample together with an RNase treatment (short dashed line filled with grey peak) in MDA-MB231 cells. b Confocal microscopy images of MDA-MB231 cells stained using the RNA-Flow technique. Left panel shows the DAPI staining demonstrating the preserved nuclear morphology. Right panel, Cy3-TERC PNA probe detecting TERC lncRNA located all over the cell but most intense inside the nuclei. Displaying a Z-stack reconstruction (sum intensity projection). Scale bar is 25 μm. c Quantification of 3 independent RNA-Flow experiments staining TERRA lncRNA on MDA-MB231, HepG2 cell lines, and human primary fibroblasts (hPF). Grey bars show the unstained controls, checked bars show the mean of TERC quantification and unfilled bars show the control with RNase. Numbers represent the mean fluorescence intensity. ***p ≤ 0.0001 using Student's t-test. d Representative image of RNA-Flow on PBMCs. Long dashed line filled in red peak represent the mean fluorescence of the TERC versus the unstained control (black solid line peak). Numbers represent the mean fluorescence intensity. e Representative image of the RNA-Flow on TERC quantification 24 h after transient knockdown of the lncRNA using GapmeR technology. Black solid line peak represents the unstained control. Long dashed line filled with light red peak represents the scramble control and the solid line filled with red represents the TERC levels after knockdown. Numbers represent the mean fluorescence intensity. f TERC quantification 24 h after GapmeR transfection in MDA-MB231 cells. The solid bar is the scramble control. The checked bar is the TERC quantification after knockdown. Mean of 3 biological replicates ***p ≤ 0.001 using Student's t-test.